Extended Data Fig. 6: Characterization of VbP enhancement of CARD8 activation.
From: Chemical inhibition of DPP9 sensitizes the CARD8 inflammasome in HIV-1-infected cells

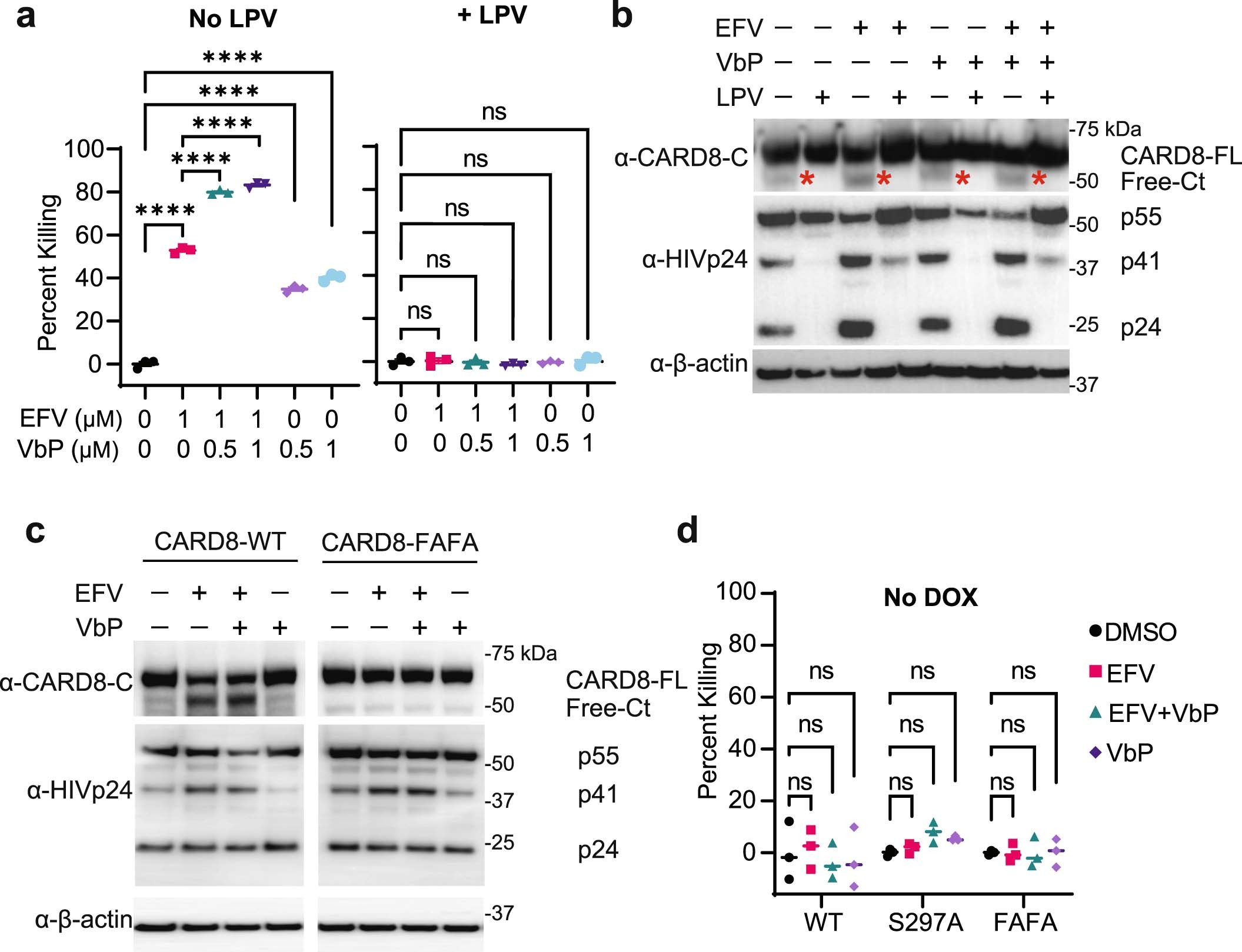
a, VbP enhancement and killing is HIV-1 protease dependent. Percent killing of HIV-1-infected THP-1 cells treated for two days with DMSO, EFV, VbP, or combination with or without protease inhibitor LPV (1 µM). One-way ANOVA with Tukey’s multiple comparison test. Error bars show mean values with SEM (n = 3). b, CARD8 cleavage in transfected HEK293T cells. HEK293T cells were co-transfected with a CARD8-expressing plasmid and the HIV-1 plasmid pNL4-3-GFP with the presence of indicated drugs. EFV: 3 µM. VbP: 1 µM. LPV: 1 µM. Cell lysates were collected 24hrs post transfection for western blot analysis. This experiment was repeated an additional two times and provided similar results. c, CARD8 cleavage in HIV-1-infected MT4 cells. MT4 cells were stably transduced with lentiviral vectors expressing WT or FAFA CARD8. Cells were infected for three days prior to treatment with DMSO, EFV (3 µM), VbP (1 µM), or EFV and VbP combination in the presence of a proteasome inhibitor MG132 (5 µM) to block degradation of the neo-C-fragment. Cell lysates were collected six hours post treatment for western blot analysis. This experiment was repeated an additional two times and provided similar results. d, Percent killing of CARD8-KO THP-1 cells replete with Dox-inducible CARD8 constructs for WT, S297A, or FAFA. Conditions shown were treated as in Fig. 3E but were not dox induced. One-way ANOVA with Dunnett’s multiple comparison test. **** p < 0.0001.