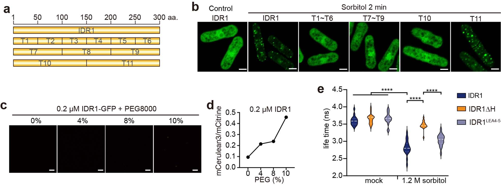
Extended Data Fig. 5: IDR1 of SEU senses molecular crowding.
From: Condensation of SEUSS promotes hyperosmotic stress tolerance in Arabidopsis

a, Illustration of IDR1 truncations. b, Representative confocal microscopic images of yeast cells expressing IDR1 truncations shown in (a) in the presence of 1.2 M sorbitol. Scale bars, 2 μm. c, In vitro phase separation assay of 0.2 μM IDR1-GFP protein in the presence of indicated concentrations of PEG8000. Scale bars, 5 μm. d, FRET with 0.2 μM IDR1 in the presence of indicated concentrations of PEG8000. e, Quantification of the donor fluorescence lifetime in yeast cells expressing indicated proteins. The cells were treated with 1.2 M sorbitol for 1 min. Asterisks indicate significant differences (****P ≤ 0.0001, two-tailed t test). 18 independent yeast cells were analyzed.