Extended Data Fig. 8: Generation of CMT2A patient-derived cells.
From: Small molecule agonist of mitochondrial fusion repairs mitochondrial dysfunction

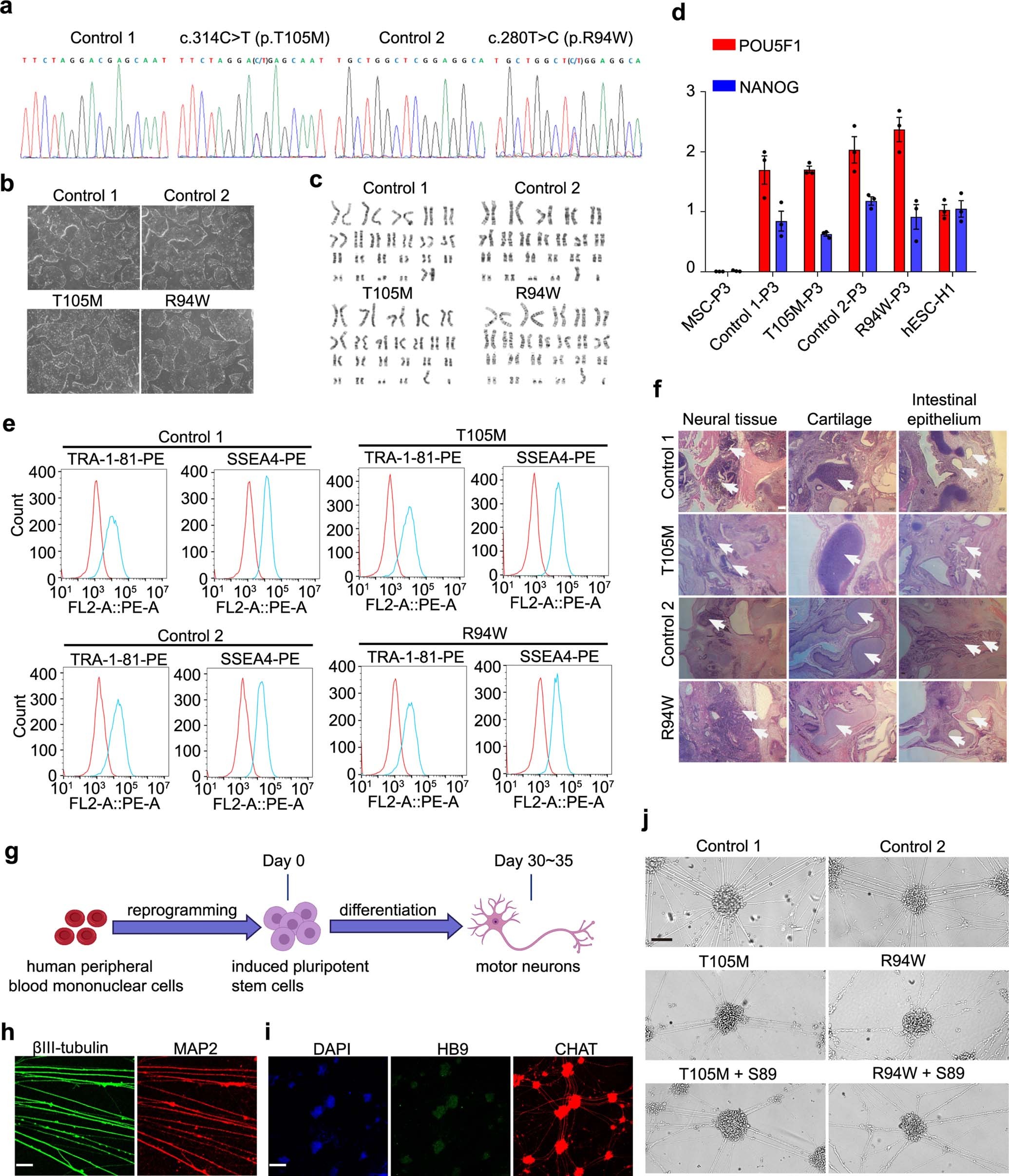
(a) Sequencing of MFN2 in CMT2A patients (R94W, T105M). Familial normal controls are shown for comparison. (b) Established CMT2A (R94W, T105M) and their familial normal control iPSC lines present a typical round-shaped colony on Matrigel. Scale bar, 100 µm. (c) Four established iPSC lines present a normal karyotype after long-term culture. (d) Quantitative PCR of the relative gene expression of pluripotency genes (POU5F1 and NANOG). Mesenchymal stem cells (MSCs) were used as a negative control and human embryonic stem cells (hESCs) as a positive control. (e) Flow cytometry profiles showing pluripotent surface markers (SSEA4 and Tra-1-81) of four established iPSCs. (f) H&E staining of teratoma sections identifying the three germ layers. Ectoderm: neural tissue; mesoderm: cartilage; and endoderm: intestinal epithelium. Scale bar, 200 µm. (g) Schematic diagram of the process of iPSC reprogramming and differentiation into motor neurons. (h) Representative images of iPSC-derived motor neurons immunostained with tubulin III and MAP2. Scale bar, 50 µm. (i) Representative images of iPSC-derived motor neurons immunostained with motor neuron markers HB9 and ChAT. Scale bar, 100 µm. (j) Representative images of iPSC-derived motor neurons from CMT2A (R94W, T105M) patients and their familial normal control (30-day differentiation) with or without S89 treatment. Scale bar, 100 µm.