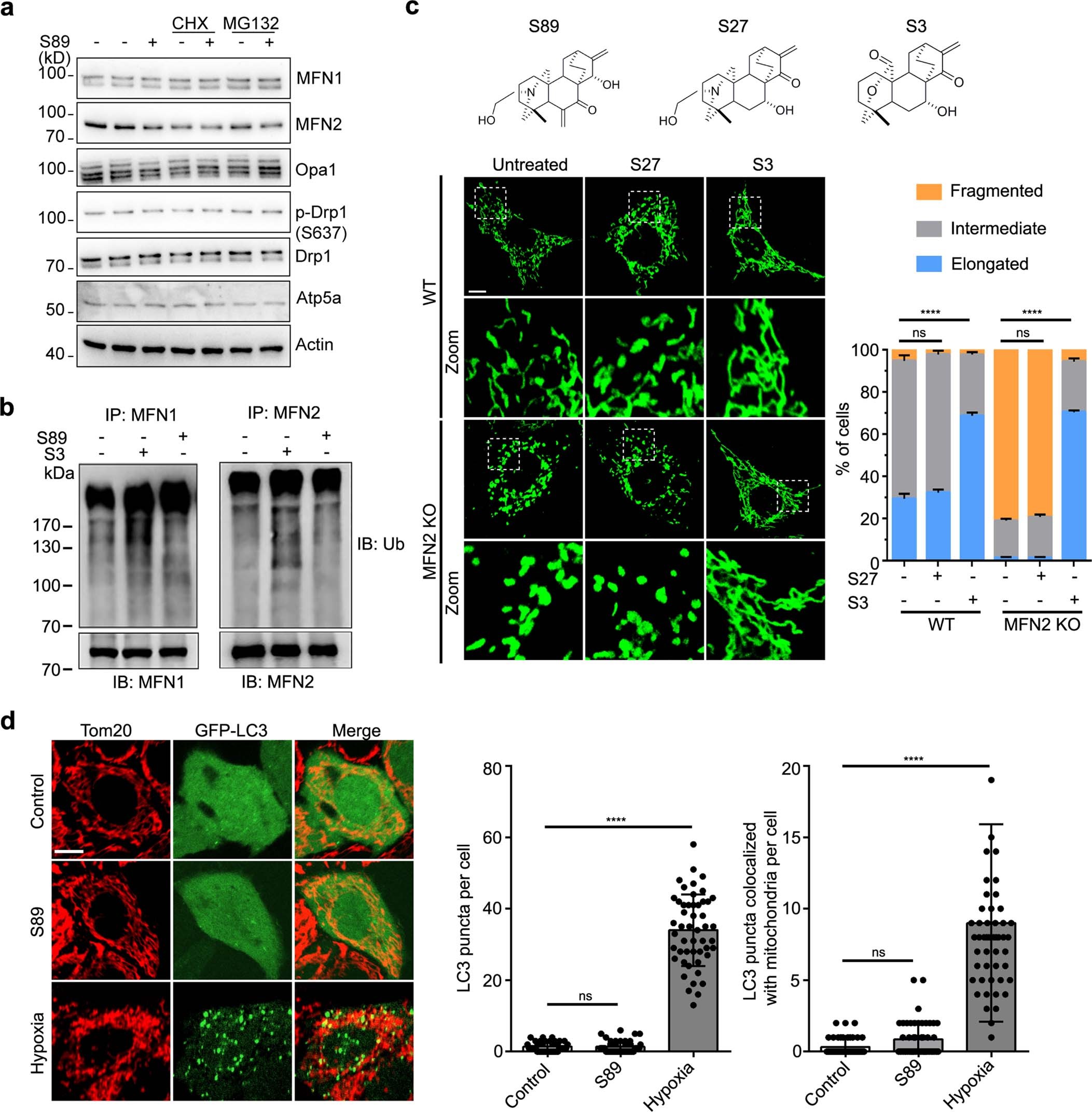
Extended Data Fig. 2: S89 specifically targets MFN1.
From: Small molecule agonist of mitochondrial fusion repairs mitochondrial dysfunction

(a) Immunoblots of the indicated proteins in U-2 OS cells co-treated with S89 and cycloheximide (CHX) or MG132. Actin served as a loading control. (b) Immunoprecipitation of ubiquitin by anti-MFN1 or anti-MFN2 antibody in WT MEFs treated or not with S89 or S3. (c) Representative confocal images and quantification of WT or MFN2 KO MEFs with the indicated mitochondrial morphology. The MEFs were treated or not with S89 or S27 and then immunostained with anti-Tom20 antibody. Scale bar, 5 µm. At least 300 cells were counted per condition. Data are mean ± SEM of three independent experiments. ns, not significant; ****P < 0.0001, two-way ANOVA followed by multiple comparisons test. (d) Representative confocal images of HeLa cells with stable expression of GFP-LC3 and treated with S89 or hypoxia for 24 h (positive control). The cells were immunostained with anti-Tom20 antibody to visualize the mitochondria and LC3 puncta (clue of autophagy). Scale bar, 5 µm. Right: quantification of cells with LC3 puncta (autophagy) or LC3 puncta colocalized with mitochondria (mitophagy). Data are mean ± SEM of three independent experiments. ns, not significant; ****P < 0.0001, unpaired two-sided Student’s t test.