Extended Data Fig. 8: H3Y99sulf regulates gene transcription.
From: Histone tyrosine sulfation by SULT1B1 regulates H4R3me2a and gene transcription

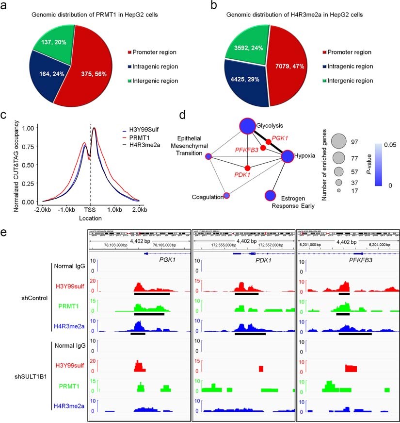
(a), Genomic distribution of PRMT1 in HepG2 cells. The genomic distribution of highly enriched CUT & TAG-seq peaks for PRMT1 in HepG2 cells were analyzed and presented (FE ≥ 5, P < 0.01), one-sided P-value was returned by MACS2 and calculated based on Poisson distribution. (b), Genomic distribution of H4R3me2a in HepG2 cells. The genomic distribution of highly enriched CUT & TAG-seq peaks for H4R3me2a in HepG2 cells were analyzed and presented (FE ≥ 5, P < 0.01), one-sided P-value was returned by MACS2 and calculated based on Poisson distribution. (c), Average occupancy profiles of H3Y99sulf, PRMT1, and H4R3me2a in HepG2 cells expressing shRNA against non-target (blue) and SULT1B1 (red) around the transcription start site (TSS). (d), Combined analysis of CUT&TAG-seq and RNA-seq analyses revealing H3Y99sulf-enriched pathways that were significantly suppressed by the expression of shRNA against SULT1B1. Significantly downregulated pathways were identified via GSEA analysis (P < 0.05) and were enriched with downregulated genes (individual genes with fold enrichment >4 and P < 0.01 in CUT&TAG-seq analysis and P < 0.01 in RNA-seq analysis). The selected genes (PDK1, PGK1 and PFKFB3) were those that were most significantly suppressed (red nodes, fold enrichment >4 and P < 0.01 in CUT&TAG-seq analysis and P < 0.01 in RNA-seq analysis) or important members in the suppressed pathways. The blue node size reflects the number of significantly suppressed genes in the pathway. Edges represent more than one gene are shared between the pathways. (e), The enrichment of H3Y99sulf, PRMT1, and H4R3me2a at the promoter regions of PGK1, PDK1, and PFKFB3 was reduced after SULTB1 knockdown. In each row, the Y-axis represents fold enrichment level and the black bar represents the peak detected by MACS2 (P < 0.01), one-sided P-value was returned by MACS2 and calculated based on Poisson distribution.