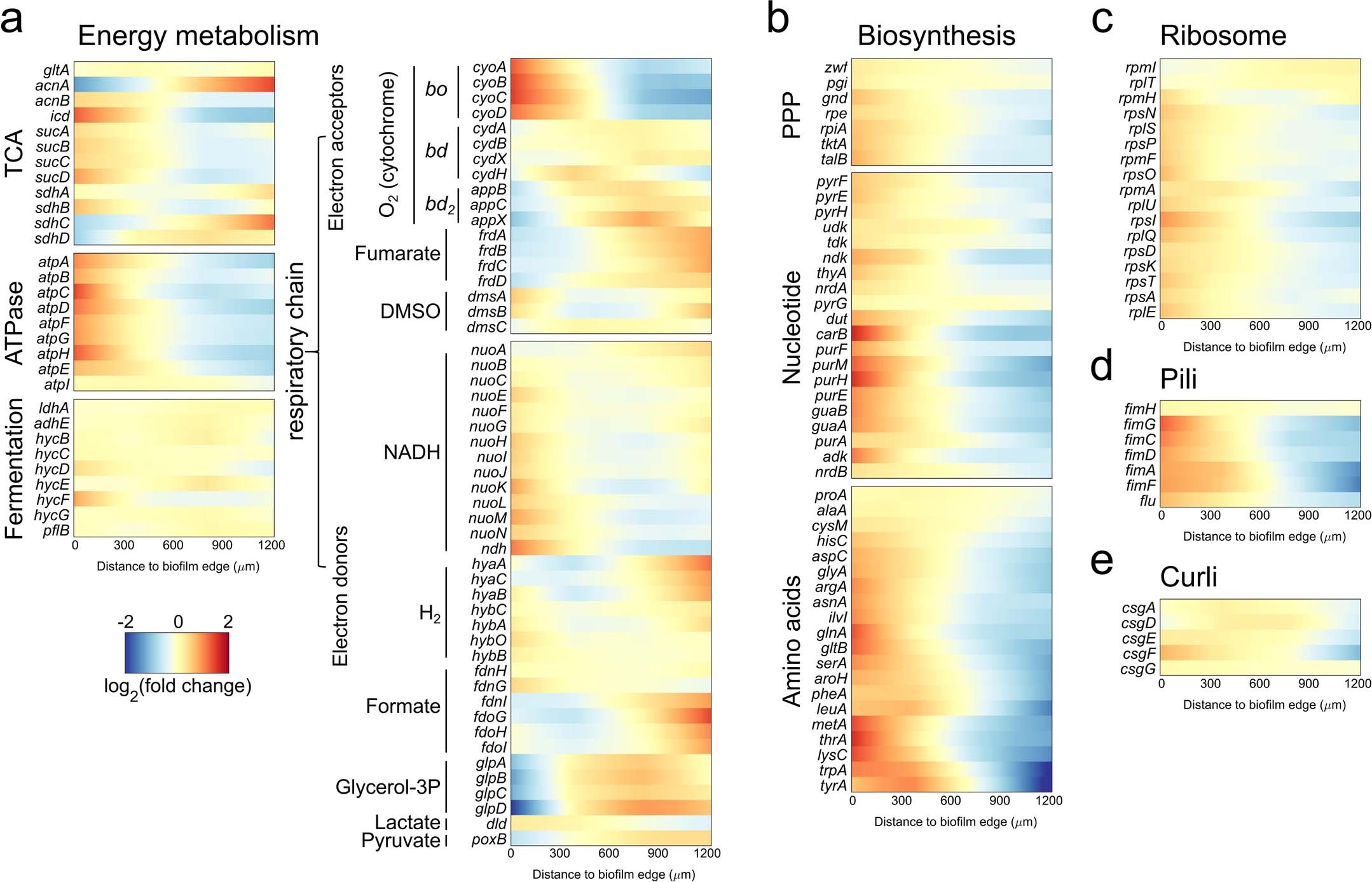
Extended Data Fig. 5: Overview of spatially resolved gene expressions participating in energy metabolism, biosynthesis, ribosome, pili and curli biogenesis.
From: Spatial transcriptome uncovers rich coordination of metabolism in E. coli K12 biofilm

Overview of spatially resolved gene expressions participating in (a) energy metabolism, (b) biosynthesis, (c) ribosome, (d) pili and (e) curli biogenesis. Shown is log2(fold change) relative to average of each profile; abbreviations: TCA, tricarboxylic acid cycle; glycerol-3P, glycerol-3-phosphate; PPP, pentose phosphate pathway (provides NADPH for biosynthesis).