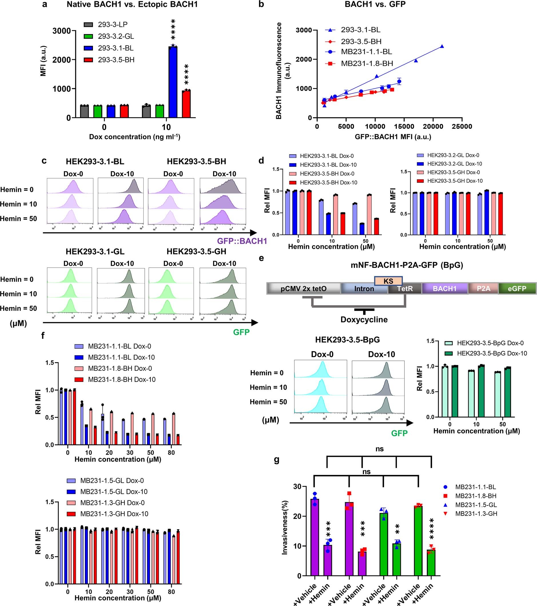
Extended Data Fig. 4: BACH1 protein level and cell invasion tuning via hemin treatment.
From: Nonmonotone invasion landscape by noise-aware control of metastasis activator levels

(a) Comparison of total BACH1 protein level at uninduced (0 Dox) and fully-induced (10 ng ml−1 Dox) conditions for low-noise mNF-BACH1 (BL) and high-noise mNF-BACH1 (BH) 293 cell populations to native BACH1 protein level in low-noise mNF-GFP (GL) and their parental Landing Pad (LP) cell populations. n = 3, one-way ANOVA with Tukey’s multiple comparison correction at 0 and 10 ug/ml Dox with respect to LP sample, **P < 0.01, ****P < 0.0001. (b) Near-linear correlation between BACH1 immunofluorescence (IF) readout and GFP mean fluorescence intensity (MFI) (n = 3; R-square goodness of fit values for 293-3-BL, BH and MB231-1-BL, BH are 0.9905, 0.9571, 0.9026, 0.9615, respectively). (c) GFP fluorescence histogram at 0 and 10 ng ml−1 Dox shifts down upon hemin treatment for 48 hours in both 293 low- and high-noise mNF-BACH1 (Top) and mNF-GFP clones (Bottom). (d) Relative changes of fluorescence intensity at 10 and 50 µM hemin concentration compared to no treatment control in both mNF-BACH1 (left) and mNF-GFP (right) 293 clones, n = 3. (e) Applying the same hemin treatment levels on the unfused BACH1 and GFP target revealed direct connection between BACH1 protein and GFP fluorescence intensity when they are fused, n = 3. (f) Relative changes of fluorescence intensity at 10, 20, 30, 50 and 80 µM hemin concentration compared to no treatment control in both mNF-BACH1 (top) and mNF-GFP (bottom) MB231 clones, n = 3. (g) Invasiveness universally drops over 50% in all selected MB231 clones upon 48 hours of 50 µM hemin treatment. Mean ± S.D. of n = 3 independent replicates. One-way ANOVA within each condition group, P > 0.05. Unpaired two-tailed t-test for each comparison between control and hemin treated sample, **P < 0.01, ***P < 0.001, ****P < 0.0001.