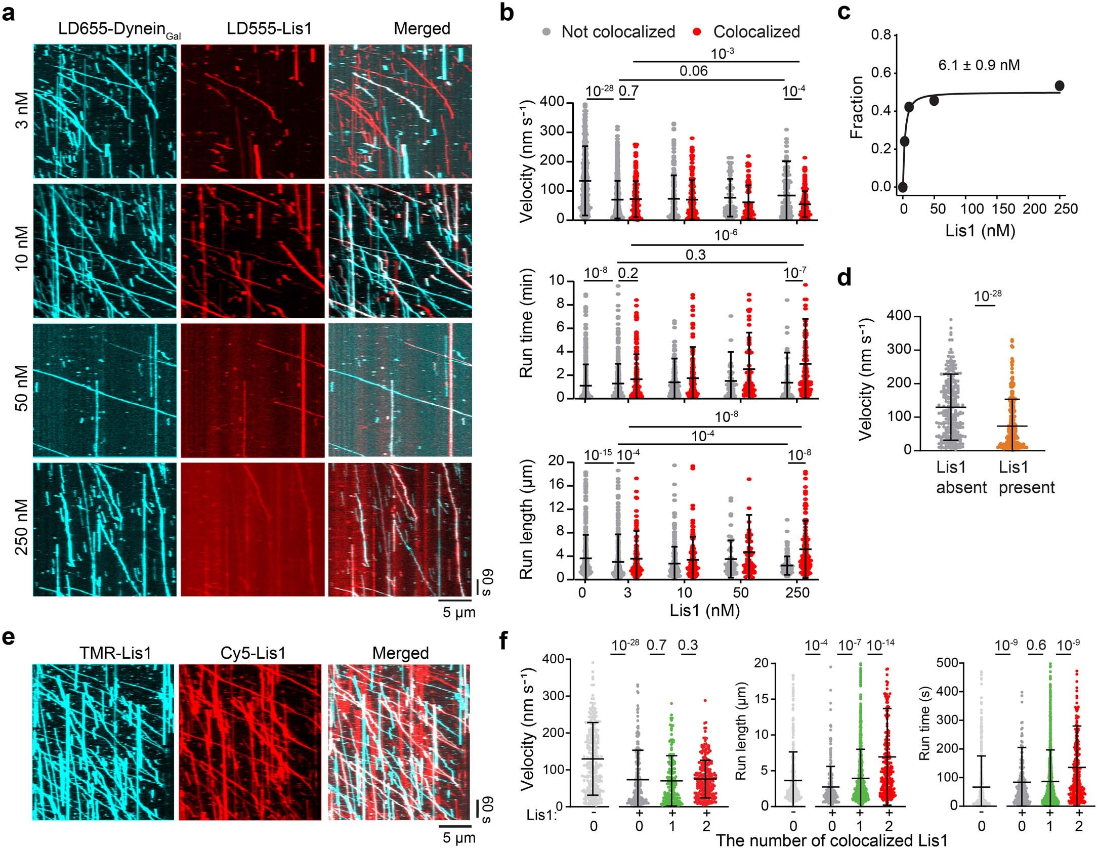
Extended Data Fig. 4: Motility of dyneinGal in the presence of fluorescently-labeled Lis1.
From: Lis1 slows force-induced detachment of cytoplasmic dynein from microtubules

a) Representative kymographs of two-color imaging of LD655-labeled dyneinGal and LD555-labeled Lis1 under different Lis1 concentrations. b) The velocity, run time, and run length distributions of dyneinGal under different concentrations of Lis1 (N = 611, 526, 168, 233, 175, 55, 69, 126, and 145 from left to right). c) The fraction of LD655-dyneinGal that colocalizes with LD555-Lis1 under different Lis1 concentrations. A fit to a binding isotherm function (solid curve, see Methods) reveals KD (±s.e.). d) The velocity distribution of dyneinGal in the absence of Lis1 compared to the motors that do not colocalize with Lis1 when fluorescently labeled Lis1 is present in the chamber (N = 611 and 233 from left to right). e) Representative kymographs show colocalization of 5 nM TMR-labeled and 5 nM Cy5-labeled Lis1 to unlabeled dyneinGal. f) Velocity, run length, and run time distributions of dyneinGal in the absence (light gray) and presence of Lis1 (N = 287, 233, 175, and 274 from left to right). DyneinGal motors that colocalize with 0, 1, or 2 colors of Lis1 were analyzed separately. In b, d, and f, the center line and whiskers represent the mean and s.d., respectively. P values were calculated by two-tailed t-tests with Welch correction for velocity and by the two-tailed Kolmogorov-Smirnov test for run time and run-length measurements.