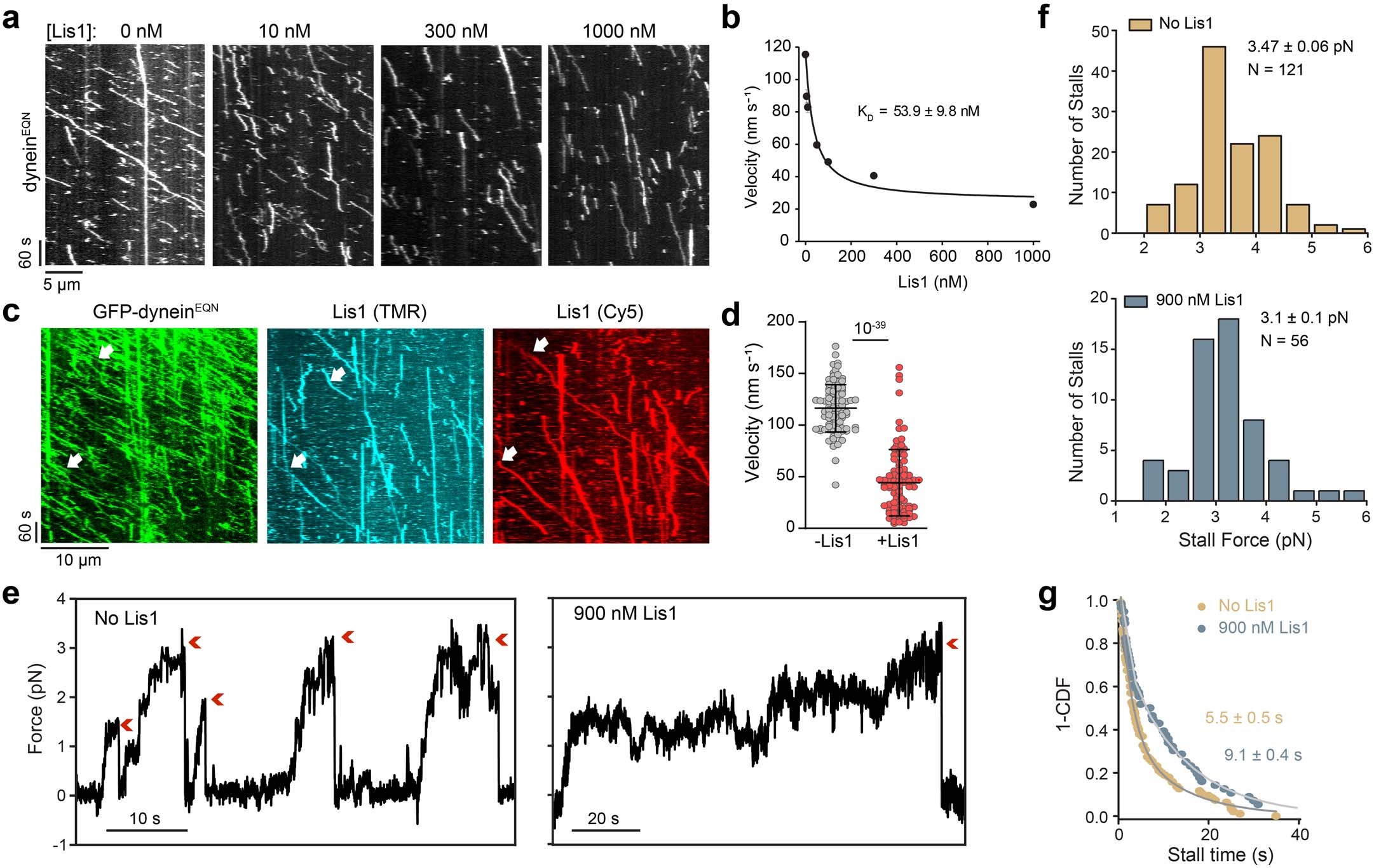
Extended Data Fig. 7: Lis1 slows the motility but does not substantially affect the stall force of dyneinEQN.
From: Lis1 slows force-induced detachment of cytoplasmic dynein from microtubules

a) Representative kymographs of dyneinEQN motility under different concentrations of unlabeled Lis1. b) The velocity of dyneinEQN motility under different concentrations of unlabeled Lis1 (mean ± s.e.m.; N = 659, 283, 482, 484, 487, 610, and 132 from left to right). The fit of the dyneinEQN velocity data (solid curve) reveals KD (±s.e., see Methods). c) A representative kymograph of a three-color imaging assay shows two Lis1s bind to the same dyneinEQN motor (white arrows). d) The velocities of dyneinEQN motors not colocalizing (-Lis1) or colocalizing (+Lis1) with Lis1 (N = 98 and 92 from left to right). The center line and whiskers represent the mean and s.d., respectively. The P-value was calculated by a two-tailed t-test with Welch correction. e) Representative trajectories of beads driven by dyneinEQN in the presence or absence of 900 nM Lis1 in a fixed trapping assay. Assays were performed in 2 mM ATP. Red arrowheads represent the detachment of the motor from the microtubule followed by the snapping back of the bead to the trap center. f) Stall force histograms of dyneinEQN in the presence and absence of 900 nM Lis1 (mean ± s.e.m.; p = 10−3, two-tailed t-test). g) Stall times of dyneinEQN in the presence and absence of 900 nM Lis1. Fitting to a double exponential decay (solid curves) reveals the weighted average of stall time (±s.e.).