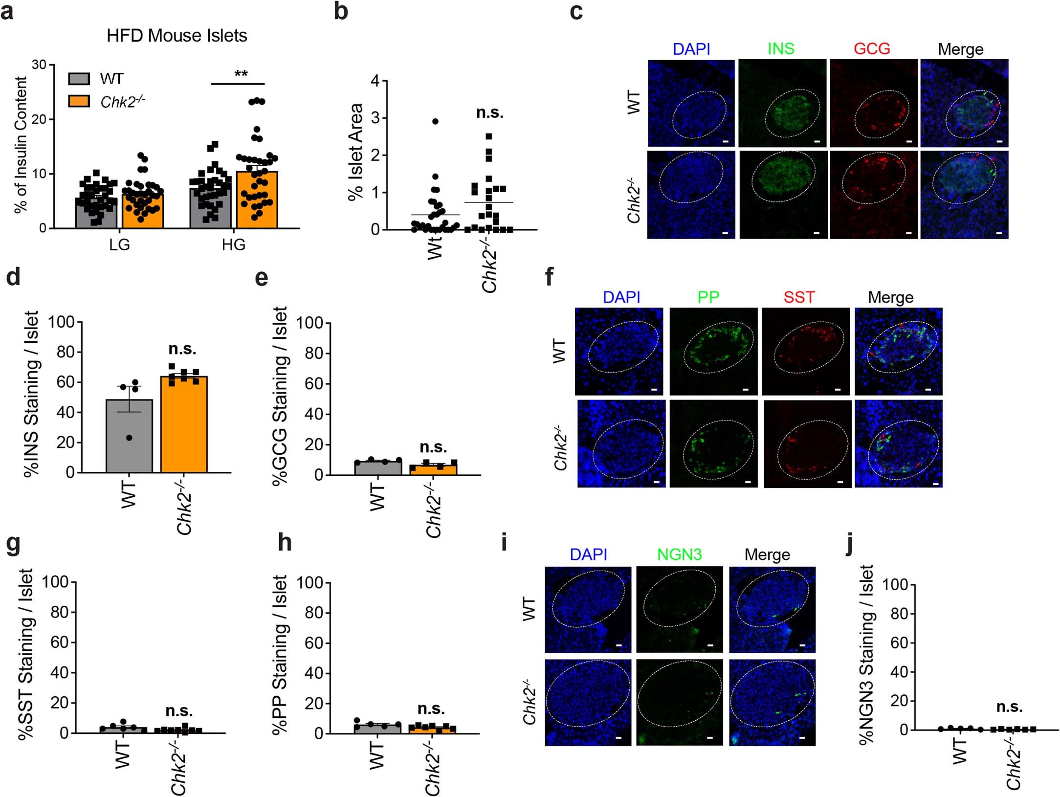
Extended Data Fig. 5: HFD Chk2−/− mice do not exhibit changes in insulin sensitivity or islet cellular composition and histology.
From: Checkpoint kinase 2 controls insulin secretion and glucose homeostasis

(a) Static GSIS of pancreatic islets isolated from 8-month-old HFD-fed wildtype and Chk2−/− mice. LG: 2 mM; HG: 20 mM. P-value = 0.008. n = 31 wildtype mice; n = 22 Chk2−/− mice. (b) The percent of islet area per pancreatic section in 8-month-old male HFD-fed wildtype and Chk2−/− mice. n = 31 wildtype mice; n = 22 Chk2−/− mice. (c, d and e) Immunostaining (c) and the quantification of insulin (d) and glucagon (e) staining in pancreatic islets (outlined by dotted line) of 8-month-old male HFD-fed wildtype and Chk2−/− mice. For (d), n = 4 wildtype mice; n = 7 Chk2−/− mice per group. For (e), n = 4 wildtype mice; n = 4 Chk2−/− mice per group. Arrows indicate the localization of cells expressing respective markers: α-cells (red) and β-cells (green). (f, g and h) Immunostaining (f) and the quantification of SST (g) and PP (h) staining in pancreatic islets (outlined by dotted line) of 8-month-old male HFD-fed wildtype and Chk2−/− mice. For (g), n = 6 wildtype mice; n = 8 Chk2−/− mice. For (h), n = 5 wildtype mice; n = 7 Chk2−/− mice. Arrows indicate the localization of cells expressing respective markers: δ-cells (red) and γ-cells (green). (i and j) Immunostaining (i) and the quantification of Ngn3 (j) staining in pancreatic islets (outlined by dotted line) of 8-month-old male HFD-fed wildtype and Chk2−/− mice. n = 5 wildtype mice; n = 6 Chk2−/− mice. Arrows indicate the localization of cells expressing NGN3 (green). For c, f and i, Scale bar: 100 μm. Data represents the Mean ± SEM. All P-value was calculated with two-sided Student’s t-test. Statistical significance **p < 0.01, n.s. for not significantly different.