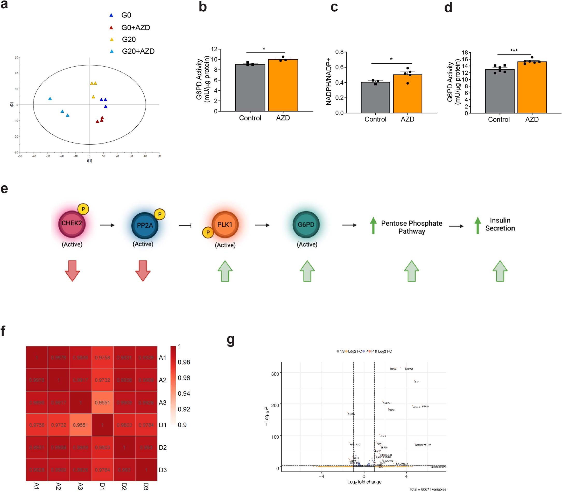
Extended Data Fig. 6: The CHEK2-PP2A-PLK1-G6PD-PPP pathway modulates insulin secretion in β cells.
From: Checkpoint kinase 2 controls insulin secretion and glucose homeostasis

(a) PLS-DA scores plot of metabolomic profiles of MIN6 cells. MIN6 cells were starved in 0 mM glucose for 1 hour, and then in 0 mM glucose for an additional 1 hour, then stimulated with either 0 mM or 20 mM glucose for 30 minutes in the presence of 0 or 10 µM of AZD7762 throughout the experiment. (6 components, R2Xcum = 0.919, R2Ycum = 0.987, Q2cum=0.882). (b) G6PD activity in MIN6 cells in the presence of control or 10 µM AZD7762. n = 3 biological replicates. P-value = 0.034. (c) Cytosolic NADPH/NADP levels of MIN6 cells in the presence of control or 10 µM AZD7762. P-value = 0.04. n = 3 (control) and n = 5 (AZD7762) biological replicates. (d) G6PD activity in EndoC-βH1 cells treated with 10 µM AZD7762. P-value = 0.000994. n = 6 biological replicates. (e) Schematic representation of the CHEK2-PP2A-PLK1-G6PD-PPP pathway in insulin secretion. (f) Correlation matrix for bulk RNA-seq on control and 10 µM AZD-treated EndoC-βH1 cells. Control: D1-D3. AZD: A1-A3. (g) Volcano plot of differentially expressed genes for bulk RNA-seq on control and 10 µM AZD-treated EndoC-βH1 cells. For Extended For b-d, P-value was calculated by two-sided Student’s t-test. Data represent the Mean ± SEM. Statistical significance *p < 0.05, ***p < 0.001.