Extended Data Fig. 6: Phospholipids co-localize with condensates under diverse conditions.
From: Biomolecular condensates create phospholipid-enriched microenvironments

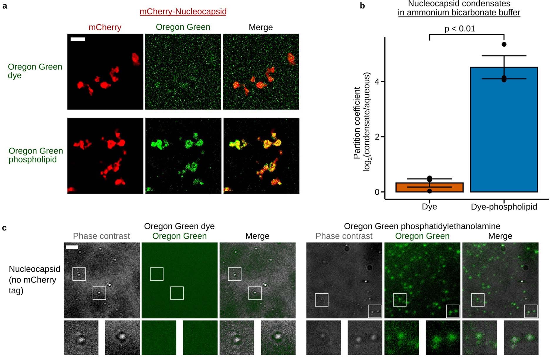
a, Oregon Green phospholipid is enriched in nucleocapsid condensates under metabolomics buffer conditions. Nucleocapsid (30 µM, red) was combined with 2 µM Oregon Green dye (top, green) or phosphatidylethanolamine (bottom, green) in LC-MS-compatible buffer (50 mM NH4HCO3 pH 7.5, 50 mM NaCl, 1 mM DTT) and then generic phage RNA (150 nM) was added to promote condensate formation. Condensates were imaged after a 10 min incubation. A representative image is displayed for each condition. Oregon Green phosphatidylethanolamine, but not dye, colocalizes with each condensate. Scale bar, 5 μm. b, Quantification of a. The median ratio of mean fluorescent signal inside condensates to the mean signal outside condensates for Oregon Green dye (Dye, orange) or phosphatidylethanolamine (Dye-phospholipid, blue) in z-stacks 1-3 μm above the slide surface (y-axis) is plotted for each condition (x-axis). Oregon Green phosphatidylethanolamine is enriched relative to dye (p = 0.005083). Error bars indicate s.e.m. *p < 0.05, two-sided Welch’s t-test (n = 3 imaging experiments). c, Oregon Green phospholipid is enriched in nucleocapsid condensates in the absence of mCherry. To determine whether mCherry might drive phospholipid partitioning into nucleocapsid condensates, we asked whether Oregon Green phospholipids partition into nucleocapsid condensates that lack mCherry. Oregon Green phosphatidylethanolamine or dye (2 µM, green) was added to solutions of nucleocapsid (3 µM, grey-scale) in the presence of phage RNA (15 nM) in buffer (50 mM Tris pH 7.5, 140 mM KCl, 12 mM NaCl, 0.8 mM MgCl2, 5% PEG-8000). Nucleocapsid condensates were imaged after 10 min using phase contrast microscopy, while imaging Oregon Green with fluorescence microscopy. Representative images are shown for each condition and two in-frame nucleocapsid condensates are expanded below. Oregon Green phosphatidylethanolamine, but not dye, colocalizes with the nucleocapsid condensate suggesting that the mCherry-tag is not required for phospholipid partitioning. Scale bar, 5 μm (n = 3 for phosphatidylethanolamine samples, n = 2 for dye samples).