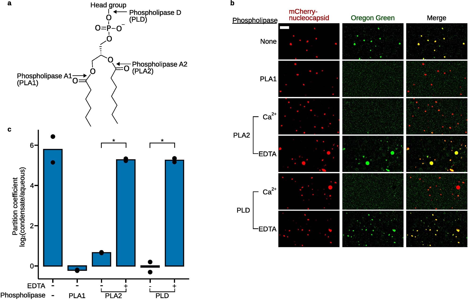
Extended Data Fig. 7: Phospholipase treatment inhibits Oregon Green phosphatidylethanolamine condensate partitioning.
From: Biomolecular condensates create phospholipid-enriched microenvironments

a, Phospholipase cleavage sites. Arrows indicate location of phospholipase cleavage. R indicates fatty acyl chains. b, Removing fatty acyl moieties from Oregon Green phosphatidylethanolamine depletes condensate enrichment. Oregon Green phosphatidylethanolamine (green, 2 μM) was pretreated with each of the indicated phospholipases, or vehicle, prior to being combined with nucleocapsid (red, 3 μM) and RNA (15 nM) in buffer lacking divalent cations (50 mM Tris pH 7.5, 140 mM KCl, 12 mM NaCl, 5 mM EDTA, 5% PEG-8000). Samples were imaged by fluorescence microscopy after a 10 min incubation. Pretreatment with any of the three phospholipases leads to reduced Oregon Green signal enrichment in condensates, indicating that both fatty acyl moieties are needed for condensate enrichment. EDTA inhibits the activity of both phospholipase A2 and D. EDTA (5 mM) was added, as indicated, during the phospholipid pretreatment with these phospholipases as controls. EDTA addition during phospholipase treatment with phospholipases A2 or D restored phospholipid condensate enrichment. Representative image are shown for each condition, scale bar, 5 μm. c, Quantification of b. The median ratio of mean fluorescence signal inside nucleocapsid condensates to the mean signal outside nucleocapsid condensates for Oregon Green phosphatidylethanolamine (blue) across z-stacks 1–3 μm above the slide surface was plotted for each enzymatic treatment. EDTA restores phospholipid enrichment for PLA2 (p = 0.002764) and PLD (p = 0.04016). Error bars indicate s.e.m. *p < 0.05, two-sided Welch’s t-test (n = 2).