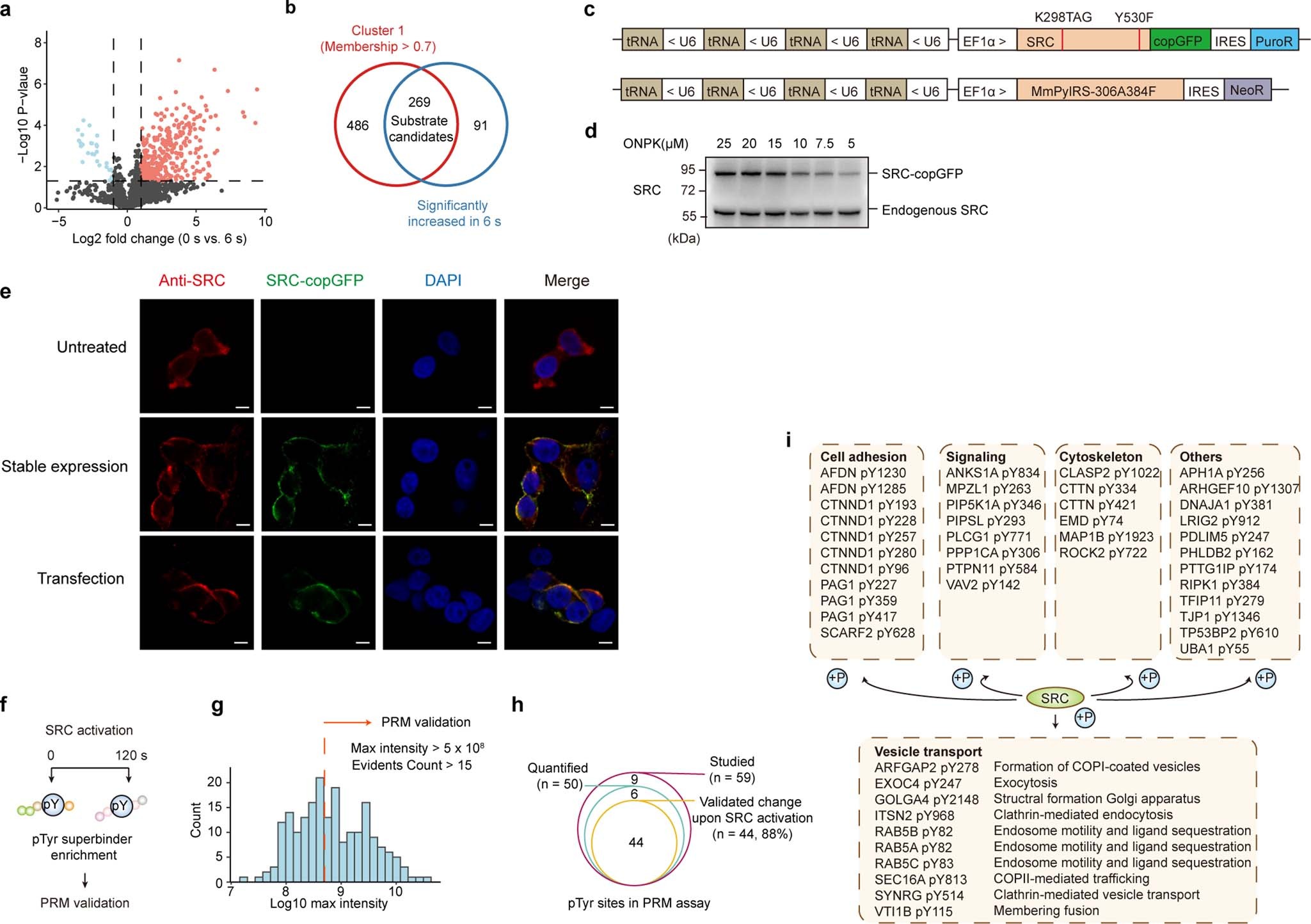
Extended Data Fig. 4: Validating SRC substrates with monoclonal stable cell line expressing SRC-ONPK.
From: DeKinomics pulse-chases kinase functions in living cells

a, Volcano plots indicating the increased pTyr sites within 6 s upon SRC activation. n = 3 independent experiments; two-sided Student’s t-test. b, Venn diagram indicating that the SRC substrate candidates were determined with two criteria. c, pPiggyBac plasmid used to generate the HEK293T stable cell line that expressing ONPK-incorporated SRC protein. IRES, internal ribosome entry sites; NeoR, Neomycine Resistance; PuroR, Puromycine Resistance; copGFP, green fluorescent protein from copepod Pontellina plumate. d, Western blotting analysis indicating that the expression level of SRC-ONPK could be tuned by ONPK concentration (n = 2). e, Confocal immunofluorescence imaging confirming same SRC localization between exogenous and endogenous SRC. Scale bars: 5 μm (n = 3). f, Schematic illustration of PRM validation for physiological relevance between SRC and downstream pTyr sites (n = 3). g, Histogram indicating pTyr sites with i) the max intensity of their corresponding precursor, ii) Evidence count > 15 would be conduct to PRM validation. The filters including precursor charge < 4, random selection to shorten the list, manual checking for duplication transition were also applied for determining the final list for PRM assay. h, Veen diagram indicating the number of pTyr sites that were studied, quantified and validated in PRM assay respectively. i, Schematic illustration of biological functions of the validated SRC substrates by PRM.