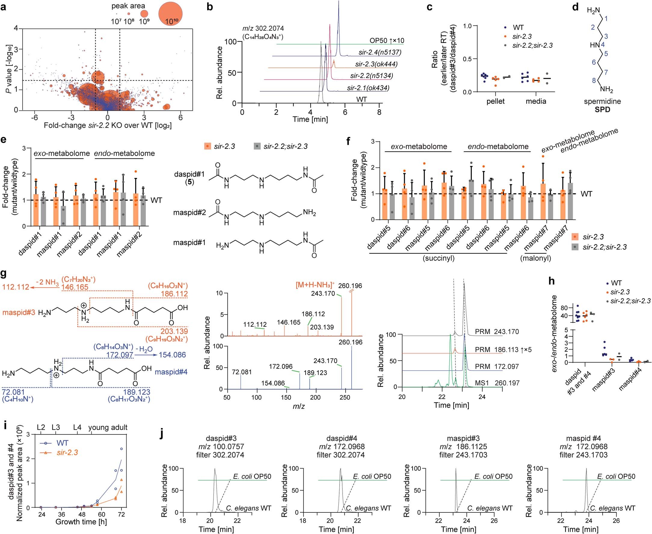
Extended Data Fig. 2: Decreased abundance of N-glutarylspermidine in sir-2.3 null mutants.
From: Acylspermidines are conserved mitochondrial sirtuin-dependent metabolites

a, Untargeted comparative metabolomics of the exo-metabolome from WT and sir-2.2(n5134) mutant C. elegans. Bubble sizes reflect peak areas. n = 4. b, Extracted ion chromatograms (EICs) for m/z 302.2074 ± 5 ppm (C14H28N3O4+) showing that this feature is absent in bacterial food (OP50) and downregulated in the sir-2.3 mutant compared to WT. Representative of n = 5. c, daspid#4 (N1-glutaryl isomer) is more abundant than daspid#3 (N8-glutaryl isomer) quantified by HILIC-MS1. N2 n = 6, sir-2.3 n = 4, sir-2.2;sir-2.3 n = 2. d, Numbering scheme of spermidine. e, f, N-acetyl (e), N-succinyl (f), and N-malonyl (f) spermidines remained unchanged upon sir-2.3 deletion. n = 4. g, Major fragmentation reactions and resulting fragment ions of maspid#3 and maspid#4 in tandem mass spectrometry. Comparison of levels of maspid#3 and maspid#4 in different biological conditions were based on HILIC-PRM. EIC is ESI+ of indicated m/z ± 5 ppm. h, daspid#3 and daspid#4 are mainly secreted, and maspid#4 are mainly retained in worm bodies. daspid#3 and daspid#4: WT, n = 8; sir-2.3, n = 6; sir-2.2;sir-2.3, n = 3. maspid#3 and maspid#4: WT, n = 5; sir-2.3, n = 3; sir-2.2;sir-2.3, n = 2. i, HPLC-MS-based quantification of daspid#3 and daspid#4 in exo-metabolomes collected at different time intervals, corresponding to different developmental stages. daspid#3 and daspid#4 are mainly produced starting in young adulthood. Data were normalized to ascr#3. n = 2. j, Only trace amounts of N-glutarylspermidine derivatives are present in the metabolome of bacterial food (OP50), compared to the C. elegans metabolome. Representative of n > 3. n represents the number of independent experiments in a, e, f, and h, and the number of biologically distinct samples in c and i. P values were calculated by unpaired, two-tailed t-test with Welch correction in a. Data are mean (±s.d.) in c, e, f, and h.