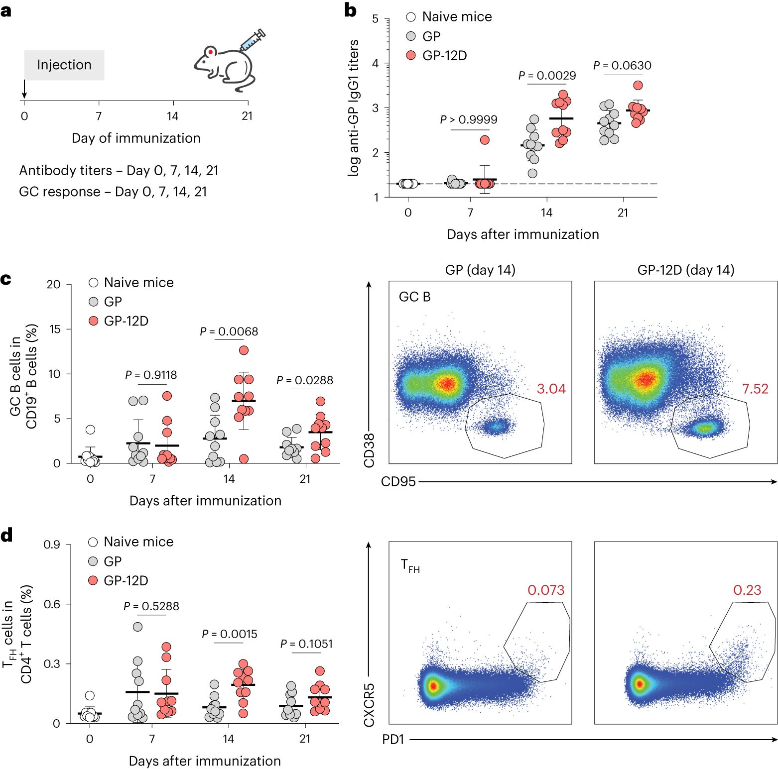
Fig. 2: OligoD-modified GP stimulates a robust GC response.

a, Immunization schedule for the analysis of GC responses in draining lymph nodes. BALB/c mice were immunized with GP or GP-12D adjuvanted with alum. Antibody titers and GC responses were measured before immunization and 7 d, 14 d or 21 d after immunization. b, Serum GP-specific IgG1 titers over time (n = 10 mice per antigen per timepoint). Data are presented as geometric mean ± s.d. of the log10‐transformed values. Dashed lines indicate the limit of quantification. c,d, Analysis of GC B cell (c) and TFH cell (d) responses after immunization. Each circle represents a single mouse (n = 10 mice per antigen per timepoint). Data are presented as mean ± s.d. Comparison of two groups was performed using the two-tailed Mann–Whitney U-test (b–d). P values of 0.05 or less were considered significant.