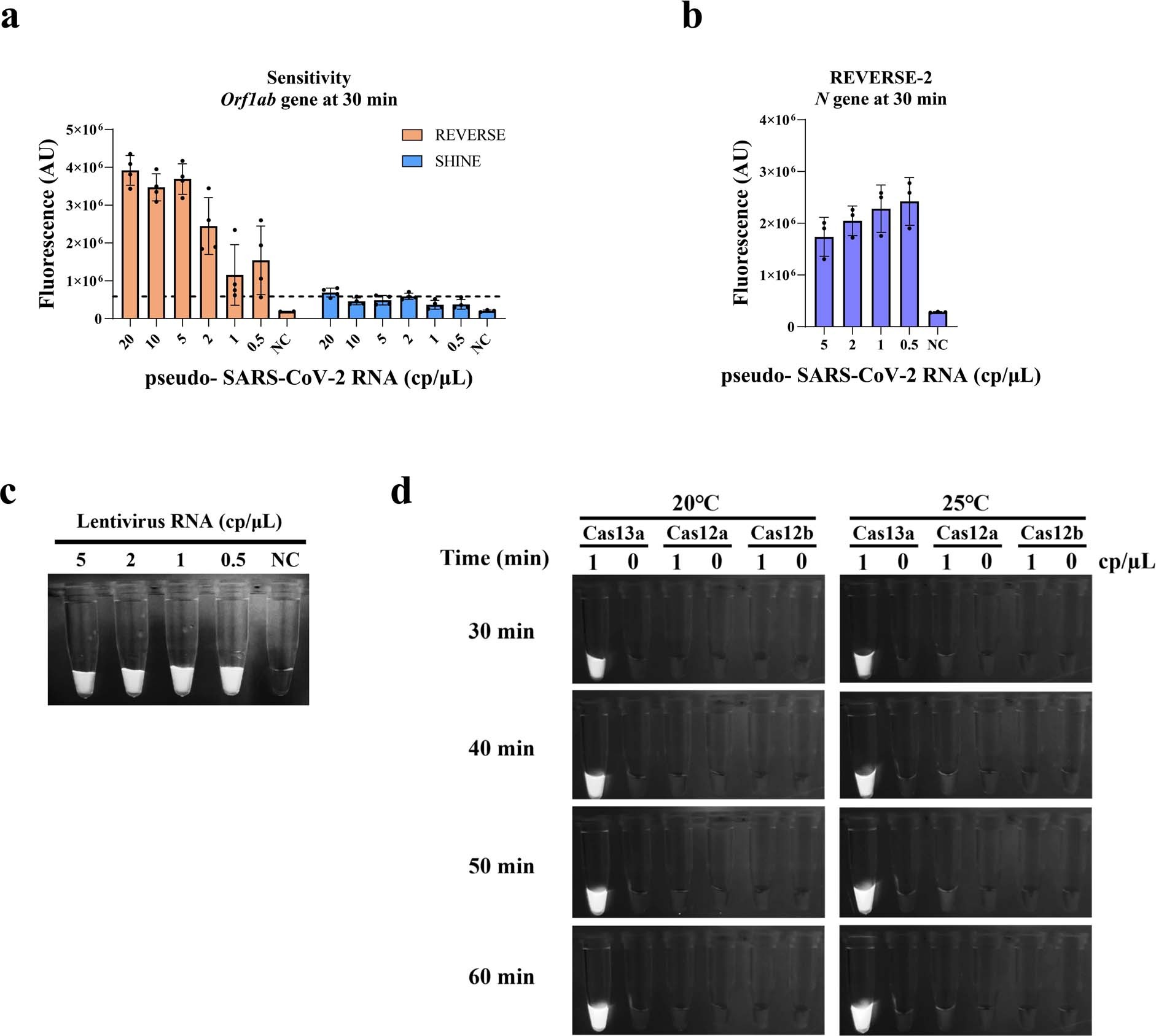
Extended Data Fig. 6: Performance of REVERSE in detecting SARS-CoV-2.
From: Fast and sensitive CRISPR detection by minimized interference of target amplification

(a) Sensitivity comparison between REVERSE and SHINE. The black dotted line represents the threshold, which was determined as three times the negative control fluorescence value. (b, c) Evaluation of REVERSE-2 performance at 20 °C using a fluorescence reader (b) and blue light (c). (d) Comparison of Cas13a-, Cas12a- and Cas12b-mediated one-pot testing at 20 °C and 25 °C. The input substrates comprised pseudo-SARS-CoV-2 RNA of 1 cp/μL. Results were captured using blue light at 30, 40, 50, and 60 minutes. Mean ± s.d. for 4 technical replicates for a; 3 technical replicates for b.