Fig. 1: Evolution of the FUS phase fraction over time studied using solution NMR.
From: A solid beta-sheet structure is formed at the surface of FUS droplets during aging

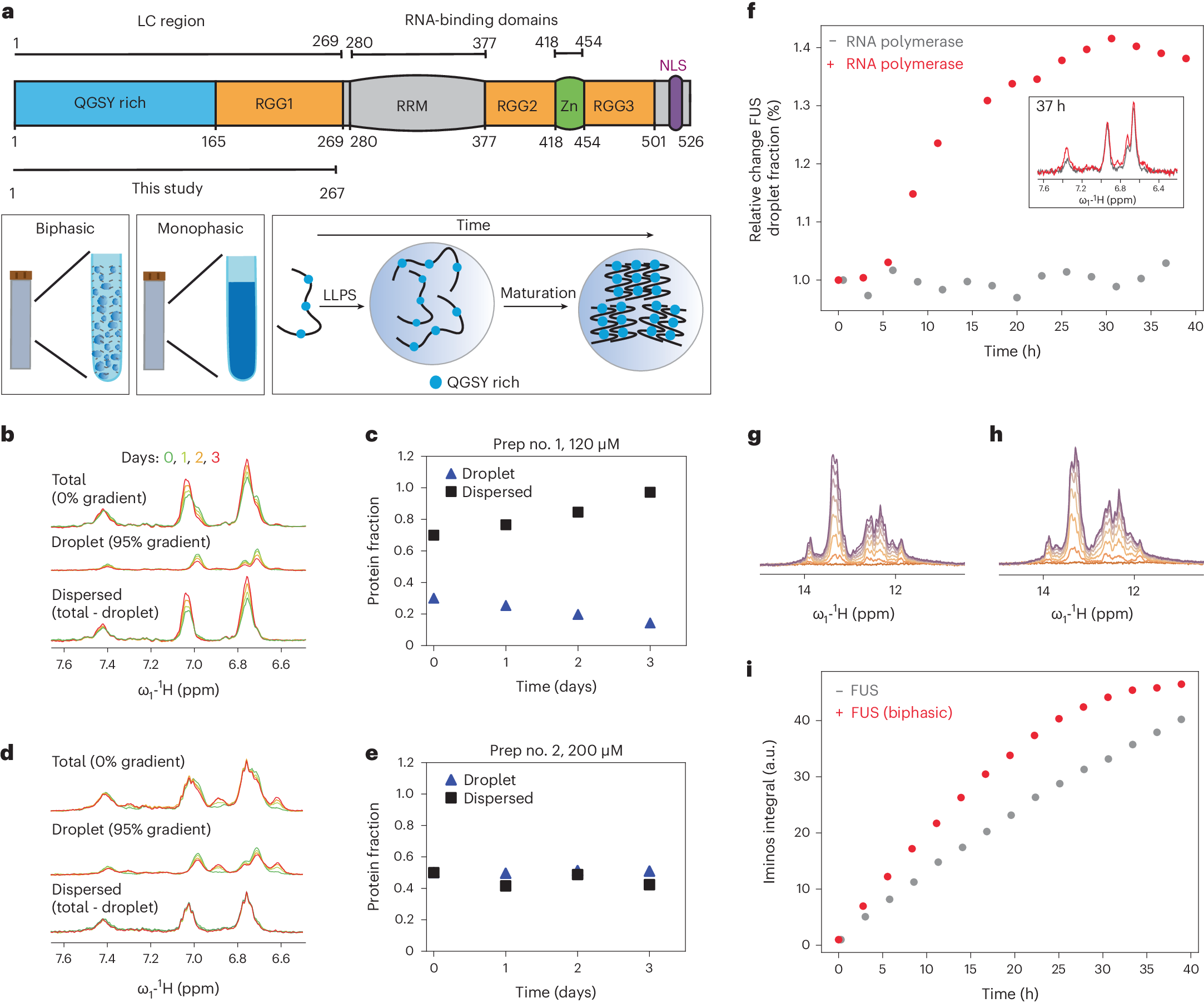
a, Schematic representation of FUS protein domain organization. LC, low complexity; NLS, nuclear localization signal; RRM, RNA recognition motif; Zn, zinc finger. Definitions of biphasic and monophasic are also shown: biphasic contains liquid droplets, whereas monophasic is a single continuous dense phase as result of the sedimentation of droplets. The maturation process is the transition from liquid droplets to less-dynamic immobile species. b,c, Overlaid DOSY spectra at different time points at 120 μM (b) and the corresponding integrals for direct comparison (c). d,e, Overlaid DOSY spectra at different time points at 200 μM (d) and the corresponding integrals for direct comparison (e). At zero gradient strength the total population of FUS is visible, whereas at maximum gradient strength only the droplet phase is visible. The difference between the two reports is the dispersed fraction only. Panels d and e represent the two distinct modes of behavior observed in this study. f, Relative FUS droplet fraction change within 40 h in the presence and absence of RNA transcription, with the corresponding 1H NMR spectra shown in the inset. g,h, Overlay of 1H NMR spectra at different time points focused on the imino region in the absence (g) and presence (h) of FUS liquid droplets. Orange indicates 0 h changing progressively to magenta (40 h). i, RNA iminos integral progression over time indicating the faster kinetics of the biphasic sample. a.u., arbitrary units.