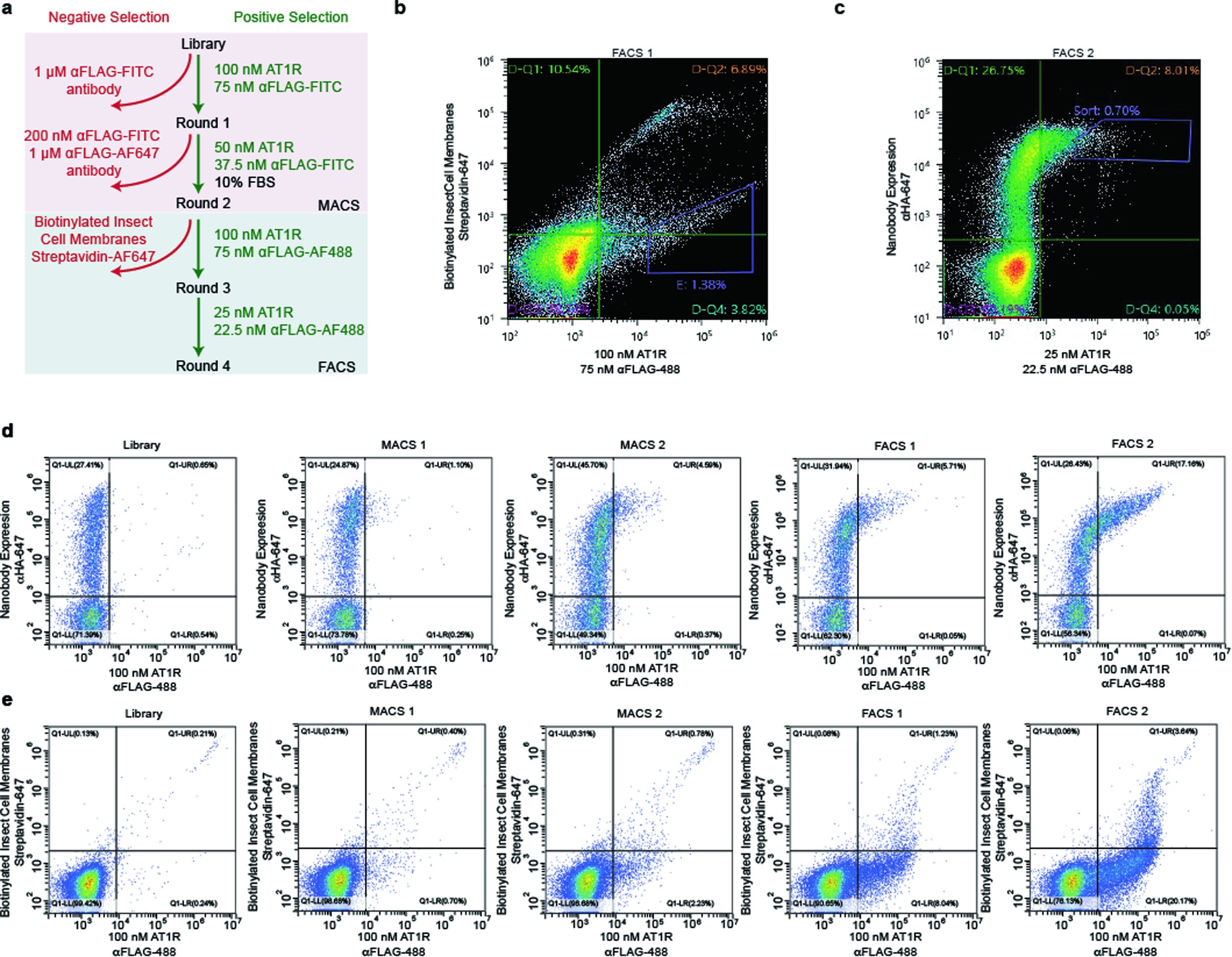
Extended Data Fig. 1: Engineering of high affinity AT1R nanobody antagonist with low non-specific binding.
From: Antibodies expand the scope of angiotensin receptor pharmacology

a) Flowchart of nanobody selection. AT1R binders were enriched through two rounds of magnetic-activated cell sorting (MACS). Fluorescence-activated cell sorting (FACS) was used to isolate clone with low polyreactivity. A final FACS step enriched high-affinity AT1R binders. b) FACS round 1 plot. 1.38% of the population containing high-affinity AT1R binders with reduced polyspecificity were collected. c) FACS round 2 plot 0.7% of the population was collected containing high affinity AT1R binders. d) Binding of yeast-display library to FLAG-AT1R throughout each selection round. e) Distribution of AT1R-binding and polyreactive nanobodies in the yeast-display library throughout the selection process.