Extended Data Fig. 7: EGFR degradation driven by Ctx-AUTAB.
From: Chemically engineered antibodies for autophagy-based receptor degradation

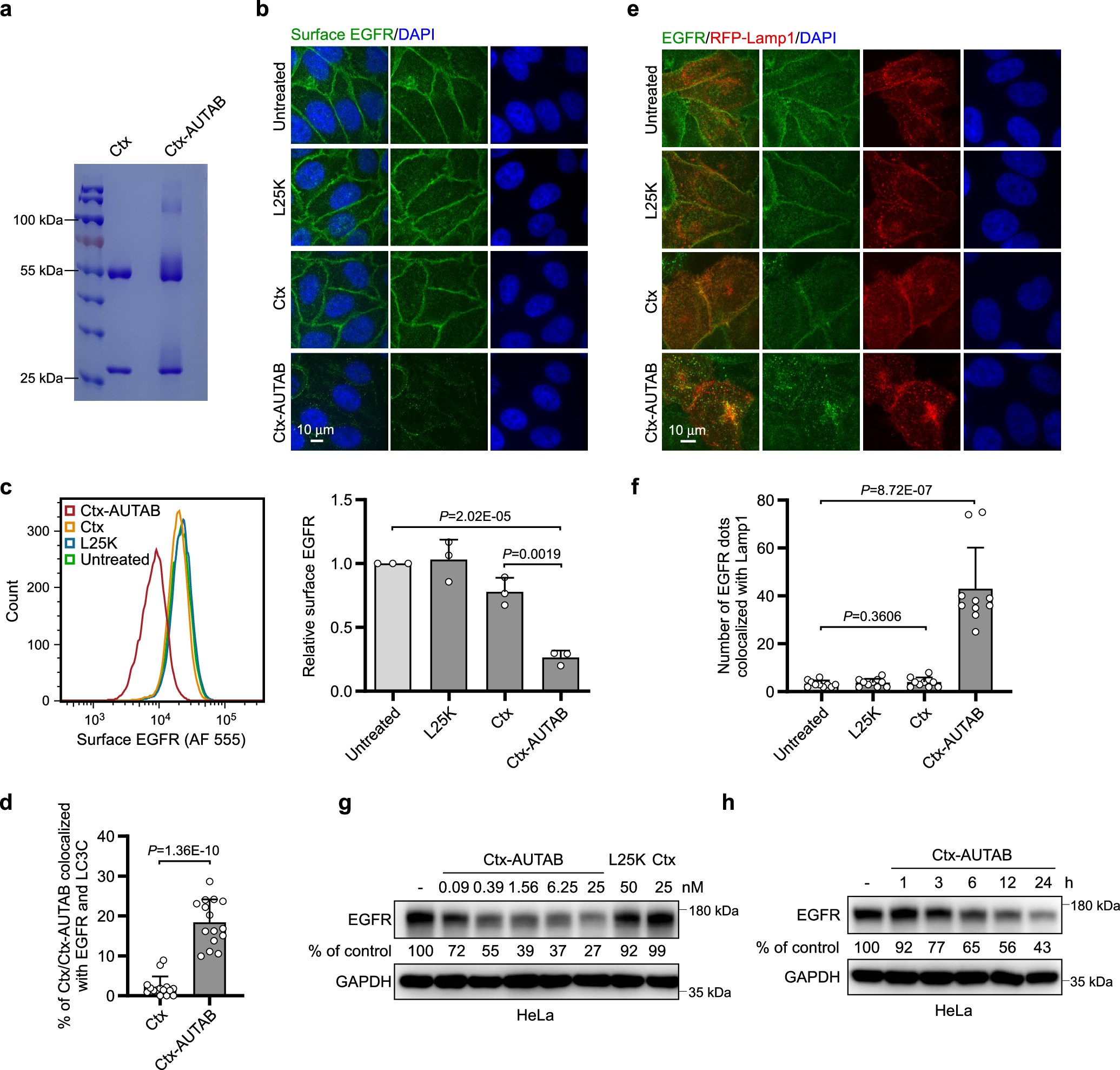
a, SDS-PAGE analysis of the Ctx-AUTAB with Coomassie blue staining. b, Representative surface EGFR immunostaining images of HeLa cells treated with 10 nM L25K PEI, 5 nM Ctx or 5 nM Ctx-AUTAB for 4 h. c, Flow cytometry analysis of surface EGFR levels in live HeLa cells upon treatment with 10 nM L25K PEI, 5 nM Ctx or 5 nM Ctx-AUTAB for 4 h. Mean fluorescence intensity of surface EGFR relative to the untreated group was quantified (n = 3 biological replicates, means ± s.d.). d, Quantification of triple colocalization between mCherry-LC3C, EGFR and Ctx-AUTAB or Ctx in Fig. 4a (n = 15 cells per group, means ± s.d.). e,f, Representative confocal images (e) and quantification (f) showing the colocalization of EGFR and RFP-Lamp1 in HeLa cells following 1 h of treatment with 10 nM L25K PEI, 5 nM Ctx or 5 nM Ctx-AUTAB (n = 10 cells per group, means ± s.d.). g, Western blot analysis of EGFR in HeLa cells treated with increasing concentrations of Ctx-AUTAB for 24 h. h, Western blot of EGFR in HeLa cells following treatment with 25 nM of Ctx-AUTAB for the indicated time periods. DNA in b and e was counterstained with DAPI. Scale bars, 10 μm. Statistical significance was calculated via unpaired two-tailed Student’s t-test (c, d, f).