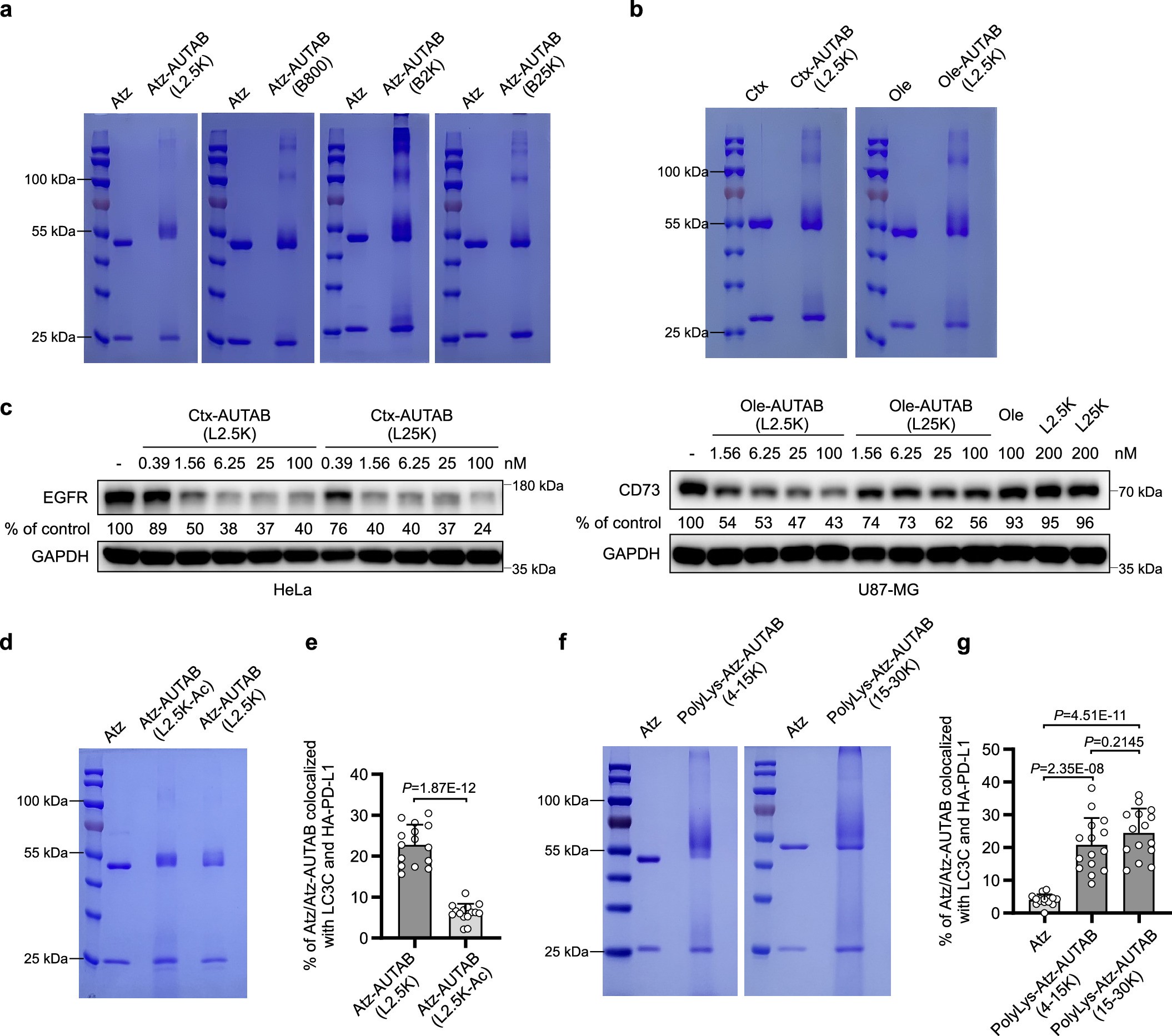
Extended Data Fig. 9: Gel electrophoresis validation and functional examination of various types of established AUTABs.
From: Chemically engineered antibodies for autophagy-based receptor degradation

a,b, SDS-PAGE analysis of distinct Atz-AUTABs covalently tagged with various types of PEIs, including L2.5 K PEI, B800 PEI, B2K PEI and B25 K PEI (a), and Ctx-AUTAB and Ole-AUTAB that were both conjugated with L2.5K PEI (b). c, Western blot analysis of EGFR in HeLa cells or CD73 in U87-MG cells that were respectively treated with Ctx-AUTABs or Ole-AUTABs for 24 h at the indicated concentrations. d, SDS-PAGE analysis of Atz-AUTABs respectively prepared using acetylated L2.5 K PEI. e, Quantification of colocalization between Atz-AUTAB (L2.5 K), mCherry-LC3C and HA-PD-L1 in Fig. 5f (n = 15 cells per group, means ± s.d.). f, SDS-PAGE analysis of Atz-AUTABs respectively prepared using poly-L-Lys with varying sizes (4–15 K, and 15–30 K). g, Quantification of colocalization between PolyLys-Atz-AUTABs, mCherry-LC3C and HA-PD-L1 in Fig. 5h (n = 15 cells per group, means ± s.d.). Statistical significance was calculated via unpaired two-tailed Student’s t-test (e, g).