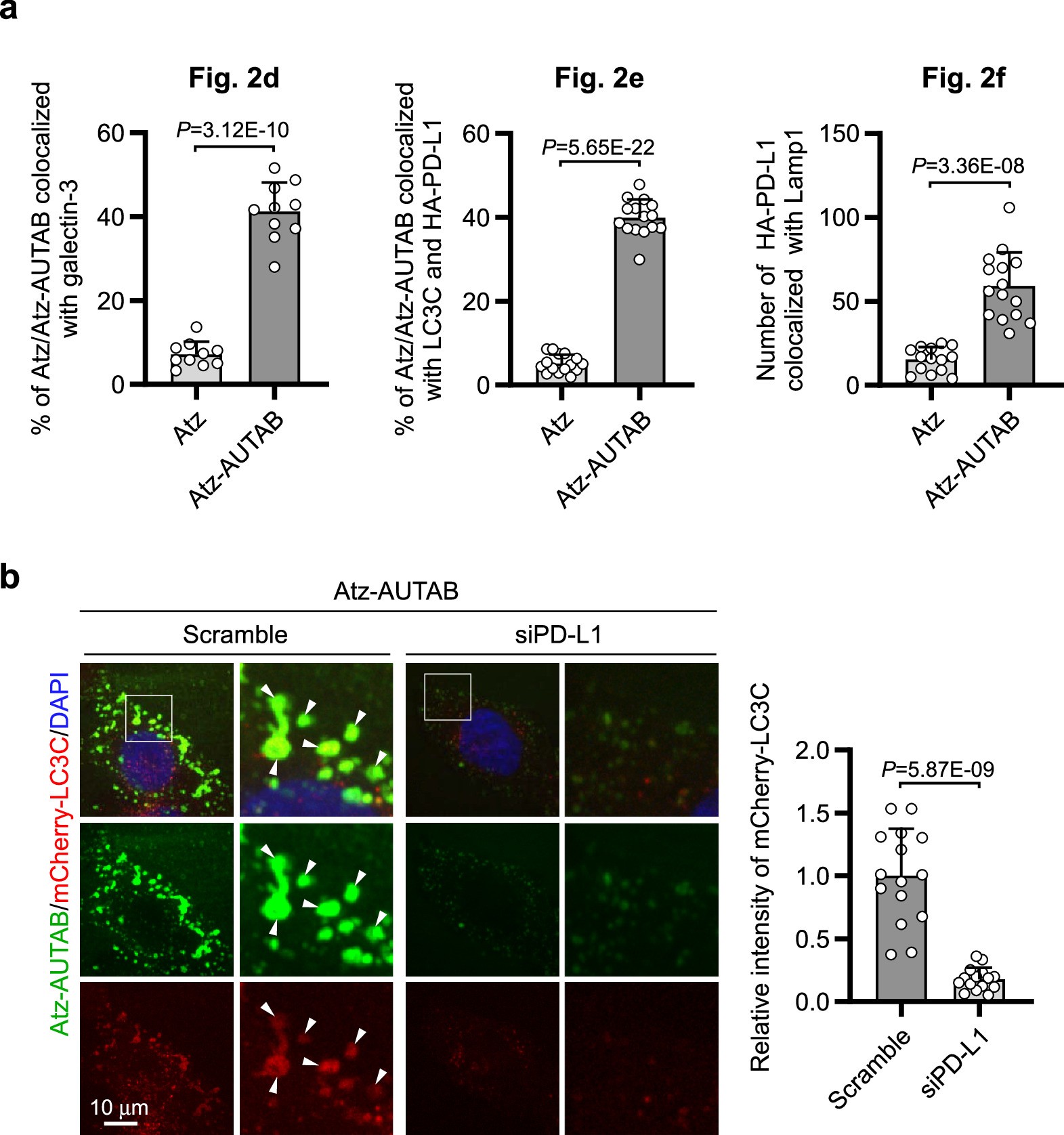
Extended Data Fig. 2: AUTAB induces LC3C-mediated autophagy in a target receptor-dependent manner.
From: Chemically engineered antibodies for autophagy-based receptor degradation

a, The corresponding quantifications of confocal images in Fig. 2d–f (Fig. 2d, n = 10 cells per group; Fig. 2e, n = 15 cells per group; Fig. 2f, Atz group, n = 14 cells, Atz-AUTAB group, n = 15 cells, means ± s.d.). b, HA-PD-L1 and mCherry-LC3C expressing HeLa cells transfected with scramble or PD-L1 siRNA were incubated with 100 nM Atz-AUTAB for 1 h. Cells were then fixed, and stained with antibodies against Atz. Enlarged images of the white box are presented on the right, with arrowheads indicating the colocalization of mCherry-LC3C and Atz-AUTAB. The quantification is shown on the right of the panel (n = 15 cells per group, means ± s.d.). DNA in b was counterstained with DAPI. Scale bars, 10 μm. Statistical significance was calculated via unpaired two-tailed Student’s t-test (a, b).