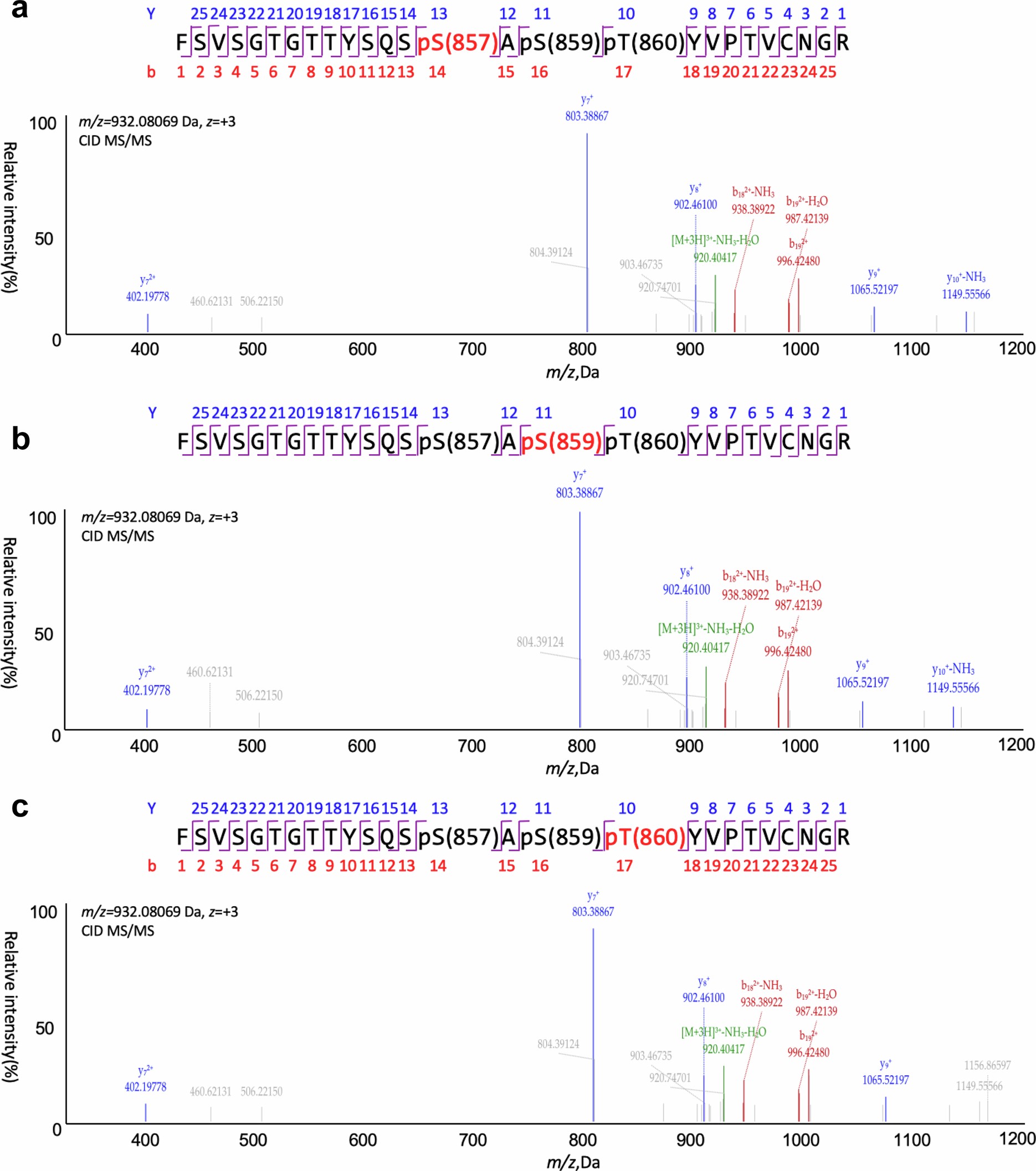
Extended Data Fig. 5: Mass spectra for detecting the mGlu3-βarr1-scFv30 protein complex mediated by GRK2.
From: Molecular basis of β-arrestin coupling to the metabotropic glutamate receptor mGlu3

Representative spectra of peptides with phosphorylated residues are shown. Phosphorylation was observed at residues S857 (a), S859 (b), and T860 (c).