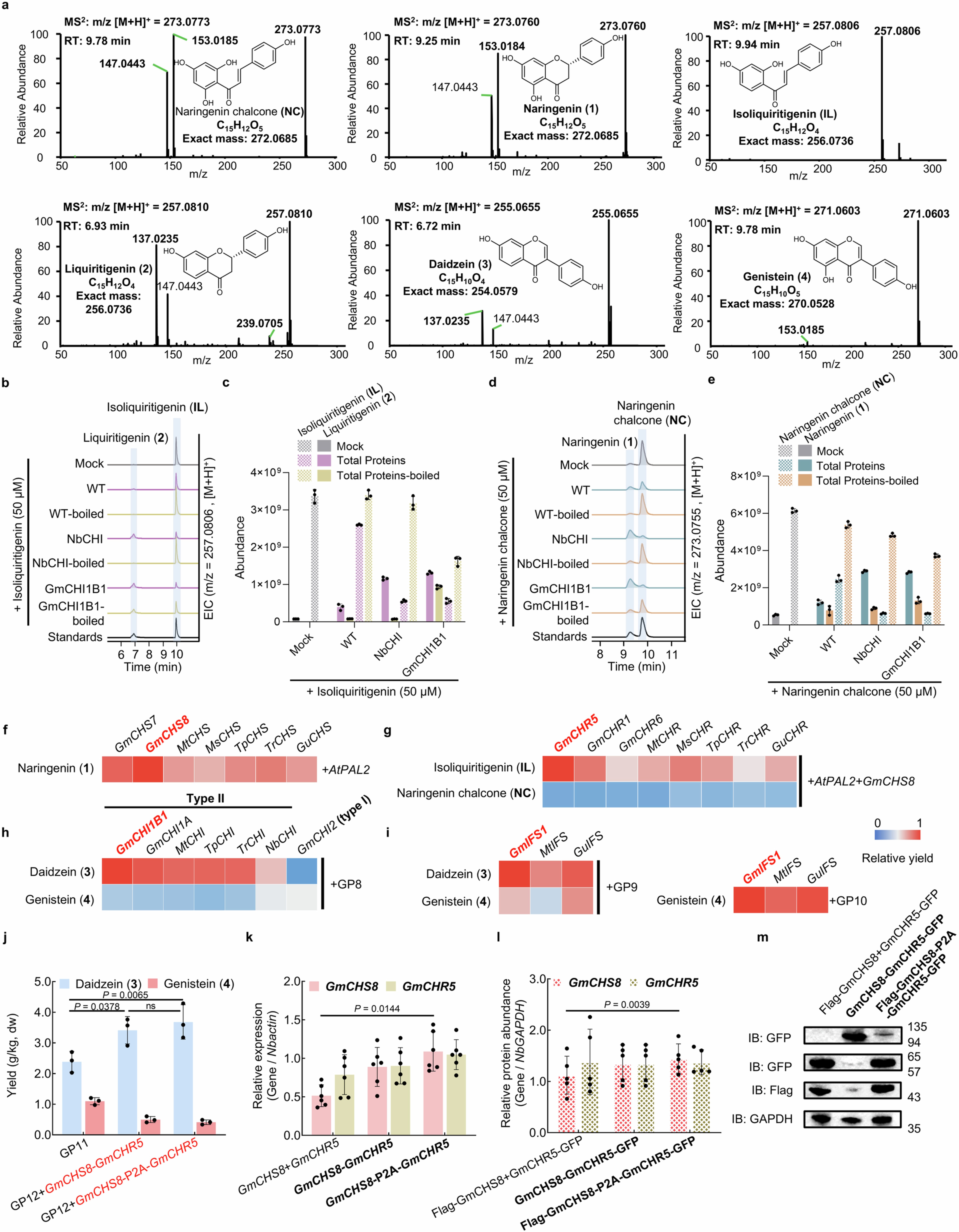
Extended Data Fig. 1: Identification of high turnover enzymes for debottlenecking for isoflavone biosynthesis in N. benthamiana.
From: Glyceollin biosynthesis in a plant chassis engineered for isoflavone production

a, MS2 spectra of (iso)flavonoids. RT, retention time. b-e, In vitro enzymatic assays with total protein extracts of N. benthamiana leaves (WT) and those expressing NbCHI (NbCHI) or GmCHI1B1 (GmCHI1B1), as illustrated by the comparative LC–MS EICs of extracts of reaction products with isoliquiritigenin (IL, 50 μM, b) or naringenin chalcone (NC, 50 μM, d) as the substrate and the abundance of IL and 2 detected in b (c) or NC and 1 detected in d (e). Incubation of substrates with protein extraction buffer without proteins was used as mock. f-i, Screening of CHS (f), CHR (g), CHI (h) and IFS (i) isozymes from different plant species for naringenin (1), isoliquiritigenin (IL), daidzein (3) and genistein (4) production, respectively. GP8, AtPAL2 + GmCHS8 + GmCHR5 + GmIFS1 + GmHID. GP9, AtPAL2 + GmCHS8 + GmCHR5 + GmCHI1B1 + GmHID; GP10, AtPAL2 + GmCHS8. Relative yield is compared with the highest yield in the group. j, Impact of GmCHS8-P2A-GmCHR5 and fusion protein GmCHS8-GmCHR5 on 3 and 4 yields. GP11, AtPAL2 + GmCHS8 + GmCHR5 + GmCHI1B1 + GmIFS1 + GmHID. GP12, AtPAL2 + GmCHI1B1 + GmIFS1 + GmHID. ns, no significance. k, Relative expression of GmCHS8 and GmCHR5 in N. benthamiana leaves expressing gene sets in j as determined by qPCR analysis. l, Relative protein abundance of GmCHS8 and GmCHR5 (relative to GAPDH) in N. benthamiana leaves expressing gene sets in j as assessed by western blots and representative western blots. m, Western blots for l, unprocessed images can be found in source data. The data represent the mean of n = 3 (c, e, f-j), n = 6 (k) or n = 5 (l) biologically independent samples. Statistical analysis was performed by using two-way ANOVA and P > 0.05 indicates no significant difference. Chromatograms shown in (b,d) are representative ones of independent analysis of biological replicates (n > 3) with the same patterns.