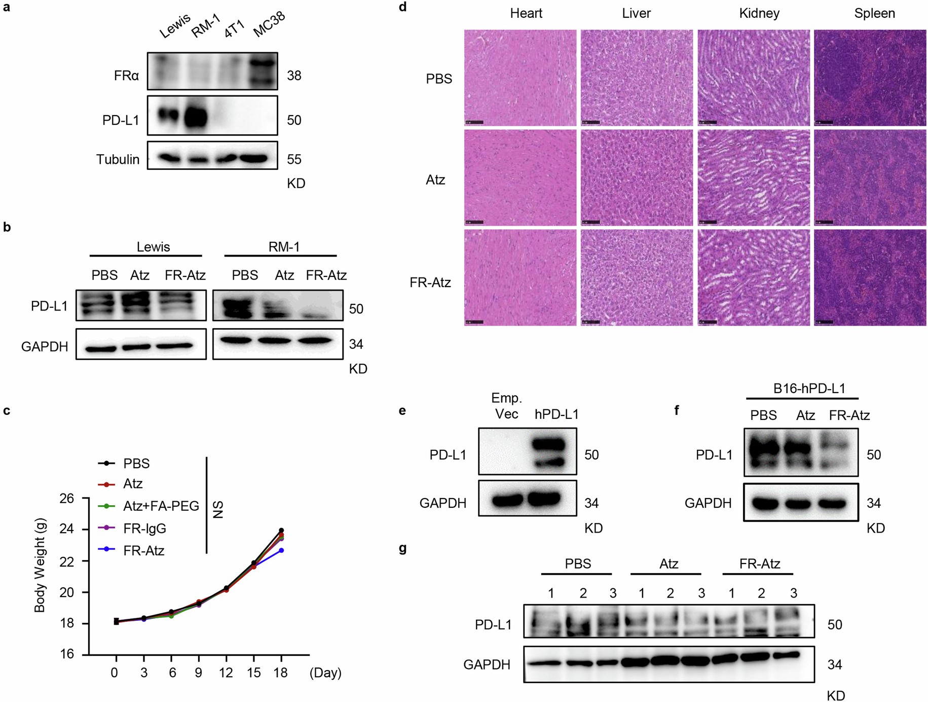
Extended Data Fig. 7: PD-L1 degradation Effect of FR-Atz on mice bearing RM-1 tumors and B16-hPD-L1 cells.
From: Polyvalent folate receptor-targeting chimeras for degradation of membrane proteins

a, Western blot analyzing the FRα and PD-L1 levels in mouse Lewis, RM-1, 4T1 and MC38 cells. b, Western blot determining the PD-L1 level in Lewis and RM-1 cells treated with PBS, 50 nM Atz or 10 nM FR-Atz (FAR 15) for 48 h. c, C57BL/6 mice bearing RM-1 tumor were intraperitoneal (i.p.) injected with PBS, Atz (5 mg/kg), Atz (5 mg/kg) + FA-PEG, FR-IgG (5 mg/kg) or FR-Atz (FAR 15, 5 mg/kg), the curves of the body weight were recorded every three days. n = 6 mice per group. NS, not significant. d, Heart, liver, kidney and spleen of C57BL/6 mice bearing RM-1 tumor treated with PBS, Atz (5 mg/kg) and FR-Atz (FAR 15, 5 mg/kg) were taken out for H&E staining. Scale bar, 30 μm. e, Western blot analyzing the PD-L1 level in B16-empty vector and B16-hPD-L1 cells. f, Western blot determining the PD-L1 level in B16-hPD-L1 cells treated with PBS, 50 nM Atz or 10 nM FR-Atz for 48 h. g, Western blot analysis of the PD-L1 abundance in spleen tissues from PBS, Atz, or FR-Atz (FAR 15)-treated nude mice bearing subcutaneous H292 tumor (n = 3). Data in a, b, d-g represent three independent experiments. Data in c were shown as mean ± s.e.m. P values were calculated using an unpaired two-way ANOVA test.