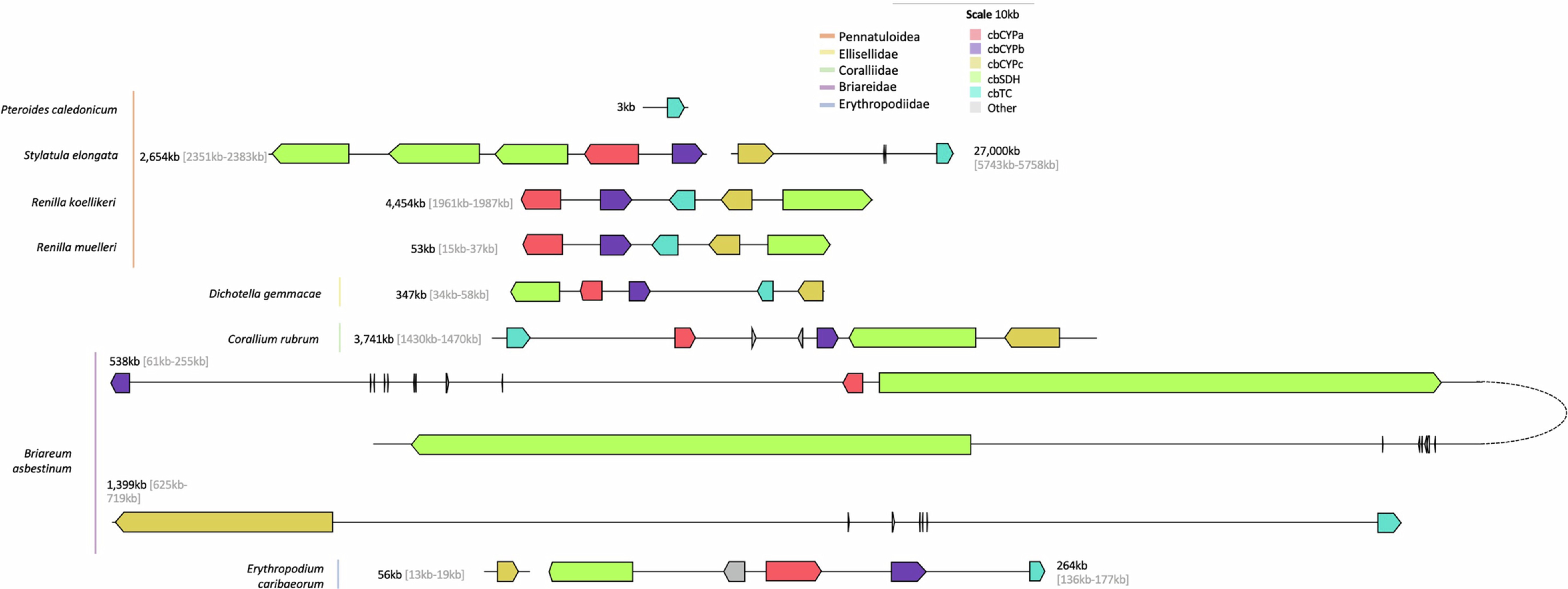
Extended Data Fig. 3: Full to scale synteny of the briarane BGCs in Scleralcyonacea corals.
From: A widespread metabolic gene cluster family in metazoans

Full, to-scale micro synteny representation of the briarane biosynthetic gene clusters (BGCs) identified in briarane producing octocoral. Annotated arrows indicate genes within the BGCs, with intron sequences included. Gene lengths and intergenic gaps are shown to scale, providing an accurate depiction of cluster organization. The total length of the contig containing the BGC is displayed in black adjacent to each contig, while the specific BGC-containing region depicted in the figure is indicated in parentheses. This visualization highlights the conserved and variable elements of briarane BGCs across coral species, offering insights into their genetic architecture and potential biosynthetic capabilities.