Extended Data Fig. 6: (related to Fig. 1) Kinprola for recording diverse kinase activities and subcellular PKA signaling.
From: Molecular recording of cellular protein kinase activity with chemical labeling

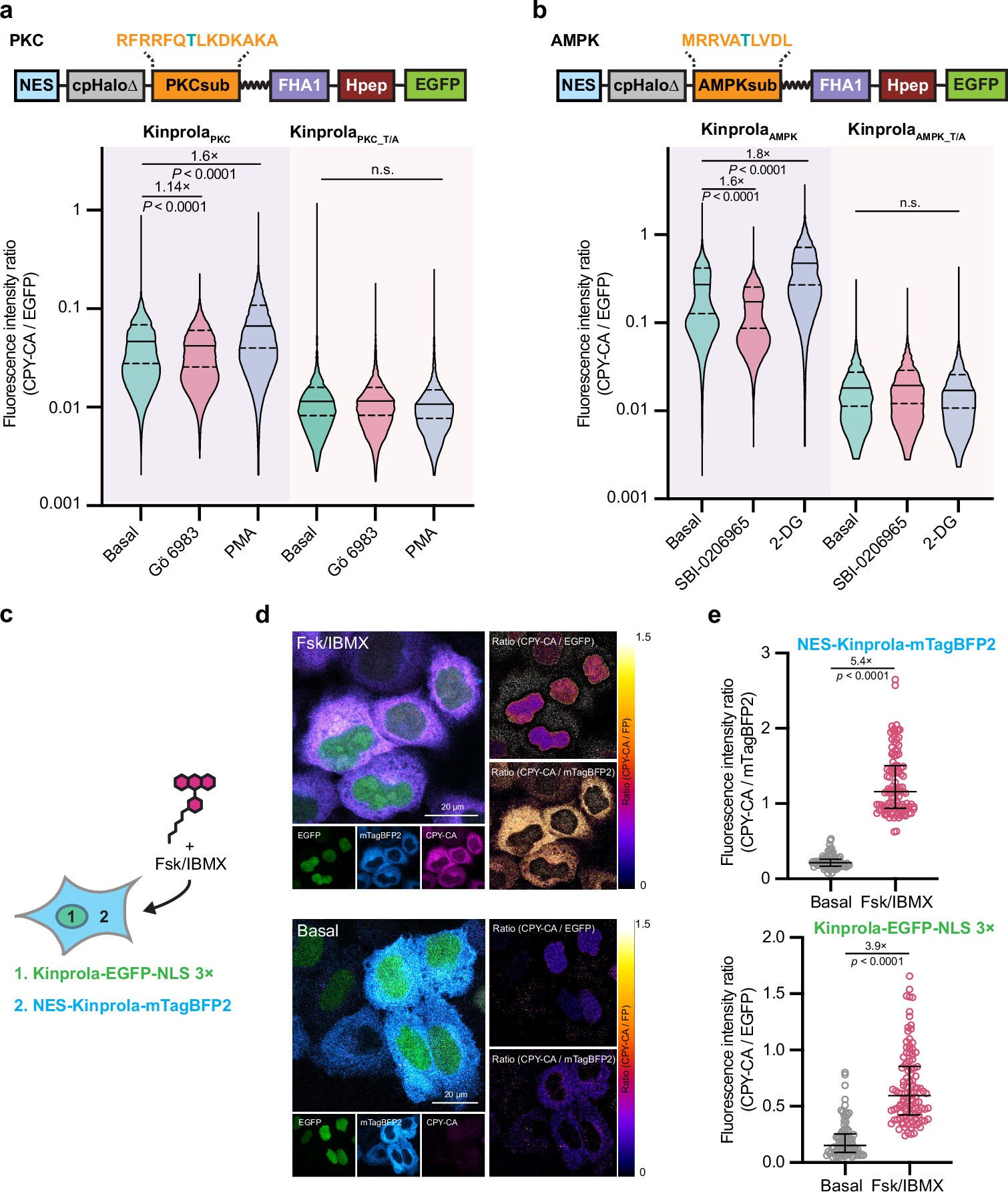
Flow cytometry analysis of Kinprola labeling with 25 nM CPY-CA for 30 min in HEK293 cells treated with corresponding kinase activators or inhibitors. Data from three independent experiments with triplicates. p < 0.0001 between Kinprola basal and treatments; p = 0.3472, 0.5634 between KinprolaPKC_T/A basal and Gö 6983 or PMA; p > 0.9999 between KinprolaAMPK_T/A basal and treatments. (c) Schematic of simultaneous KinprolaPKA recording in nuclear and cytoplasmic compartments. (d) Fluorescence images of HeLa cells expressing nuclear and cytoplasmic KinprolaPKA, with or without Fsk/IBMX stimulation in the presence of 50 nM CPY-CA for 30 min. Representative images from three independent experiments with similar results. Scale bars: 20 μm. (e) Dot plot of normalized fluorescence intensities (CPY-CA/mTagBFP2) and (CPY-CA/EGFP) from (d), data collected from three independent experiments. p < 0.0001 between basal and Fsk/IBMX group. Error bars indicate median with interquartile range (a, b, e). Statistical significance was calculated with one-way ANOVA with Dunnett’s Post hoc test (a, b) or unpaired two-tailed Welch’s t test (e).