Fig. 4: Kinprola enables rapid recording of PKA activation in cultured neurons.
From: Molecular recording of cellular protein kinase activity with chemical labeling

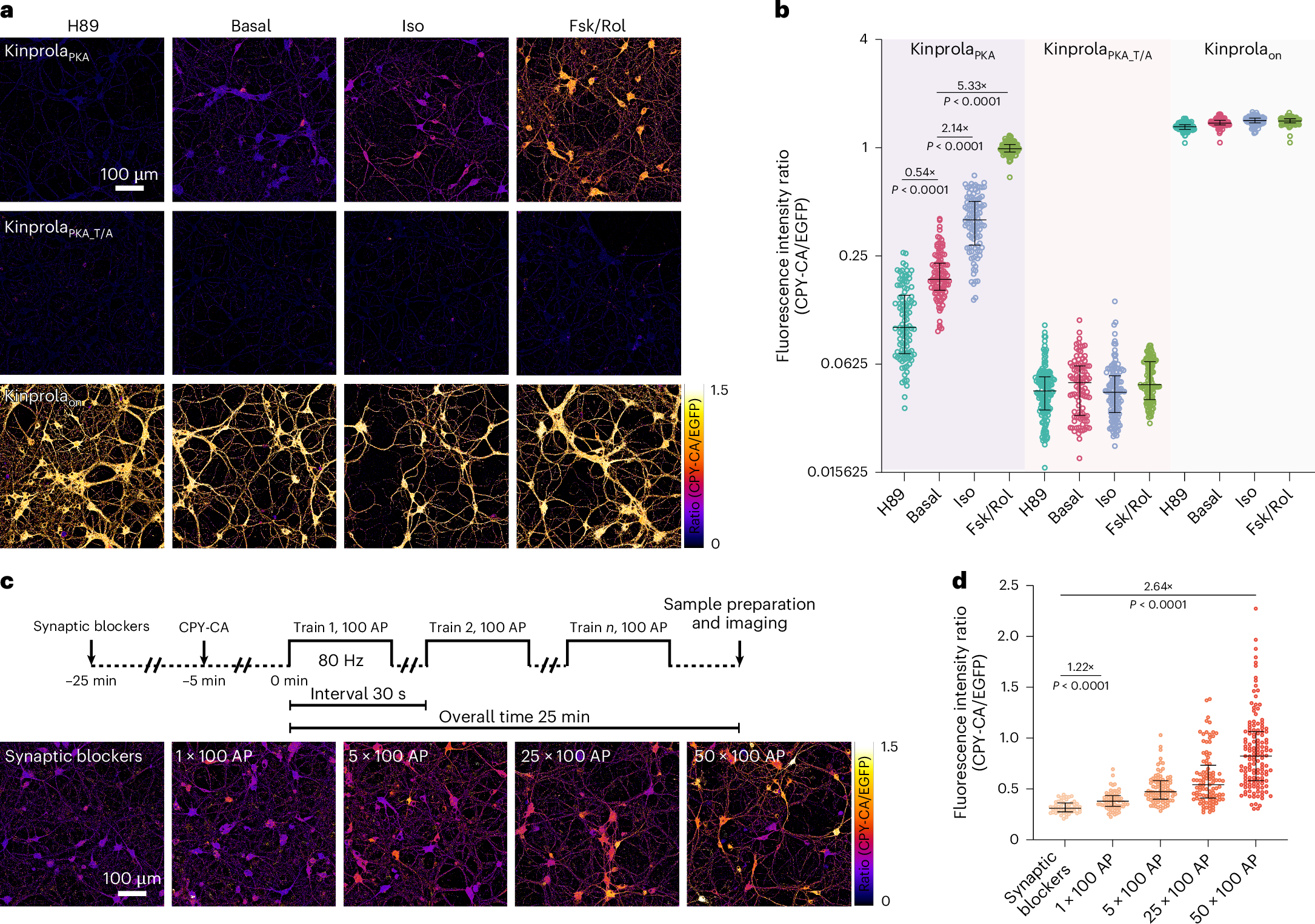
a, The ratiometric fluorescence images (CPY-CA/EGFP) of primary rat hippocampal neurons expressing KinprolaPKA, KinprolaPKA_T/A and Kinprolaon labeled with CPY-CA (25 nM, 45 min) following treatment with H89, Iso, Fsk/Rol or vehicle. b, A dot plot of normalized fluorescence intensity from a (n = 102, 104, 104, 102, 142, 96, 123, 106, 109, 103, 92 and 91 neurons). c, Ratiometric fluorescence images of neurons expressing KinprolaPKA labeled with 125 nM CPY-CA following defined electrical field stimulation. AP, action potential. d, The dot plots of normalized fluorescence intensity from c (n = 51, 65, 92, 100 and 138 neurons). The error bars indicate the median with the interquartile range, and the data were collected from six fields of view across two cultures in one independent experiment for b and d. The statistical significance was calculated with an unpaired two-tailed Welch’s t-test for b and d, P < 0.0001 between treatments and basal or synaptic blockers. The representative images are from three independent experiments with similar results. Scale bars, 100 μm for a and c.