Extended Data Fig. 8: Metabolomic analyses in CD8+ T cells treated with ML226.
From: Lipoyl deglutarylation by ABHD11 regulates mitochondrial and T cell metabolism

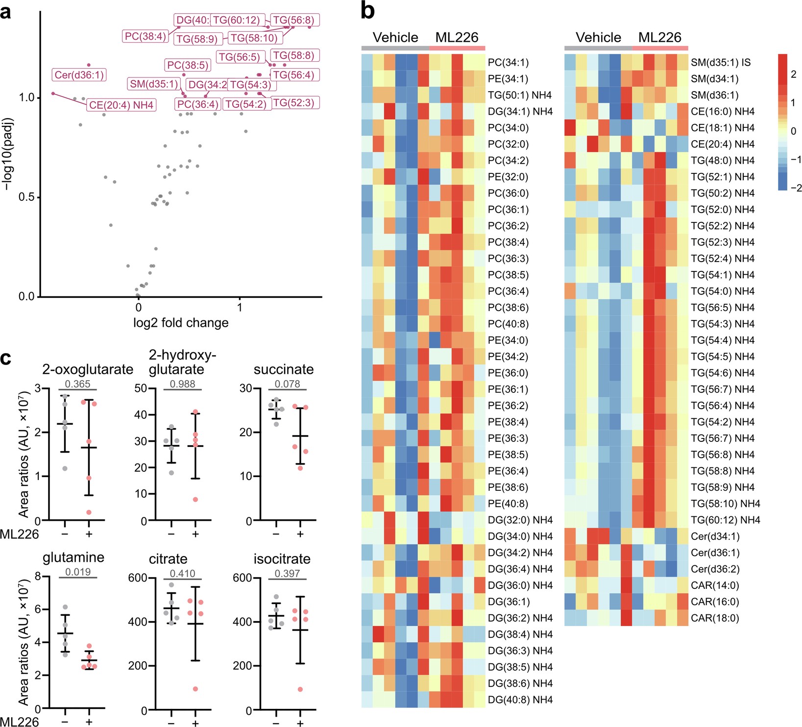
a,b, Human CD8+ T cells were isolated from healthy donor peripheral blood mononuclear cells, activated with anti-CD3/CD28 Dynabeads and continuously treated with 1 µM ML226 for 11 days. Metabolites were extracted and quantified using LC–MS. a, Volcano plot of differentially expressed nonpolar metabolites between ML226-treated and untreated CD8+ T cells as determined by targeted LC–MS. P-values for the group effect were extracted from the model coefficients and significance was determined using false discovery rate correction (Benjamini–Hochberg method), with adjusted P-value < 0.05 and absolute log2 fold change > log2(1.25). b, Heatmap of metabolites in (a). c, Polar metabolite analysis. Mean ± s.d.; n = 5 donors; one-way ANOVA and Dunnett’s post-hoc test.