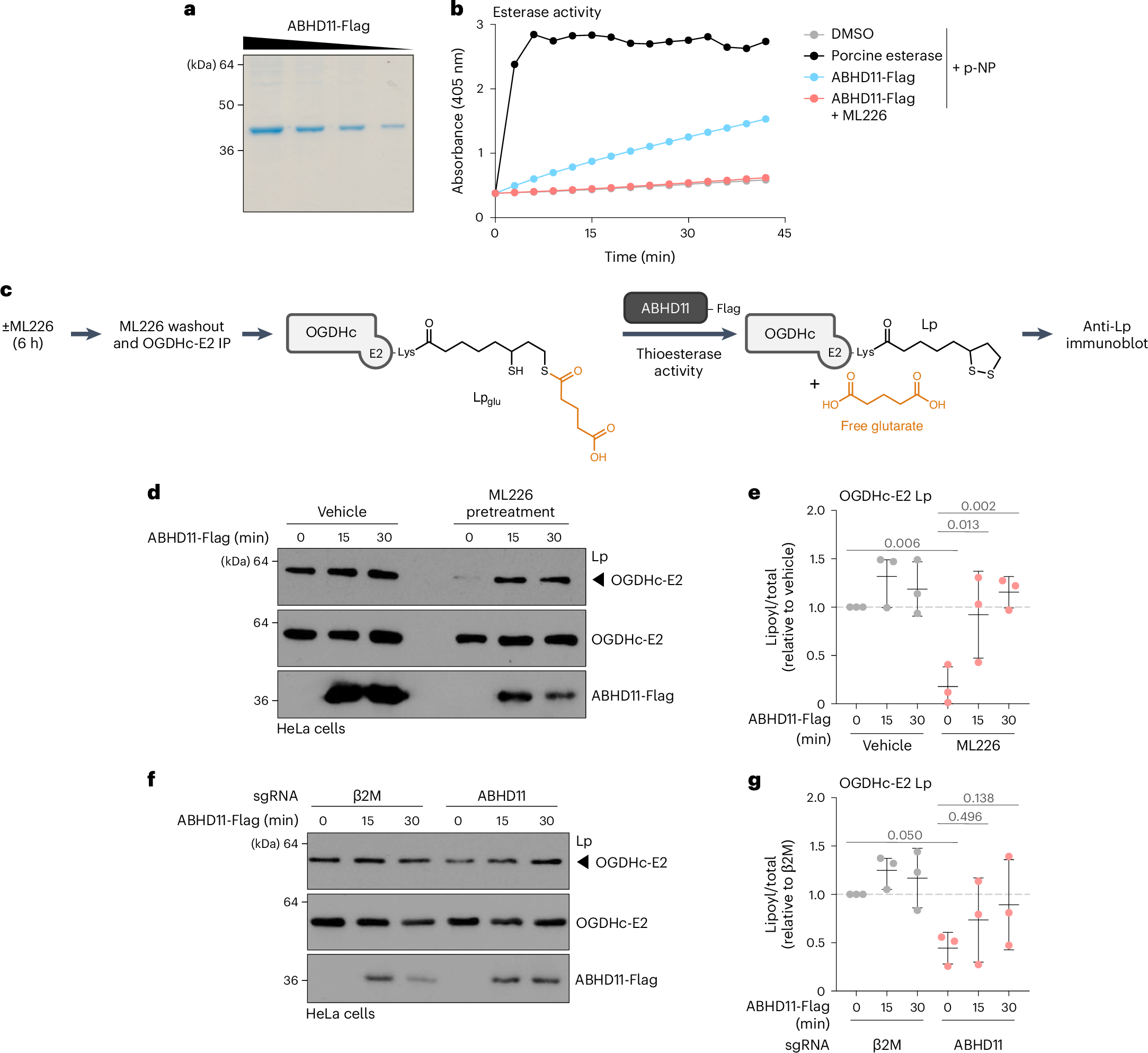
Fig. 2: ABHD11 removes glutaryl adducts from lipoylated OGDHc-E2.
From: Lipoyl deglutarylation by ABHD11 regulates mitochondrial and T cell metabolism

a, Coomassie stain of ABHD11-Flag purified from HEK293T cells. Representative of n = 3 independent experiments. b, Generic esterase activity of ABHD11 using p-nitrophenyl acetate as a substrate. Porcine esterase was used as a control. Representative of n = 3 independent experiments. c–g, Purified ABHD11-Flag removes glutaryl–lipoate adducts from immunoprecipitated OGDHc-E2. Experimental method (c). HeLa cells were treated with 2.5 µM ML226 for 6 h (d,e), or Cas9-expressing HeLa cells were transduced with sgRNAs targeting β2M or ABHD11 for 11 days (f,g). OGDHc-E2 was immunoprecipitated and incubated with ABHD11-Flag for the indicated times, and Lp levels were measured using immunoblotting (d,f) and quantified by normalization to total OGDHc-E2 (e,g). Mean ± s.d.; n = 3 independent experiments; two-way ANOVA and Tukey’s post hoc test.