Fig. 4: ABHD11 inhibition has distinct outcomes compared to perturbing cellular glutarate levels.
From: Lipoyl deglutarylation by ABHD11 regulates mitochondrial and T cell metabolism

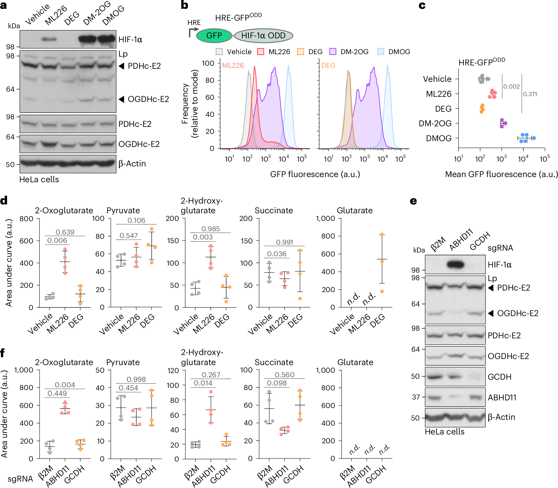
a–c, Comparison of ML226 with DEG or DM-2OG treatment on HIF-1α stabilization and activity. a, HeLa cells were treated with 2.5 µM ML226, 1 mM DEG or 6 mM DM-2OG for 6 h. DMOG (1 mM) was used as a control. HIF-1α levels were determined by immunoblotting. Representative of n = 3 independent experiments. b,c, HeLa HRE-GFPODD cells were treated with 1 µM ML226, 1 mM DEG, 6 mM DM-2OG or 1 mM DMOG for 24 h and GFP levels were determined using flow cytometry. For visualization purposes, ML226 and DEG conditions are plotted separately. Quantification of mean GFP fluorescence (c). Mean ± s.d., n = 3 (DM-2OG), n = 4 (DEG) and n = 5 (ML226, DMOG) independent experiments; one-way ANOVA and Dunnett’s post-hoc test. d, HeLa cells were treated with 1 µM ML226 or 1 mM DEG for 24 h, and the indicated metabolites were quantified using LC–MS. Mean ± s.d., n = 4 independent experiments, one-way ANOVA and Dunnett’s post hoc test. e,f, Cas9-expressing HeLa cells were transduced with sgRNA targeting β2M, ABHD11 or GCDH for 11 days. e, HIF-1α and Lp modifications were determined using immunoblotting. Representative of n = 4 independent experiments. f, The indicated metabolites were quantified using LC–MS. Mean ± s.d., n = 4 independent experiments, one-way ANOVA and Dunnett’s post hoc test. n.d., not detected.