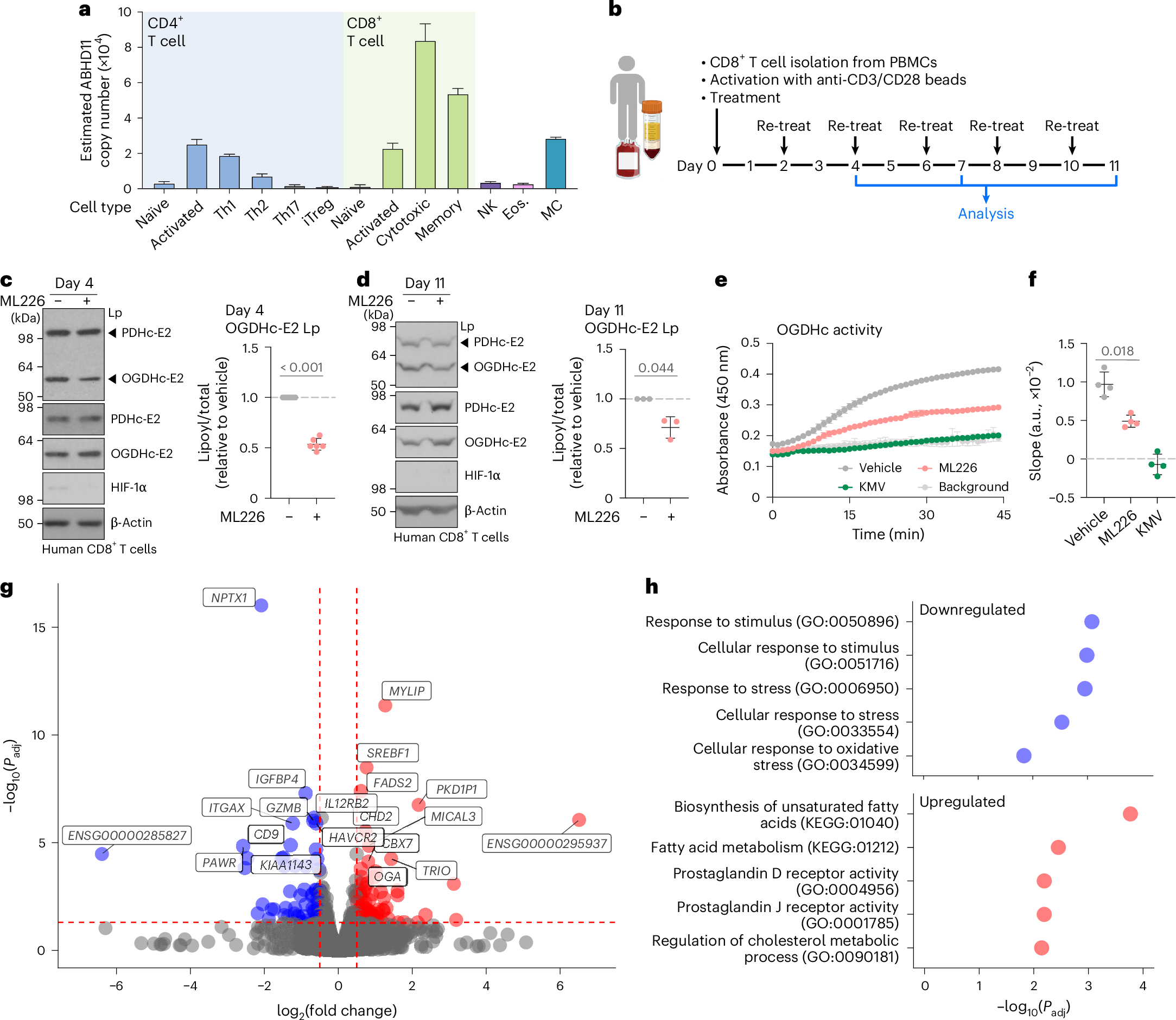
Fig. 5: ABHD11 inhibition reduces OGDHc activity and alters fatty acid metabolism in CD8+ T cells.
From: Lipoyl deglutarylation by ABHD11 regulates mitochondrial and T cell metabolism

a, Protein copy number of ABHD11 in hematopoietic cell proteomes from the ImmPRes database. Mean + s.d. values obtained directly from ImmPRes database. b, Timeline of treatment. Human CD8+ T cells were activated with anti-CD3/CD28 Dynabeads and continuously treated with 1 µM ML226 for 11 days. Panel b is created with BioRender.com. c,d, Lp modifications on OGDHc-E2 after 4 (c) or 11 (d) days of ML226 treatment were determined using immunoblotting (representative blots shown). Quantification of Lp was normalized to total OGDHc-E2 levels and adjusted to the vehicle condition. Each data point represents one donor. Mean ± s.d., n = 6 (c) and n = 3 (d) donors; paired two-tailed t-test. c, P < 0.0001. e,f, OGDHc activity in whole lysates was assayed after 11 days using a commercial kit in the presence or absence of 2.5 µM ML226 or 10 mM KMV. Technical duplicates in a representative experiment (e) Mean ± range. Specific OGDHc activity (f), with each data point representing one donor. Mean ± s.d., n = 4 donors, paired two-tailed t-test. g, Volcano plot of differentially expressed genes between ML226-treated and untreated CD8+ T cells as determined by RNA-seq analysis (average of four independent donors). Differential expression analysis was performed with DESeq2. P-values obtained with the Wald test were adjusted for multiple comparisons using the procedure of Benjamini–Hochberg. h, Functional enrichment analysis of RNA-seq data using g:Profiler2 with sources GO:BP, GO:MF, KEGG and REAC. P-values were calculated and corrected from set intersections using the Set Counts and Sizes (g:SCS) method. NK, natural killer; Eos., eosinophil; MC, mast cell.