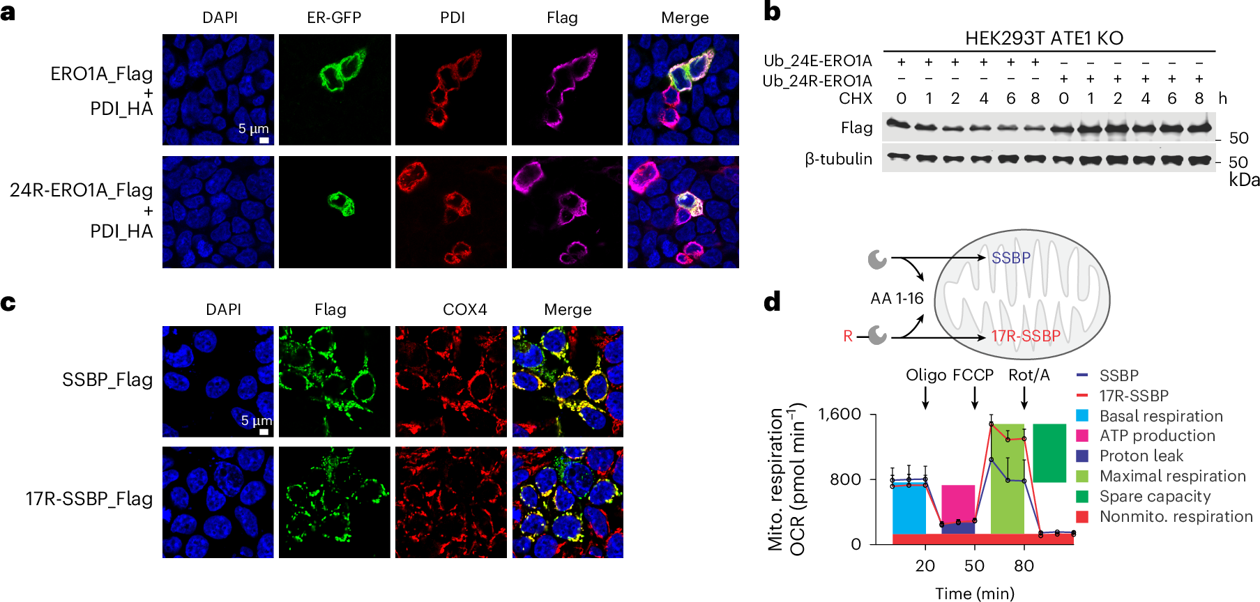
Fig. 5: Biological functions of representative arginylation sites.
From: An unbiased proteomic platform for ATE1-based arginylation profiling

a, Imaging of ERO1A and 24R-ERO1A compared with endoplasmic reticulum marker and cooverexpressed PDI. b, Expression levels of cytosolic ERO1A species in the CHX chase experiment. c, Imaging of SSBP and 17R-SSBP compared with mitochondria protein COX4. d, Bioenergetic profiles of HEK293T cells after SSBP and 17R-SSBP transfection measured by Seahorse XF24. Data are presented as mean ± s.d. (n = 5 biological replicates). Mitochondria (mito.) respiration was analyzed with basal respiration, ATP production, proton leak, maximal respiration, spare capacity and nonmitochondria (Nonmito.) respiration. The average values of three Seahorse measurements were used for comparison. DAPI, 4,6-diamidino-2-phenylindole; ER, endoplasmic reticulum; FCCP, carbonyl cyanide-4-(trifluoromethoxy)phenylhydrazone; Rot/A, rotenone/antimycin A; OCR, oxygen consumption rate.