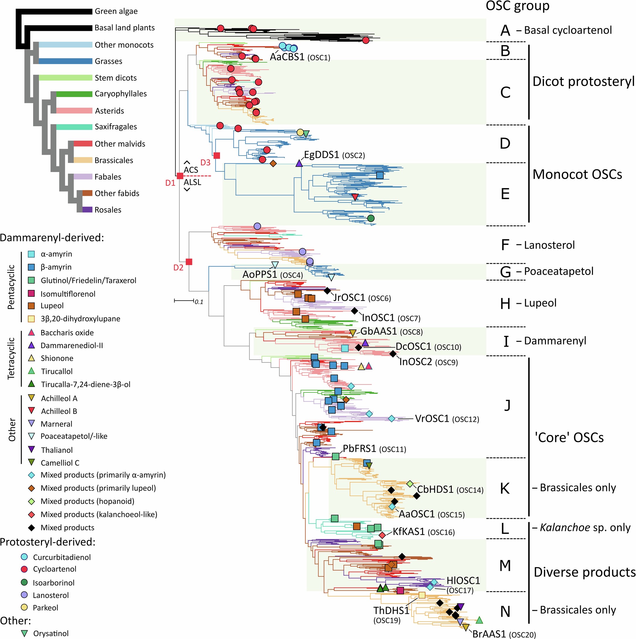
Extended Data Fig. 10: Phylogenetic tree shown in Fig. 2 with the functions of the newly characterised OSCs from the study included.
From: Large-scale mining of plant genomes unlocks the diversity of oxidosqualene cyclases
From: Large-scale mining of plant genomes unlocks the diversity of oxidosqualene cyclases