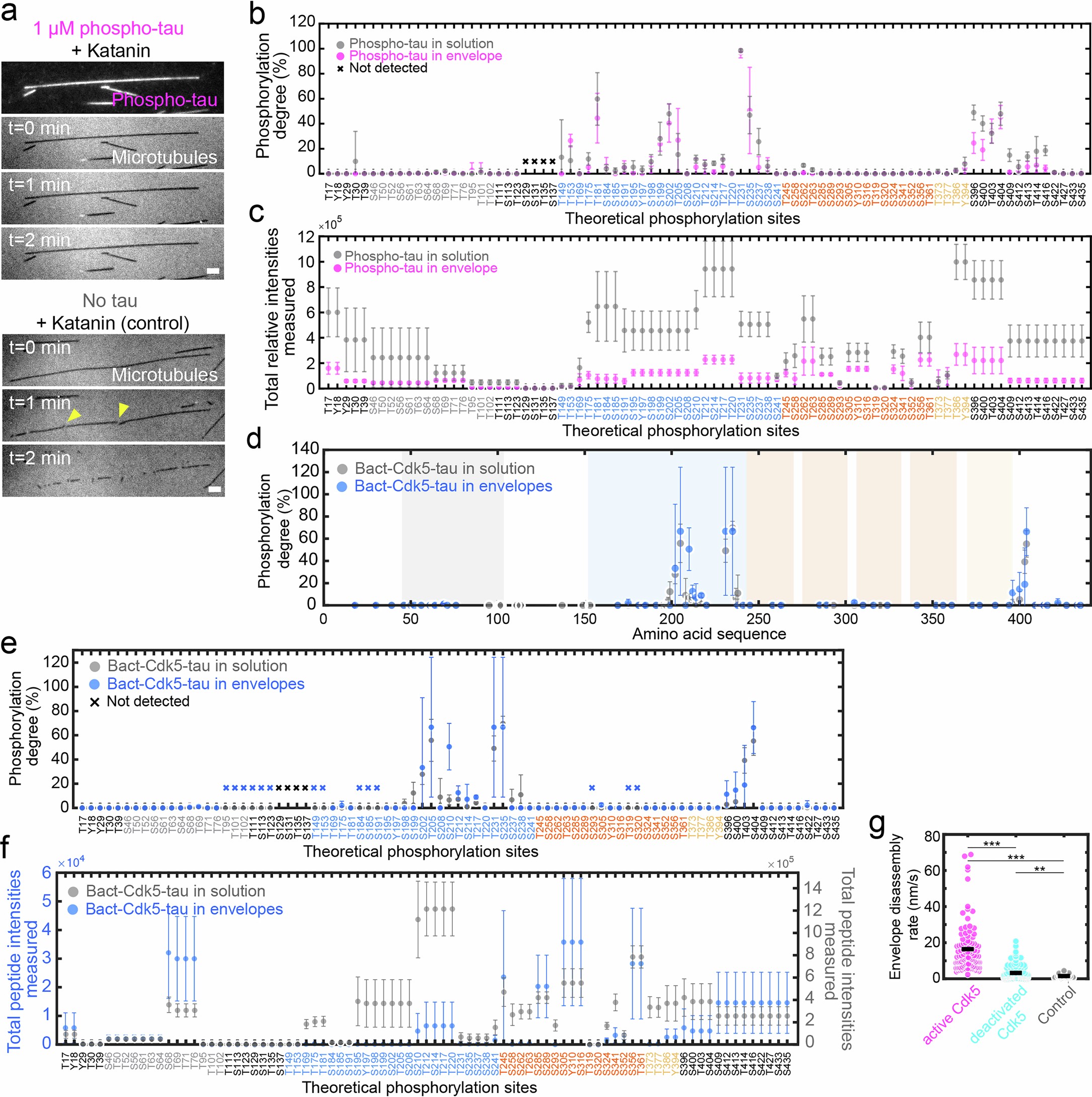
Extended Data Fig. 3: Phosphorylated tau participates in envelope formation.
From: Tau phosphorylation impedes functionality of protective tau envelopes

a. 100 nM Katanin-GFP was added to taxol-stabilized microtubules in presence of 1 µM phospho-tau (top panels), or in absence of tau (bottom panels). b. Mass-spectrometry-determined phosphorylation degree of spin down sample with phospho-tau in solution (grey) and phospho-tau in the pellet (phospho-tau in envelope, magenta), presented as mean ± s.d. (n = 6, 6 independent samples). Phosphorylation sites with no peptide coverage are marked with a black cross. The phosphorylation degree of tau in the pellet was slightly lower within the proline-rich region and C-terminal regions, and almost no phosphorylation was observed in the N-terminal region and microtubule-binding repeats for both tau samples. c. Total relative intensities of all peptides that covered a phosphorylation site, corresponding to data in panel b and Fig. 2b. Data is presented as mean ± s.d. (n = 6, 6 independent samples) for unbound tau from the supernatant (Bact-Cdk5-tau in solution, grey) and cooperatively bound tau from the pellet (tau in envelope, magenta). d. Mass-spectrometry-determined degree of phosphorylation of Bact-Cdk5-tau in solution (grey) or in envelopes (blue) along the amino-acid sequence of tau, presented as mean ± s.d. (n = 3, 3 independent samples). e. Mass-spectrometry-determined degree of phosphorylation of Bact-Cdk5-tau in solution (grey) or in envelopes (blue) for individual phosphorylation sites, presented as mean ± s.d. (n = 3, 3 independent samples). Phosphorylation sites with no peptide coverage are marked with a black cross. We detected a minor increase in phosphorylation degree within the proline-rich region and C-terminal region in tau found in solution. f. Total relative intensities measured for all peptides covering the phosphorylation site, corresponding to data in panels d and e, presented as mean ± s.d. (n = 3, 3 independent samples). g. Envelope disassembly rate after addition of active Cdk5 (magenta), deactivated Cdk5 (cyan), or in absence of Cdk5 (control, grey), presented as mean ± s.d., n = 99, 123, 38 envelopes in 7, 8, 4 independent experiments. Two-sided t-test p-values (left to right): p = 2.30*10-20, p = 5.92*10-10, p = 0.0075. Source data for b, c, d, e, f and g is available with this manuscript. Stars for statistical tests represent: ** p < 0.01, *** p < 0.001.