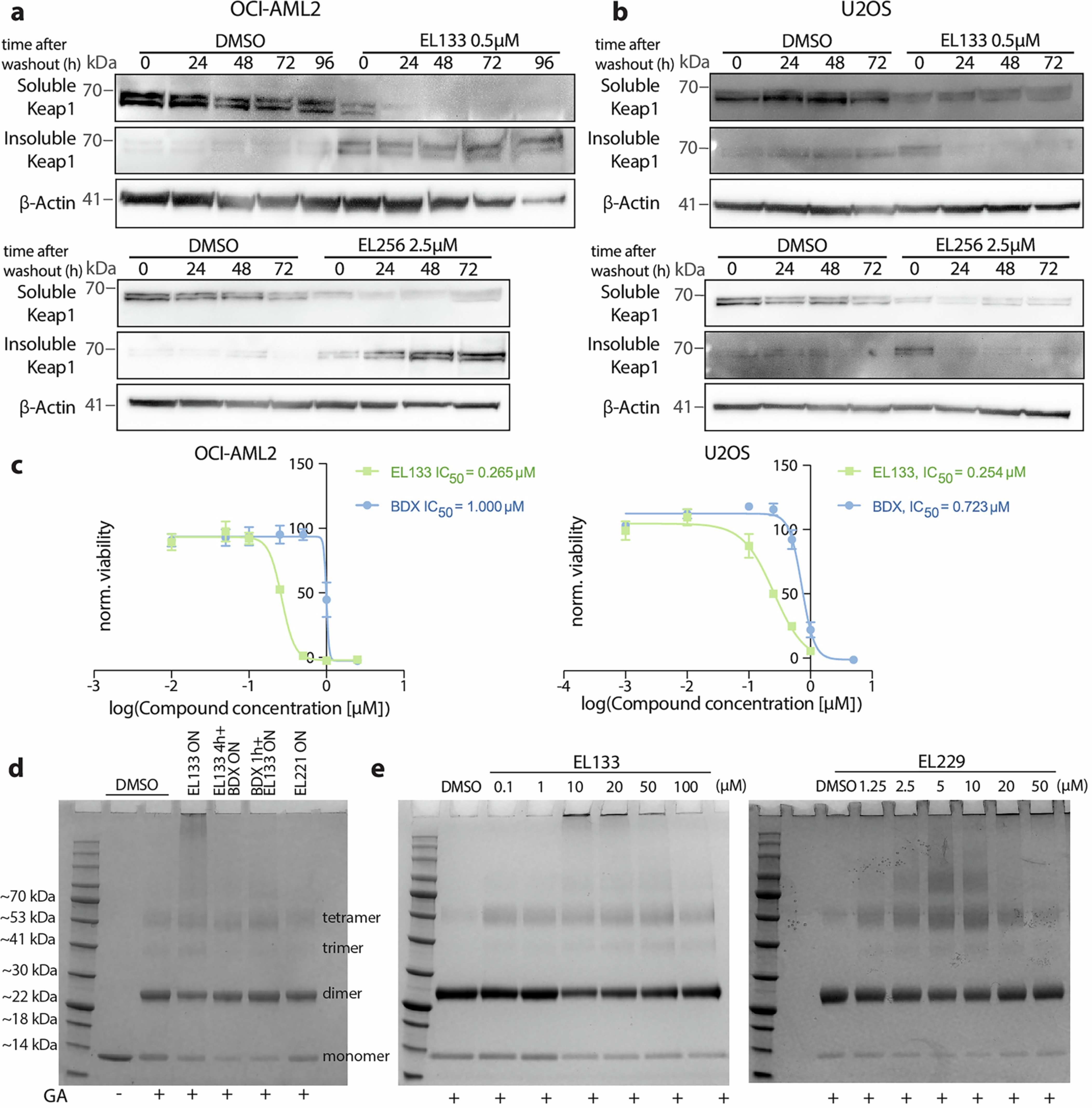
Extended Data Fig. 3: Duration of PINCH induced precipitation and effects on cell viability.
From: A pharmacological modality to sequester homomeric proteins

a. WB of OCI-AML2 cells treated with 500 nM EL133 (top) or 2.5 µM EL256 (bottom) for 20 h followed by washing of the cells, and readout at different times after washout. b. WB of U2OS cells treated with 500 nM EL133 (top) or 2.5 µM EL256 (bottom) for 20 h followed by washing of the cells, and readout at different times after washout. c. Viability of OCI-AML2 and U2OS cells 72 h after treatment with BDX or EL133, (technical replicates n = 6 for OCI-AML2, n = 4 for U2OS). Data depicting mean and standard deviation values. d. In vitro polymerization of Keap1-BTB followed by GA treatment, separated on an SDS-PAGE gel and stained by Coomassie blue. Samples contain 50 µM Keap1. The concentrations used are: 50 µM for EL133; 50 µM for EL221; and 100 µM for BDX and compounds were added as indicated. e. In vitro polymerization of 10 µM Keap1-BTB with compounds at indicated concentrations, incubated overnight at room temperature, followed by GA treatment, shown on an SDS-PAGE gel stained by Coomassie blue. d + e show representative results from n = 2 independent experiments.