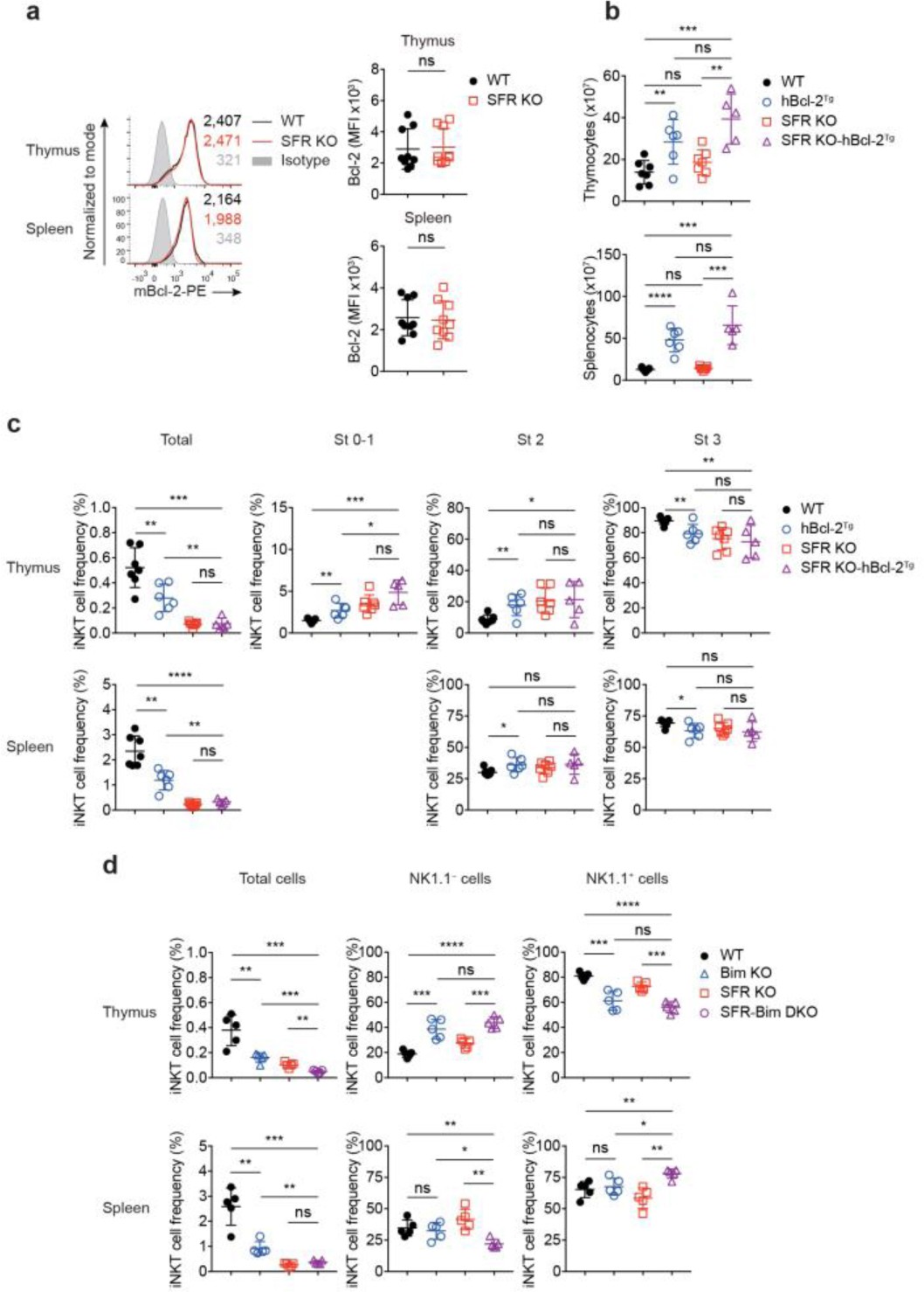
Supplementary Figure 5: Reduced levels of Bcl-2 contribute to iNKT cell deficit in SFR-KO mice.
From: SLAM receptors foster iNKT cell development by reducing TCR signal strength after positive selection

(a) Flow cytometry analyses showing Bcl-2 expression in TCRβ+ cells from WT and SFR KO mice. A representative experiment is shown on the left, while data from multiple independent mice are depicted on the right. n = 9. Numbers in histograms indicate MFI of Bcl-2. (b) Numbers of thymocytes and splenocytes from mice detailed as Fig. 5d. n = 7 (WT and SFR KO), 6 (hBcl-2Tg), 5 (SFR KO-hBcl-2Tg). (c-d) Flow cytometry analyses showing iNKT cell frequencies from mice as detailed in the legends of Figs. 5d (c) and 5g (d). n = 7 (WT and SFR KO), 6 (hBcl-2Tg), 5 (SFR KO-hBcl-2Tg) (c); n = 5 (d). Each symbol (a-d) represents an individual mouse; error bars represent mean with s.d.. * P ≤ 0.05, ** P ≤ 0.01, *** P ≤ 0.001, **** P ≤ 0.0001, ns P > 0.05 (two-sided unpaired t-test; two-sided paired t-test for a). Data are representative of 4 (a); 5 (b, c) and 2 (d) independent experiments.