Abstract
Invariant natural killer T cells (iNKT cells) develop through an incompletely understood process that requires positive selection by CD4+CD8+ double-positive thymocytes and SLAM family receptors (SFRs). Here we found that SFRs promoted the development of iNKT cells by reducing the strength of the T cell antigen receptor (TCR) signal after positive selection. This effect improved the survival of iNKT cells and their responses to antigen. Loss of SFRs upregulated the expression of inhibitory receptors, including PD-1, on iNKT cells to mitigate the deleterious effect of SFR deficiency. The role of SFRs could be mimicked by expression of SLAMF6 alone in SFR-deficient mice, and this involved the adaptor SAP–kinase Fyn complex and the phosphatase SHP-1. Thus, SFRs foster iNKT cell development by attenuating TCR signal strength after positive selection.
This is a preview of subscription content, access via your institution
Access options
Access Nature and 54 other Nature Portfolio journals
Get Nature+, our best-value online-access subscription
$32.99 / 30 days
cancel any time
Subscribe to this journal
Receive 12 print issues and online access
$259.00 per year
only $21.58 per issue
Buy this article
- Purchase on SpringerLink
- Instant access to the full article PDF.
USD 39.95
Prices may be subject to local taxes which are calculated during checkout








Similar content being viewed by others
Data availability
RNA-Seq data supporting the findings of this study have been deposited into the Gene Expression Omnibus (GEO) database under accession number GSE118663. All other relevant data are available from the corresponding authors upon reasonable request.
References
Wang, H. & Hogquist, K. A. How lipid-specific T cells become effectors: the differentiation of iNKT subsets. Front. Immunol. 9, 1450 (2018).
Crosby, C. M. & Kronenberg, M. Tissue-specific functions of invariant natural killer T cells. Nat. Rev. Immunol. 18, 559–574 (2018).
Godfrey, D. I., Le Nours, J., Andrews, D. M., Uldrich, A. P. & Rossjohn, J. Unconventional T cell targets for cancer immunotherapy. Immunity 48, 453–473 (2018).
Bendelac, A., Savage, P. B. & Teyton, L. The biology of NKT cells. Annu. Rev. Immunol. 25, 297–336 (2007).
Krovi, S. H. & Gapin, L. Invariant natural killer T cell subsets–more than just developmental intermediates. Front. Immunol. 9, 1393 (2018).
Wu, N. & Veillette, A. SLAM family receptors in normal immunity and immune pathologies. Curr. Opin. Immunol. 38, 45–51 (2016).
Veillette, A. SLAM-family receptors: immune regulators with or without SAP-family adaptors. Cold Spring Harb. Perspect. Biol. 2, a002469 (2010).
Cannons, J. L., Tangye, S. G. & Schwartzberg, P. L. SLAM family receptors and SAP adaptors in immunity. Annu. Rev. Immunol. 29, 665–705 (2011).
Detre, C., Keszei, M., Romero, X., Tsokos, G. C. & Terhorst, C. SLAM family receptors and the SLAM-associated protein (SAP) modulate T cell functions. Semin. Immunopathol. 32, 157–171 (2010).
Kageyama, R. et al. The receptor Ly108 functions as a SAP adaptor-dependent on-off switch for T cell help to B cells and NKT cell development. Immunity 36, 986–1002 (2012).
Pasquier, B. et al. Defective NKT cell development in mice and humans lacking the adapter SAP, the X-linked lymphoproliferative syndrome gene product. J. Exp. Med. 201, 695–701 (2005).
Nichols, K. E. et al. Regulation of NKT cell development by SAP, the protein defective in XLP. Nat. Med. 11, 340–345 (2005).
Chung, B., Aoukaty, A., Dutz, J., Terhorst, C. & Tan, R. Signaling lymphocytic activation molecule-associated protein controls NKT cell functions. J. Immunol. 174, 3153–3157 (2005).
Chen, S. et al. Dissection of SAP-dependent and SAP-independent SLAM family signaling in NKT cell development and humoral immunity. J. Exp. Med. 214, 475–489 (2017).
Huang, B. et al. CRISPR-mediated triple knockout of SLAMF1, SLAMF5 and SLAMF6 supports positive signaling roles in NKT cell development. PLoS ONE 11, e0156072 (2016).
Hu, J. K., Crampton, J. C., Locci, M. & Crotty, S. CRISPR-mediated Slamf1Δ/Δ Slamf5Δ/Δ Slamf6Δ/Δ triple gene disruption reveals NKT cell defects but not T follicular helper cell defects. PLoS ONE 11, e0156074 (2016).
De Calisto, J. et al. SAP-dependent and -independent regulation of innate T cell development involving SLAMF receptors. Front. Immunol. 5, 186 (2014).
Griewank, K. et al. Homotypic interactions mediated by Slamf1 and Slamf6 receptors control NKT cell lineage development. Immunity 27, 751–762 (2007).
Guo, H. et al. Deletion of Slam locus in mice reveals inhibitory role of SLAM family in NK cell responses regulated by cytokines and LFA-1. J. Exp. Med. 213, 2187–2207 (2016).
Chen, J. et al. SLAMF7 is critical for phagocytosis of haematopoietic tumour cells via Mac-1 integrin. Nature 544, 493–497 (2017).
Lee, Y. J. et al. Tissue-specific distribution of iNKT cells impacts their cytokine response. Immunity 43, 566–578 (2015).
Lee, Y. J., Holzapfel, K. L., Zhu, J., Jameson, S. C. & Hogquist, K. A. Steady-state production of IL-4 modulates immunity in mouse strains and is determined by lineage diversity of iNKT cells. Nat. Immunol. 14, 1146–1154 (2013).
Tuttle, K. D. et al. TCR signal strength controls thymic differentiation of iNKT cell subsets. Nat. Commun. 9, 2650 (2018).
Bedel, R. et al. Effective functional maturation of invariant natural killer T cells is constrained by negative selection and T-cell antigen receptor affinity. Proc. Natl Acad. Sci. USA 111, E119–E128 (2014).
Uldrich, A. P. et al. A semi-invariant Vα10+ T cell antigen receptor defines a population of natural killer T cells with distinct glycolipid antigen-recognition properties. Nat. Immunol. 12, 616–623 (2011).
Moran, A. E. et al. T cell receptor signal strength in Treg and iNKT cell development demonstrated by a novel fluorescent reporter mouse. J. Exp. Med. 208, 1279–1289 (2011).
Azzam, H. S. et al. CD5 expression is developmentally regulated by T cell receptor (TCR) signals and TCR avidity. J. Exp. Med. 188, 2301–2311 (1998).
Sharpe, A. H. & Pauken, K. E. The diverse functions of the PD1 inhibitory pathway. Nat. Rev. Immunol. 18, 153–167 (2018).
Wherry, E. J. & Kurachi, M. Molecular and cellular insights into T cell exhaustion. Nat. Rev. Immunol. 15, 486–499 (2015).
Zhong, M. C. & Veillette, A. Control of T lymphocyte signaling by Ly108, a signaling lymphocytic activation molecule family receptor implicated in autoimmunity. J. Biol. Chem. 283, 19255–19264 (2008).
Dutta, M. & Schwartzberg, P. L. Characterization of Ly108 in the thymus: evidence for distinct properties of a novel form of Ly108. J. Immunol. 188, 3031–3041 (2012).
Wandstrat, A. E. et al. Association of extensive polymorphisms in the SLAM/CD2 gene cluster with murine lupus. Immunity 21, 769–780 (2004).
Keszei, M. et al. A novel isoform of the Ly108 gene ameliorates murine lupus. J. Exp. Med. 208, 811–822 (2011).
Nunez-Cruz, S. et al. Differential requirement for the SAP-Fyn interaction during NK T cell development and function. J. Immunol. 181, 2311–2320 (2008).
Zhumabekov, T., Corbella, P., Tolaini, M. & Kioussis, D. Improved version of a human CD2 minigene based vector for T cell-specific expression in transgenic mice. J. Immunol. Methods 185, 133–140 (1995).
Siegemund, S., Shepherd, J., Xiao, C. & Sauer, K. hCD2-iCre and Vav-iCre mediated gene recombination patterns in murine hematopoietic cells. PLoS ONE 10, e0124661 (2015).
Dong, Z. et al. The adaptor SAP controls NK cell activation by regulating the enzymes Vav-1 and SHIP-1 and by enhancing conjugates with target cells. Immunity 36, 974–985 (2012).
Latour, S. et al. Regulation of SLAM-mediated signal transduction by SAP, the X-linked lymphoproliferative gene product. Nat. Immunol. 2, 681–690 (2001).
Zhong, M. C. & Veillette, A. The adaptor molecule signaling lymphocytic activation molecule (SLAM)-associated protein (SAP) is essential in mechanisms involving the Fyn tyrosine kinase for induction and progression of collagen-induced arthritis. J. Biol. Chem. 288, 31423–31436 (2013).
Dutta, M. et al. A role for Ly108 in the induction of promyelocytic zinc finger transcription factor in developing thymocytes. J. Immunol. 190, 2121–2128 (2013).
Wu, N. et al. A hematopoietic cell-driven mechanism involving SLAMF6 receptor, SAP adaptors and SHP-1 phosphatase regulates NK cell education. Nat. Immunol. 17, 387–396 (2016).
Davidson, D. et al. Genetic evidence linking SAP, the X-linked lymphoproliferative gene product, to Src-related kinase FynT in T(H)2 cytokine regulation. Immunity 21, 707–717 (2004).
Kondo, M., Akashi, K., Domen, J., Sugamura, K. & Weissman, I. L. Bcl-2 rescues T lymphopoiesis, but not B or NK cell development, in common gamma chain-deficient mice. Immunity 7, 155–162 (1997).
Nishimura, H., Minato, N., Nakano, T. & Honjo, T. Immunological studies on PD-1 deficient mice: implication of PD-1 as a negative regulator for B cell responses. Int. Immunol. 10, 1563–1572 (1998).
Pao, L. I. et al. B cell-specific deletion of protein-tyrosine phosphatase Shp1 promotes B-1a cell development and causes systemic autoimmunity. Immunity 27, 35–48 (2007).
Acknowledgements
We thank members of the Veillette laboratory for useful discussions. We also acknowledge T. Honjo (Kyoto), B. Neel (New York) and T. Möröy (Montreal) for providing mice. This work was supported by grants from the International Development Research Centre (Project #108403 to A.V.) and the Canadian Institutes of Health Research (MOP-114911 to T.M.; MT-14429, MOP-82906, FDN-143338 to A.V.). A.V. also receives a contract from Bristol Myers-Squibb to study the mechanism of action of anti-SLAMF7 monoclonal antibody elotuzumab in multiple myeloma. T.M. holds the Canada Research Chair in NKT cell Immunobiology, while A.V. holds the Canada Research Chair on Signaling in the Immune System.
Author information
Authors and Affiliations
Contributions
Y.L., M.C.-T., T.M. and A.V. conceived and designed the experiments. Y.L. performed all experiments. V.C. performed the computational analyses of RNA-seq data. Y.L., M.-C.Z., J.Q., M.C.T., T.M. and A.V. interpreted the results. Y.L. and A.V. wrote the manuscript. All authors commented on the manuscript.
Corresponding author
Ethics declarations
Competing interests
The authors declare no competing interests.
Additional information
Publisher’s note: Springer Nature remains neutral with regard to jurisdictional claims in published maps and institutional affiliations.
Integrated supplementary information
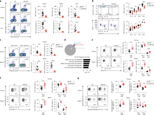
Supplementary Figure 1 Defective iNKT cell development in SFR-KO mice.
(a) Flow cytometry analyses showing numbers and frequencies in various stages of splenic iNKT cells from WT and SFR KO mice. n = 11. CD44+NK1.1- stage 2 cells (St 2) and CD44+NK1.1+ stage 3 cells (St 3). (b,c) Flow cytometry analyses showing various subpopulations of conventional T cells in thymus (b) and spleen (c) of WT and SFR KO mice. n = 10. Subpopulations are demarcated by boxes or ellipses. (d) Flow cytometry analysis showing CD48 expression on thymocytes of a mixed WT + SFR KO BM chimera. (e–g) Flow cytometry analyses showing various subsets of thymic and splenic iNKT cells from WT and SFR KO mice. n = 8. T-bet+PLZFlo iNKT1 cells (e), GATA3+PLZFhi iNKT2 cells (f) and RORγt+PLZFint iNKT17 cells (g). (h) Flow cytometry analyses showing expression of various TCR Vβ on thymic and splenic iNKT cells from WT and SFR KO mice. n = 5 (TCR Vβ7), n = 8 (TCR Vβ8.1, 8.2), n = 6 (TCR Vβ8.3). (i) Quantitative RT-PCR analysis showing TCR Vα14- and Vα10-encoding RNA (Trav11 or Trav13) expression in splenic iNKT cells from WT and SFR KO mice. n = 7. Results for SFR KO are normalized to WT (top), while results for TCR Vα10 are normalized to TCR Vα14 (bottom). (j) Sequences of the TCR Vα14-Jα18 rearrangements in splenic iNKT cells from WT and SFR KO mice. n = 7. M, nucleotide A or C; S, nucleotide C or G. In a previous report24, it was shown that, in some mutant mice, one of the nucleotides (boxed) of the codon for aspartate (D) 94 can be replaced by a nucleotide encoding an alternative amino-acid. This mutation was not seen in SFR KO mice. In (a), a representative experiment is shown at the top, while data from multiple mice are depicted at the bottom. In (b,c,e-h), a representative experiment is shown on the left, while data from multiple mice are depicted on the right. Each symbol (a-c, e-i) represents an individual mouse; error bars represent mean with s.d. * P ≤ 0.05, ** P ≤ 0.01, *** P ≤ 0.001, **** P ≤ 0.0001, ns P > 0.05 (two-sided unpaired t-test). Data are representative of 6 (a); 3 (b,c,e-g); 4 (d); 4 (TCR Vβ7 and TCR Vβ8.1, 8.2) and 3 (TCR V8.3) (h); or 5 independent experiments (i,j).
Supplementary Figure 2 Gene Ontology enrichment analysis.
(a, b) Gene Ontology enrichment analysis was performed using topGO R package on differentially expressed genes (DEGs) having |logFC(FPKM)| ≥ 0.5 (n = 1098 genes; 707 up and 391 down) in SFR KO iNKT cells, compared to WT iNKT cells. Corresponding expression profiles of genes annotated with the top 2 most significant GO terms from the Biological Process ontology are shown (GO: 0000278 and 0007049), related to Fig. 1d. Red arrows indicate Bcl2 and Mki67 genes. (c) Expression profiles of genes annotated with T cell receptor signaling pathway from KEGG Pathway are shown (KEGG: 04660). (d) Expression profiles of genes encoding known T cell exhaustion markers are shown. Two independent mice of each genotype were analyzed.
Supplementary Figure 3 Reduced survival and increased TCR signal strength in SFR-KO iNKT cells.
(a) Flow cytometry analyses showing 7-AAD staining in total, NK1.1- or NK1.1+ thymic and splenic iNKT cells from WT and SFR KO mice. n = 12. (b) Flow cytometry analyses of 7-AAD staining in total, NK1.1- or NK1.1+ thymic iNKT cells from WT and SFR KO mice after 20 h in vitro culture in growth medium. n = 10. (c) Flow cytometry gating strategies for stage 0 iNKT cells from the negative selection-enriched thymocytes (CD11b-CD11c-Gr-1-Ter-119-CD19-CD8α-CD62L-TCR γ/δ- cells; boxed in red). (d) Flow cytometry analyses showing expression of Nur77-GFP in T-bet+ (iNKT1) and T-bet- (iNKT2 plus iNKT17) iNKT cells from thymus and spleen of WT (lacking Nur77-GFP), Nur77GFP and SFR KO-Nur77GFP mice. n = 5. (e-h) Flow cytometry analyses showing expression of Egr2 (e, f) and PLZF (g, h) in thymic and splenic iNKT cells (e, g) and various stages of thymic iNKT cells (f, h) from WT and SFR KO mice. n = 8 (e, f); n = 9 (g, h). (i) Flow cytometry analyses showing expression of Egr2 and PLZF on stage 0 iNKT cells from WT, SFR KO and SAP KO mice. n = 9 [Egr2 (WT)], n = 6 [Egr2 (SFR KO and SAP KO)], 6 samples of Egr2 (WT) and Egr2 (SFR KO) were repeated from f; n = 6 [PLZF (WT and SAP KO)], n = 4 [PLZF (SFR KO)], 4 samples of PLZF (WT) and PLZF (SFR KO) were repeated from h. Numbers in histograms indicate the MFI of Nur77-GFP (d), Egr2 (e, f, i), and PLZF (g, h, i). (j) Flow cytometry analysis showing CD48 expression on thymocytes from a mixed Nur77GFP + SFR KO-Nur77GFP BM chimera. In (a,d-i), a representative experiment is shown on the left, while data from multiple mice are depicted on the right. In (b), a representative experiment is shown at the top, while data from multiple mice are depicted at the bottom. Each symbol (a, b, d-i) represents an individual mouse; error bars represent mean with s.d.. * P ≤ 0.05, ** P ≤ 0.01, *** P ≤ 0.001, **** P ≤ 0.0001, ns P > 0.05 (two-sided unpaired t-test; two-sided paired t-test for e, f). Data are representative of 6 (a), 5 (b), 3 (c, d), 4 (e-h, j), and 4 [Egr2 (WT and SAP KO)], 3 [Egr2 (SFR KO); PLZF (WT and SAP KO), 2 [PLZF (SFR KO)] (i) independent experiments.
Supplementary Figure 4 Increased expression of co-inhibitory receptors on SFR-KO iNKT cells.
(a-d) Flow cytometry analyses showing expression of PD-L1 (a, c) and PD-L2 (b, d) on total, NK1.1- or NK1.1+ thymic and splenic iNKT cells (a, b) and CD4+CD8+ (double-positive; DP) thymocytes (c, d) from WT and SFR KO mice. n = 5 (a-d). Numbers in histograms (a, c) or plots (b, d) indicate the MFIs (a, c) and percentages of iNKT cells (b) or DP thymocytes (d) expressing the indicated marker. (e, f) Flow cytometry analyses showing CD160 (e) and CTLA-4 (f) expression on thymic and splenic iNKT cells from WT and SFR KO mice. n = 6 (e). (g) A representative experiment of the data depicted in Fig. 4e. In (a-e), a representative experiment is shown on the left, while data from multiple mice are depicted on the right. Each symbol (a-e) represents an individual mouse; error bars represent mean with s.d.. * P ≤ 0.05, ** P ≤ 0.01, *** P ≤ 0.001, ns P > 0.05 (two-sided unpaired t-test). Data are representative of 2 (a-e); 3 (f,g) independent experiments.
Supplementary Figure 5 Reduced levels of Bcl-2 contribute to iNKT cell deficit in SFR-KO mice.
(a) Flow cytometry analyses showing Bcl-2 expression in TCRβ+ cells from WT and SFR KO mice. A representative experiment is shown on the left, while data from multiple independent mice are depicted on the right. n = 9. Numbers in histograms indicate MFI of Bcl-2. (b) Numbers of thymocytes and splenocytes from mice detailed as Fig. 5d. n = 7 (WT and SFR KO), 6 (hBcl-2Tg), 5 (SFR KO-hBcl-2Tg). (c-d) Flow cytometry analyses showing iNKT cell frequencies from mice as detailed in the legends of Figs. 5d (c) and 5g (d). n = 7 (WT and SFR KO), 6 (hBcl-2Tg), 5 (SFR KO-hBcl-2Tg) (c); n = 5 (d). Each symbol (a-d) represents an individual mouse; error bars represent mean with s.d.. * P ≤ 0.05, ** P ≤ 0.01, *** P ≤ 0.001, **** P ≤ 0.0001, ns P > 0.05 (two-sided unpaired t-test; two-sided paired t-test for a). Data are representative of 4 (a); 5 (b, c) and 2 (d) independent experiments.
Supplementary Figure 6 iNKT cell development in mice with single or triple deficiency in SLAM family receptors.
(a, b) Flow cytometry analyses showing expression of SLAM family receptors on various stages of thymic (a) and splenic (b) iNKT cells from WT mice. (c-e) Flow cytometry analyses showing iNKT cells from thymus and spleen of single SFR (c, d) and triple SLAMF1-SLAMF5-SLAMF6 (e) KO mice, in the indicated genetic background, 129S1 or C57BL/6 (B6). Graphic representations of the numbers (c,e), frequencies (c,e) and PD-1 expression (d) on iNKT cells. n = 7 (SLAMF1 KO and 2B4 KO), 5 (Ly-9 KO, CD84 KO and SLAMF7 KO), 6 (SLAMF6 KO) (c, d); n = 8 (e). Each symbol (c-e) represents an individual mouse; error bars represent mean with s.d.. * P ≤ 0.05, ** P ≤ 0.01, *** P ≤ 0.001, **** P ≤ 0.0001, ns P > 0.05 (two-sided unpaired t-test). Data are representative of 2 (a, b); 3 (SLAMF1 KO, 2B4 KO, CD84 KO and SLAMF7 KO), 4 (Ly-9 KO) and 5 (SLAMF6 KO) (c, d) and 4 (e) independent experiments.
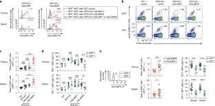
Supplementary Figure 7 Mouse or human SLAMF6 alone can restore iNKT cell development in SFR-KO mice.
(a) A schematic representation showing the retroviral transduction protocol and subsequent cell isolation. A representative flow cytometry analysis showing GFP expression at the bottom. 5-fluorouracil (5-FU); internal ribosome entry site (IRES); Murine Stem Cell Virus (MSCV). (b, c) Representative experiments of the data depicted in Figs. 6d (b) and 6e (c), respectively. Numbers in plots indicate the frequencies of iNKT cells or the percentages of PD-1+ iNKT cells. (d) A diagram showing the generation of Slamf6 BAC transgenic mouse (mSLAMF6BAC), as detailed in the Results section. (e) Representative experiments of the data shown in Fig. 7c. Data are representative of the numbers of experiments as described for Fig. 6d (a, b), e (c) and 7c (e).
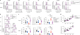
Supplementary Figure 8 SAP-Fyn and SHP-1 differentially influence iNKT cell development.
(a) A schematic of SLAMF6 isoform 2 (SLAMF6–2) showing the four tyrosines in the cytoplasmic domain and the tyrosine (Y)-to-phenylalanine (F) mutants. Signal peptide (SP); extracellular domain (ECD); transmembrane domain (TM); cytoplasmic domain (CT); immunoreceptor tyrosine-based switch motifs (ITSM); Y295,319F (Y1,2F) and Y335,349F (Y3,4F). (b) Representative experiments of the data depicted in Fig. 8b. (c-e) Flow cytometry analyses showing various stages of iNKT cell development (c), PD-1 (d) and Bcl-2 (e) expression in the thymus and spleen of WT and SAPR78A KI mice. n = 4 (c); n = 6 (d); n = 7 (e). (f) Cytokine production in response to α-GalCer was evaluated as detailed in the legend of Fig. 3a. n = 3. (g) Flow cytometry analyses showing frequencies of thymic and splenic iNKT cells from hCD2-icre, WT, and SHP-1 cKO mice. n = 7. (h) Quantitative RT-PCR analysis showing Nur77-encoding RNA (Nr4a1) expression in iNKT cells from WT, SFR KO, WT (Ptpn6fl/fl) and SHP-1 cKO mice. n = 3. Results for SFR KO, WT (Ptpn6fl/fl) and SHP-1 cKO are normalized to WT. In (c-g), a representative experiment is shown on the left, while data from multiple mice are depicted on the right. Each symbol represents an individual mouse; error bars represent mean with s.d.. * P ≤ 0.05, *** P ≤ 0.001, ns P > 0.05 (two-sided unpaired t-test; two-sided paired t-test for f). Data are representative of the numbers of experiments as described for Fig. 8b (b); 3 (c); 4 (d); 2 (e, f); 3 (hCD2-icre) and 5 (WT and SHP-1 cKO) (g); and 3 (h) independent experiments.
Supplementary Figure 9 Raw and unprocessed immunoblots.
Immunoblots related to Fig. 8e.
Supplementary information
Rights and permissions
About this article
Cite this article
Lu, Y., Zhong, MC., Qian, J. et al. SLAM receptors foster iNKT cell development by reducing TCR signal strength after positive selection. Nat Immunol 20, 447–457 (2019). https://doi.org/10.1038/s41590-019-0334-0
Received:
Accepted:
Published:
Version of record:
Issue date:
DOI: https://doi.org/10.1038/s41590-019-0334-0
This article is cited by
-
SLAMF receptors: key regulators of tumor progression and emerging targets for cancer immunotherapy
Molecular Cancer (2025)
-
Aberrant expression of SLAMF6 constitutes a targetable immune escape mechanism in acute myeloid leukemia
Nature Cancer (2025)
-
Intrinsic factors and CD1d1 but not CD1d2 expression levels control invariant natural killer T cell subset differentiation
Nature Communications (2023)
-
Integrative scATAC-seq and scRNA-seq analyses map thymic iNKT cell development and identify Cbfβ for its commitment
Cell Discovery (2023)
-
Bacteroides ovatus-mediated CD27− MAIT cell activation is associated with obesity-related T2D progression
Cellular & Molecular Immunology (2022)


