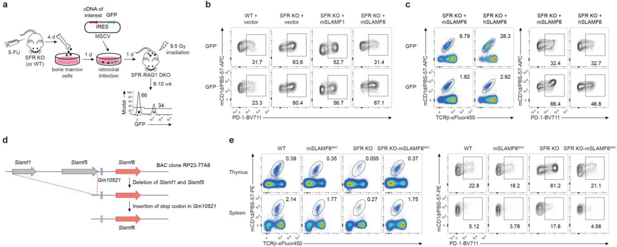
Supplementary Figure 7: Mouse or human SLAMF6 alone can restore iNKT cell development in SFR-KO mice.
From: SLAM receptors foster iNKT cell development by reducing TCR signal strength after positive selection

(a) A schematic representation showing the retroviral transduction protocol and subsequent cell isolation. A representative flow cytometry analysis showing GFP expression at the bottom. 5-fluorouracil (5-FU); internal ribosome entry site (IRES); Murine Stem Cell Virus (MSCV). (b, c) Representative experiments of the data depicted in Figs. 6d (b) and 6e (c), respectively. Numbers in plots indicate the frequencies of iNKT cells or the percentages of PD-1+ iNKT cells. (d) A diagram showing the generation of Slamf6 BAC transgenic mouse (mSLAMF6BAC), as detailed in the Results section. (e) Representative experiments of the data shown in Fig. 7c. Data are representative of the numbers of experiments as described for Fig. 6d (a, b), e (c) and 7c (e).