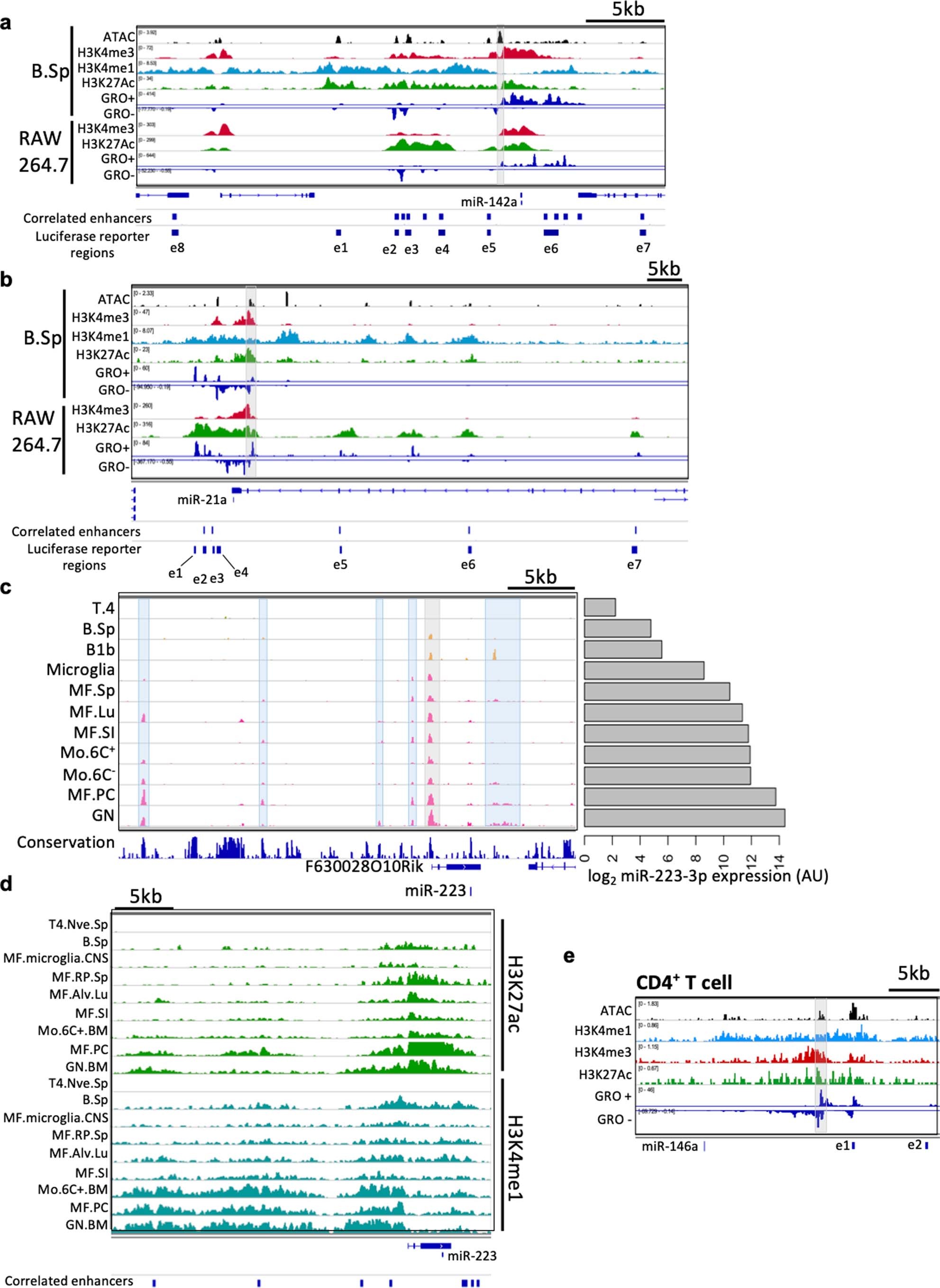
Extended Data Fig. 4: Histone mark and nascent RNA visualization at select miRNA loci.
From: A microRNA expression and regulatory element activity atlas of the mouse immune system

a,b, IGV plot of layered available molecular information at miR-142 (a) and miR-21a (b) loci in splenic B cells and RAW 264.7 macrophages. Correlated DEs from Fig. 3a and regions selected for luciferase reporter assays displayed in Fig. 3b are labeled. Lanes are normalized individually. Promoter regions are shaded in gray for all panels. c, Representative read pile-up tracks of ATAC-seq signal, all normalized to same scale, showing differential cis-element accessibility at the miR-223 locus in select cells. Peak highlighted in gray is the pri-miR-223 promoter region and peaks highlighted in light blue are correlated elements with miR-223 expression from analysis in Fig. 3a. d, H3K27ac and H3K4me1 read pile-ups in aligned histone mark populations at the miR-223 locus. Tracks are normalized by histone mark. e, IGV plots of histone mark and nascent RNA signatures at associated distal elements in CD4+ T cells at the miR-146a locus. e1 corresponds to the enhancer site targeted by flanking sgRNAs in Fig. 3d. Lanes are normalized individually.