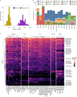
Abstract
To better define the control of immune system regulation, we generated an atlas of microRNA (miRNA) expression from 63 mouse immune cell populations and connected these signatures with assay for transposase-accessible chromatin using sequencing (ATAC–seq), chromatin immunoprecipitation followed by sequencing (ChIP–seq) and nascent RNA profiles to establish a map of miRNA promoter and enhancer usage in immune cells. miRNA complexity was relatively low, with >90% of the miRNA compartment of each population comprising <75 miRNAs; however, each cell type had a unique miRNA signature. Integration of miRNA expression with chromatin accessibility revealed putative regulatory elements for differentially expressed miRNAs, including miR-21a, miR-146a and miR-223. The integrated maps suggest that many miRNAs utilize multiple promoters to reach high abundance and identified dominant and divergent miRNA regulatory elements between lineages and during development that may be used by clustered miRNAs, such as miR-99a/let-7c/miR-125b, to achieve distinct expression. These studies, with web-accessible data, help delineate the cis-regulatory elements controlling miRNA signatures of the immune system.
This is a preview of subscription content, access via your institution
Access options
Access Nature and 54 other Nature Portfolio journals
Get Nature+, our best-value online-access subscription
$32.99 / 30 days
cancel any time
Subscribe to this journal
Receive 12 print issues and online access
$259.00 per year
only $21.58 per issue
Buy this article
- Purchase on SpringerLink
- Instant access to the full article PDF.
USD 39.95
Prices may be subject to local taxes which are calculated during checkout





Similar content being viewed by others
Data availability
Data that support the findings of this study are available on the ImmGen website (www.immgen.org), and raw and processed miRNA expression data, including sample metadata, are available at the GEO (accession no. GSE144081). Additionally, tables with ATAC–seq signal, P values and peak locations with previously blacklisted peaks included are provided (Supplementary Data 3). Sequence Read Archive ID and other sample information for downloaded ChIP–seq and nascent RNA datasets can be found in Supplementary Table 12. Processed histone mark and nascent RNA data are available in Supplementary Data 1 and 2, respectively. Source data for all figures in this manuscript are provided. External mRNA-seq and ATAC–seq data were downloaded through the ImmGen website. miRNA promoter annotations were downloaded from the supplements of their respective studies cited in the text or the GENCODE database (https://www.gencodegenes.org/mouse/). TAD boundary data were downloaded from Johanson et al.35. miRNA conservation and other information was downloaded from TargetScan v.7 (www.targetscan.org). ENCODE blacklist regions for mm10 were downloaded from https://sites.google.com/site/anshulkundaje/projects/blacklists. rRNA sequence and sca/snoRNA loci were retrieved from iGenomes (https://support.illumina.com/sequencing/sequencing_software/igenome.html) and RFAM v.14.2 (https://rfam.xfam.org/), respectively. CAGE peaks from the FANTOM5 consortium were downloaded from their website (http://fantom.gsc.riken.jp/5/datafiles/latest/extra/CAGE_peaks/). phastCons conservation scores were downloaded from http://hgdownload.cse.ucsc.edu/goldenpath/mm10/phastCons60way. Source data are provided with this paper.
Code availability
Custom code used in analysis will be made available upon request. Code for normalization and batch correction of qPCR data is available at https://github.com/srose89/ImmGen-miRNA.
References
Bartel, D. P. Metazoan microRNAs. Cell 173, 20–51 (2018).
Mehta, A. & Baltimore, D. MicroRNAs as regulatory elements in immune system logic. Nat. Rev. Immunol. 16, 279–294 (2016).
O’Connell, R. M., Rao, D. S., Chaudhuri, A. A. & Baltimore, D. Physiological and pathological roles for microRNAs in the immune system. Nat. Rev. Immunol. 10, 111–122 (2010).
Montagner, S., Dehó, L. & Monticelli, S. MicroRNAs in hematopoietic development. BMC Immunol. 15, 14 (2014).
Kuchen, S. et al. Regulation of microRNA expression and abundance during lymphopoiesis. Immunity 32, 828–839 (2010).
Mildner, A. et al. Mononuclear phagocyte miRNome analysis identifies miR-142 as critical regulator of murine dendritic cell homeostasis. Blood 121, 1016–1027 (2013).
Landgraf, P. et al. A mammalian microRNA expression atlas based on small RNA library sequencing. Cell 129, 1401–1414 (2007).
Monticelli, S. et al. MicroRNA profiling of the murine hematopoietic system. Genome Biol. 6, R71 (2005).
Basso, K. et al. Identification of the human mature B cell miRNome. Immunity 30, 744–752 (2009).
Wu, H. et al. miRNA profiling of naïve, effector and memory CD8 T cells. PLoS ONE 2, e1020 (2007).
Butovsky, O. et al. Identification of a unique TGF-β-dependent molecular and functional signature in microglia. Nat. Neurosci. 17, 131–143 (2014).
Agudo, J. et al. The miR-126-VEGFR2 axis controls the innate response to pathogen-associated nucleic acids. Nat. Immunol. 15, 54–62 (2013).
Fehniger, T. A. et al. Next-generation sequencing identifies the natural killer cell microRNA transcriptome. Genome Res. 20, 1590–1604 (2010).
Fukao, T. An evolutionarily conserved mechanism for microRNA-223 expression revealed by microRNA gene profiling. Cell 129, 617–631 (2007).
Fazi, F. et al. A minicircuitry comprised of microRNA-223 and transcription factors NFI-A and C/EBPα regulates human granulopoiesis. Cell 123, 819–831 (2005).
Taganov, K. D., Boldin, M. P., Chang, K. J. & Baltimore, D. NF-κB-dependent induction of microRNA miR-146, an inhibitor targeted to signaling proteins of innate immune responses. Proc. Natl Acad. Sci. USA 103, 12481–12486 (2006).
Ye, Z. et al. Regulation of miR-181a expression in T cell aging. Nat. Commun. 9, 3060 (2018).
Kirigin, F. F. et al. Dynamic microRNA gene transcription and processing during T cell development. J. Immunol. 188, 3257–3267 (2012).
Georgakilas, G. et al. microTSS: accurate microRNA transcription start site identification reveals a significant number of divergent pri-miRNAs. Nat. Commun. 5, 5700 (2014).
Chang, T. C., Pertea, M., Lee, S., Salzberg, S. L. & Mendell, J. T. Genome-wide annotation of microRNA primary transcript structures reveals novel regulatory mechanisms. Genome Res. 25, 1401–1409 (2015).
Marson, A. Connecting microRNA genes to the core transcriptional regulatory circuitry of embryonic stem cells. Cell 134, 521–533 (2008).
de Rie, D. An integrated expression atlas of miRNAs and their promoters in human and mouse. Nat. Biotechnol. 35, 872–878 (2017).
Suzuki, H. I., Young, R. A. & Sharp, P. A. Super-enhancer-mediated RNA processing revealed by integrative microRNA network analysis. Cell 168, 1000–1014 (2017).
Mestdagh, P. et al. Evaluation of quantitative miRNA expression platforms in the microRNA quality control (mirQC) study. Nat. Methods 11, 809–815 (2014).
Jayaprakash, A. D., Jabado, O., Brown, B. D. & Sachidanandam, R. Identification and remediation of biases in the activity of RNA ligases in small-RNA deep sequencing. Nucleic Acids Res. 39, e141 (2011).
Giraldez, M. D. et al. Comprehensive multi-center assessment of small RNA-seq methods for quantitative miRNA profiling. Nat. Biotechnol. 36, 746–757 (2018).
Brown, B. D. et al. Endogenous microRNA can be broadly exploited to regulate transgene expression according to tissue, lineage and differentiation state. Nat. Biotechnol. 25, 1457–1467 (2007).
Cho, S. et al. miR-23 approximately 27 approximately 24 clusters control effector T cell differentiation and function. J. Exp. Med. 213, 235–249 (2016).
Trifari, S. et al. MicroRNA-directed program of cytotoxic CD8+ T-cell differentiation. Proc. Natl Acad. Sci. USA 110, 18608–18613 (2013).
O’Connell, R. M., Rao, D. S. & Baltimore, D. microRNA regulation of inflammatory responses. Annu. Rev. Immunol. 30, 295–312 (2012).
Rodríguez-Galán, A., Fernández-Messina, L. & Sánchez-Madrid, F. Control of immunoregulatory molecules by miRNAs in T cell activation. Front. Immunol. 9, 2148 (2018).
He, M. et al. Cell-type-based analysis of microRNA profiles in the mouse brain. Neuron 73, 35–48 (2012).
Yoshida, H. et al. The cis-regulatory atlas of the mouse immune system. Cell 176, 897–912 (2019).
Harrow, J. et al. GENCODE: the reference human genome annotation for the ENCODE project. Genome Res. 22, 1760–1774 (2012).
Johanson, T. M. et al. Transcription-factor-mediated supervision of global genome architecture maintains B cell identity. Nat. Immunol. 19, 1257–1264 (2018).
Bouvy-Liivrand, M. et al. Analysis of primary microRNA loci from nascent transcriptomes reveals regulatory domains governed by chromatin architecture. Nucleic Acids Res. 45, 12054 (2017).
Ozsolak, F. et al. Chromatin structure analyses identify miRNA promoters. Genes Dev. 22, 3172–3183 (2008).
Ribas, J. et al. A novel source for miR-21 expression through the alternative polyadenylation of VMP1 gene transcripts. Nucleic Acids Res. 40, 6821–6833 (2012).
Ruan, Q. et al. MicroRNA-21 regulates T-cell apoptosis by directly targeting the tumor suppressor gene Tipe2. Cell Death Dis. 5, e1095 (2014).
O’Connell, R. M. et al. MicroRNAs enriched in hematopoietic stem cells differentially regulate long-term hematopoietic output. Proc. Natl Acad. Sci. USA 107, 14235–14240 (2010).
Emmrich, S. et al. miR-99a/100~125b tricistrons regulate hematopoietic stem and progenitor cell homeostasis by shifting the balance between TGFβ and Wnt signaling. Genes Dev. 28, 858–874 (2014).
Mullokandov, G. et al. High-throughput assessment of microRNA activity and function using microRNA sensor and decoy libraries. Nat. Methods 9, 840–846 (2012).
Bosson, A. D., Zamudio, J. R. & Sharp, P. A. Endogenous miRNA and target concentrations determine susceptibility to potential ceRNA competition. Mol. Cell 56, 347–359 (2014).
Buenrostro, J. D., Giresi, P. G., Zaba, L. C., Chang, H. Y. & Greenleaf, W. J. Transposition of native chromatin for fast and sensitive epigenomic profiling of open chromatin, DNA-binding proteins and nucleosome position. Nat. Methods 10, 1213–1218 (2013).
Gasperini, M., Tome, J. M. & Shendure, J. Towards a comprehensive catalogue of validated and target-linked human enhancers. Nat. Rev. Genet. 21, 292–310 (2020).
Baccarini, A. et al. Kinetic analysis reveals the fate of a microRNA following target regulation in mammalian cells. Curr. Biol. 21, 369–376 (2011).
Kingston, E. R. & Bartel, D. P. Global analyses of the dynamics of mammalian microRNA metabolism. Genome Res. 29, 1777–1790 (2019).
Treiber, T., Treiber, N. & Meister, G. Regulation of microRNA biogenesis and its crosstalk with other cellular pathways. Nat. Rev. Mol. Cell Biol. 20, 5–20 (2019).
Baccarini, A. & Brown, B. D. Monitoring microRNA activity and validating microRNA targets by reporter-based approaches. Methods Mol. Biol. 667, 215–233 (2010).
Prescott, S. L. et al. Enhancer divergence and cis-regulatory evolution in the human and chimp neural crest. Cell 163, 68–83 (2015).
Cheung, S. T., Shakibakho, S., So, E. Y. & Mui, A. L. F. Transfecting RAW264.7 cells with a luciferase reporter gene. J. Vis. Exp. 100, 52807 (2015).
Nüssing, S. et al. Efficient CRISPR/Cas9 gene editing in uncultured naive mouse T cells for in vivo studies. J. Immunol. 204, 2308–2315 (2020).
Wroblewska, A. et al. Protein barcodes enable high-dimensional single-cell CRISPR screens. Cell 175, 1141–1155 (2018).
van Buuren, S. & Groothuis-Oudshoorn, K. Mice: multivariate imputation by chained equations in R. J. Stat. Softw. http://hdl.handle.net/10.18637/jss.v045.i03 (2011).
Ritchie, M. E. et al. limma powers differential expression analyses for RNA-sequencing and microarray studies. Nucleic Acids Res. 43, e47 (2015).
Johnson, W. E., Li, C. & Rabinovic, A. Adjusting batch effects in microarray expression data using empirical Bayes methods. Biostatistics 8, 118–127 (2007).
Agarwal, V., Bell, G. W., Nam, J. W. & Bartel, D. P. Predicting effective microRNA target sites in mammalian mRNAs. Elife 4, e05005 (2015).
Pagès, H., Aboyoun, P., Gentleman, R. & DebRoy, S. Biostrings: efficient manipulation of biological strings. R package v2.46.0 (2017); https://bioconductor.org/packages/Biostrings
Yanai, I. et al. Genome-wide midrange transcription profiles reveal expression level relationships in human tissue specification. Bioinformatics 21, 650–659 (2005).
Dore, L. C. et al. A GATA-1-regulated microRNA locus essential for erythropoiesis. Proc. Natl Acad. Sci. USA 105, 3333–3338 (2008).
Bönelt, P. et al. Precocious expression of Blimp1 in B cells causes autoimmune disease with increased self‐reactive plasma cells. EMBO J. 38, e100010 (2019).
Danko, C. G. et al. Dynamic evolution of regulatory element ensembles in primate CD4+ T cells. Nat. Ecol. Evol. 2, 537–548 (2018).
Hah, N. et al. Inflammation-sensitive super enhancers form domains of coordinately regulated enhancer RNAs. Proc. Natl Acad. Sci. USA 112, E297–E302 (2015).
Kaikkonen, M. U. et al. Remodeling of the enhancer landscape during macrophage activation is coupled to enhancer transcription. Mol. Cell 51, 310–325 (2013).
Nair, S. J. Phase separation of ligand-activated enhancers licenses cooperative chromosomal enhancer assembly. Nat. Struct. Mol. Biol. 26, 193–203 (2019).
Nelson, V. L. PPARγ is a nexus controlling alternative activation of macrophages via glutamine metabolism. Genes Dev. 32, 1035–1044 (2018).
Wei, C. Repression of the central splicing regulator RBFox2 is functionally linked to pressure overload-induced heart failure. Cell Rep. 10, 1521–1533 (2015).
Zhu, Y. Comprehensive characterization of neutrophil genome topology. Genes Dev. 31, 141–153 (2017).
Mostafavi, S. Parsing the interferon transcriptional network and its disease associations. Cell 164, 564–578 (2016).
Escoubet-Lozach, L. et al. Mechanisms establishing TLR4-responsive activation states of inflammatory response genes. PLoS Genet. 7, e1002401 (2011).
Quinlan, A. R. & Hall, I. M. The BEDTools manual. (2010); https://github.com/arq5x/bedtools2
The ENCODE Project Consortium. An integrated encyclopedia of DNA elements in the human genome. Nature 489, 57–74 (2012).
Lara-Astiaso, D. et al. Chromatin state dynamics during blood formation. Science 345, 943–949 (2014).
Heinz, S. et al. Simple combinations of lineage-determining transcription factors prime cis-regulatory elements required for macrophage and B cell identities. Mol. Cell 38, 576–589 (2010).
Benjamini, Y. & Hochberg, Y. Controlling the false discovery rate: a practical and powerful approach to multiple testing. J. R. Stat. Soc. Series B Stat. Methodol. 57, 289–300 (1995).
Venables, W. N. & Ripley, B. D. Modern Applied Statistics with S-Plus (Springer, 2002).
Lavin, Y. et al. Tissue-resident macrophage enhancer landscapes are shaped by the local microenvironment. Cell 159, 1312–1326 (2014).
Langmead, B. & Salzberg, S. Bowtie2. Nat. Methods 9, 357–359 (2012).
Martin, M. Cutadapt removes adapter sequences from high-throughput sequencing reads. EMBnet J. 17, 10–12 (2011).
Kalvari, I. et al. Rfam 14: expanded coverage of metagenomic, viral and microRNA families. Nucleic Acids Res. 49, D192–D200 (2021).
Robinson, J. T. et al. Integrative genomics viewer. Nat. Biotechnol. 29, 24–26 (2011).
Acknowledgements
We thank all members of the ImmGen Consortium for their comments and advice throughout this work and for their critical feedback on the manuscript, especially C. Benoist (Harvard), L. Lanier (UCSF), S. Nutt (WEHI), P. Monach (Boston U), S. Turley (Genetech) and D. Hasson (Mount Sinai). B.D.B. was supported by the NIH (nos. R01AI113221 and R01AT011326), the Cancer Research Institute and the Alliance for Cancer Gene Therapy. M.M. was supported by the NIH (nos. R01CA257195 and R01CA254104), and S.A.R. by no. T32AI007605. J.D.B. acknowledges support from the NIH Director’s New Innovator Award (no. DP2HL151353). This work was also supported by the NIH (no. R24AI072073) to the ImmGen Consortium.
Author information
Authors and Affiliations
Consortia
Contributions
S.A.R. designed and performed experiments, analyzed data and wrote the manuscript. A.W. and M.D. performed experiments and edited the manuscript. H.Y. analyzed data and edited the manuscript. B.B.-Z. and A.B. provided technical assistance. J.M.S. carried out qPCR profiling. A.R., E.Y.K., B.Y. and Y.L. provided samples. M.M. designed and supervised the research, analyzed data and edited the manuscript. J.D.B. analyzed data and edited the manuscript. B.D.B. designed and supervised the research, analyzed data and wrote the manuscript.
Corresponding author
Ethics declarations
Competing interests
J.M.S. is an employee and stockholder of Qiagen Sciences. J.D.B. holds patents related to ATAC–seq and is on the scientific advisory boards of Camp4, Seqwell, and Celsee. The remaining authors declare no competing interests.
Additional information
Peer review information Nature Immunology thanks Musa Mhlanga and Massimiliano Pagani for their contribution to the peer review of this work. Jamie D. K. Wilson and Laurie Dempsey were the primary editors on this article and managed its editorial process and peer review in collaboration with the rest of the editorial team.
Publisher’s note Springer Nature remains neutral with regard to jurisdictional claims in published maps and institutional affiliations.
Extended data
Extended Data Fig. 1 Determination of miRNA abundance thresholds.
a, qPCR standard curve generated for 10 different miRNAs using synthetic RNA mimics. Plotted are copies of synthetic mature miRNA species input into qPCR reaction against the corresponding Ct value. Horizontal grey dashed line marks a Ct value of 28. b, Representative scatterplot of Ct values for two PC macrophage replicates against each other. c, Schematic diagram of the in vivo miRNA sensor assay. Lineage negative cells were isolated from CD45.1+ C57BL/6 mice, transduced with lentiviral-based sensors for miR-24-3p or miR-652-3p, or a control vector, and transplanted in to lethally irradiated CD45.2+ mice. After 8 weeks, cells from the spleen and peritoneal cavity were collected, stained for immune cell markers, and NGFR, and analyzed by flow cytometry. d, Representative flow plots showing logarithmic fluorescence intensities for NGFR and GFP from mice that received a sensor for the indicated microRNA. Values are the percent of NGFR+ GFP+ cells in the total population. Accompanying integer values for each plot represent MFI of GFP of all NGFR+ cells within the plot. e, Correlation between miRNA sensor suppression and miRNA expression in 7 cell types from the 11-cell set. Percent suppression was calculated as one minus the target miRNA GFP/NGFR median fluorescence intensity divided by the average of the same ratio for all 3 non-targeting control replicates in a given cell type. Error bars represent the standard error of the mean (miR-24-3p n = 2 mice; miR-652-3p n = 4 mice). f, Cumulative percent of total linear abundance within a given cell type compared to the number of miRNAs added in decreasing order of expression.
Extended Data Fig. 2 miRNA abundance patterns in T cells and after perturbation.
a, Pearson correlation of the 11-cell immune subset and lymph node stroma cells based on miRNA expression signatures. Expression data was filtered on miRNAs that are high-abundance (>32 AU) in at least one cell type. Only correlations between samples >0.7 are plotted. b, Htr2c read counts in ImmGen cis-Atlas samples. c, Percent linear abundance of the 15 most highly expressed miRNA and miRNA families in T cell subsets and DP thymocytes cells. Bars are shaded by Z-score value of the miRNA family across populations. d, miRNAs changing consistently in 3 or more perturbation conditions not highlighted in Fig. 2d. (limma two-sided unadjusted p<0.05, log2 FC > 1, and expression >4AU in perturbed or >32AU in steady-state population; n = 2 for all activated and stimulated populations except: NK.Sp = 5, NKT = 5, B1ab = 5).
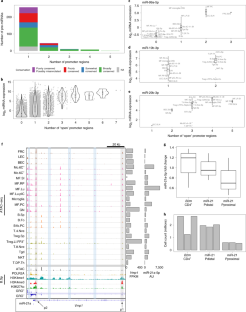
Extended Data Fig. 3 Characterization of miRNA associate cis-elements.
a, Table displaying the number of pre-miRNAs (having an expressed mature isoform) with promoter annotations after aggregation, broken down by TargetScan V7 conservation category. b, The number of annotation sources from compiled studies annotating a particular OCR as a promoter region. c, Table displaying the alignment of cell types from externally downloaded datasets with ImmGen miRNA and ATAC-seq populations for integrative analysis. † = BM monocyte miRNA profile only used for H3K27ac signal to miRNA expression correlation. ‡ = NK cells were not part of 22 overlapping cell types used for miRNA to ATAC-seq correlations. d, Distance from significantly correlated OCRs to an annotated miRNA promoter/TSS. e, Percent of correlated OCRs within the same TAD as the promoter for the same miRNA according to TAD definitions in 4 listed cell types from Johanson et al. f, Frequency of miRNAs with different numbers of significantly correlated OCRs. g, Unaligned additional datasets incorporated in promoter and enhancer analyses. h, log10 ATAC-seq signal compared with log10 H3K27ac signal at associated distal elements across the 6 fully aligned populations in c. i, Fraction of associated DEs in either direction of effect above or below high-abundance miRNAs in the 6 fully aligned populations meeting various molecular criteria of active enhancer elements. Bars from left to right represent the number of accessible putative DEs of total possible for expressed miRNAs, the number of accessible putative DEs marked with H3K4me1 or H3K27ac, and the number of accessible putative DEs marked with H3K27ac and with nascent RNA transcripts detected.
Extended Data Fig. 4 Histone mark and nascent RNA visualization at select miRNA loci.
a,b, IGV plot of layered available molecular information at miR-142 (a) and miR-21a (b) loci in splenic B cells and RAW 264.7 macrophages. Correlated DEs from Fig. 3a and regions selected for luciferase reporter assays displayed in Fig. 3b are labeled. Lanes are normalized individually. Promoter regions are shaded in gray for all panels. c, Representative read pile-up tracks of ATAC-seq signal, all normalized to same scale, showing differential cis-element accessibility at the miR-223 locus in select cells. Peak highlighted in gray is the pri-miR-223 promoter region and peaks highlighted in light blue are correlated elements with miR-223 expression from analysis in Fig. 3a. d, H3K27ac and H3K4me1 read pile-ups in aligned histone mark populations at the miR-223 locus. Tracks are normalized by histone mark. e, IGV plots of histone mark and nascent RNA signatures at associated distal elements in CD4+ T cells at the miR-146a locus. e1 corresponds to the enhancer site targeted by flanking sgRNAs in Fig. 3d. Lanes are normalized individually.
Extended Data Fig. 5 Histone marks and nascent RNA support promoter additivity.
a, Fraction of mature miRNAs (includes duplicated) with a given number of promoter regions, colored by TargetScan conservation categories. b, miRNA log2 expression compared to its number of ‘active’ promoter regions across the genome using the 6 aligned populations with chromatin mark, nascent RNA, accessibility, and miRNA expression measurements. Active promoters are defined as accessible by ATAC-seq, presence of H3K4me3, and a nascent transcript detected initiating from the promoter region and spanning the miRNA. (n = 6 populations) (c) Aligned dataset read pile-ups and de novo nascent transcript calls at the miR-29a/b-1 locus in BMDMs and MEFs illustrating multiple promoter use. All tracks are normalized independently. d, Number of active promoters for each expressed miRNA across the 6 aligned populations with or without histone mark and nascent RNA criteria.
Extended Data Fig. 6 Step-wise regression at multi-promoter loci.
a, Individual promoter region associations to miRNA expression at multi-promoter loci. Each point represents the strength and direction of association from a promoter region accessibility to expression step-wise regression at a multi-promoter miRNA loci, plotted against the miRNA to promoter region distance relative to the most distal promoter. Gray dotted lines indicate p value of 0.05. Only associations with p<0.1 are labeled with text. b, Stepwise regression associations for each multi-promoter miRNA with a significant association. Each locus is labeled with the miRNA, coordinates, and host-gene if available. Arrows indicate the most distal position for each promoter region in the locus. Boxes indicate an annotated host-transcript isoform TSS. Height of bars over promoter regions represents the signed –log10 p value in the stepwise regression using promoter accessibility as a predictor of miRNA expression.
Extended Data Fig. 7 Promoter accessibility in multi-copy miRNAs.
a, ATAC-seq, GRO-seq, and H3K4me3 ChIP-seq data at miR-199 loci in FRC.SLN cells and MEFs. b, Heatmap of OCR accessibility at TSS/promoter regions for 14 select duplicated miRNAs with promoter annotations at both loci. Clear boxes represent OCRs not detected above background. For each locus, if the miRNA is on the positive strand the promoters are ordered from furthest to closest going left to right. The opposite is true for miRNAs on the negative strand.
Extended Data Fig. 8 miR-128 and miR-125b promoter activities.
a, Number of open merged promoter regions compared to log2 AU miRNA expression for miR-128-3p across 22 overlapping miRNA and ATAC-seq samples. (n = 22 populations) (b) ImmGen miRNA Browser view of miR-128-3p expression across B and T cells. c, GRO-seq read pile-ups in pro-B cells and mature B cells at the miR-128-2 locus. Active promoter in progenitor cells highlighted in gray. d, Heatmap of pairwise Manhattan distance values between promoter regions of miR-125b-1 and miR-125b-2. Promoter numbers correspond to Fig. 3e,f. e, GRO-seq read pile-ups normalized within each row across selected cell types at the miR-125b-2 locus. Promoter regions highlighted in gray.
Supplementary information
Supplementary Information (download PDF )
Representative sort reports for selected myeloid populations.
Supplementary Tables (download XLSX )
Supplementary Tables 1–12.
Supplementary Data 1 (download XLSX )
Histone mark ChIP–seq quantification at ATAC–seq-defined peak locations in public data from immune populations.
Supplementary Data 2 (download XLSX )
Nascent RNA transcripts called in public data from immune populations.
Supplementary Data 3 (download ZIP )
ATAC–seq OCR signals, P values and peak locations, including blacklisted peaks.
Source data
Source Data Fig. 1 (download CSV )
miRNA expression matrix.
Source Data Fig. 2 (download XLSX )
miRNA specificity scores and differential expression.
Source Data Fig. 3 (download XLSX )
ATAC–miRNA correlations, luciferase assays and miR-146a qPCR.
Source Data Fig. 4 (download XLSX )
miRNA annotations and additivity tests, and miR-21a promoter knockout data.
Source Data Fig. 5 (download CSV )
Duplicated miRNA promoter accessibility.
Source Data Extended Data Fig. 1 (download XLSX )
miRNA qPCR standard curve and miRNA sensor suppression data.
Source Data Extended Data Fig. 2 (download XLSX )
Immune population correlation based on miRNA expression, Htr2c expression and perturbation differential expression tests.
Source Data Extended Data Fig. 3 (download XLSX )
miRNA cis-element annotation and characterization with histone mark and TAD boundaries.
Source Data Extended Data Fig. 4 (download XLSX )
Luciferase assay insert coordinates.
Source Data Extended Data Fig. 5 (download XLSX )
Integrated histone mark, ATAC–seq and nascent RNA data used to study promoter use.
Source Data Extended Data Fig. 6 (download XLSX )
Multipromoter loci stepwise regression statistics.
Source Data Extended Data Fig. 7 (download CSV )
Duplicated miRNA promoter accessibilities.
Source Data Extended Data Fig. 8 (download XLSX )
miR-128-3p expression and miR-125b promoter accessibilities.
Rights and permissions
About this article
Cite this article
Rose, S.A., Wroblewska, A., Dhainaut, M. et al. A microRNA expression and regulatory element activity atlas of the mouse immune system. Nat Immunol 22, 914–927 (2021). https://doi.org/10.1038/s41590-021-00944-y
Received:
Accepted:
Published:
Version of record:
Issue date:
DOI: https://doi.org/10.1038/s41590-021-00944-y
This article is cited by
-
An absolute quantification atlas of small non-coding RNAs across diverse mammalian tissues and cell lines
Nature Communications (2026)
-
miRglmm: a generalized linear mixed model of isomiR-level counts improves estimation of miRNA-level differential expression and uncovers variable differential expression between isomiRs
Genome Biology (2025)
-
Targeting and tracking mRNA lipid nanoparticles at the particle, transcript and protein level
Nature Biomedical Engineering (2025)
-
MicroRNA gene dynamics in immune cell subpopulations during aging and atherosclerosis disease development at single-cell resolution
Genome Medicine (2025)
-
The DLEU2/miR-15a/miR-16-1 cluster shapes the immune microenvironment of chronic lymphocytic leukemia
Blood Cancer Journal (2024)


