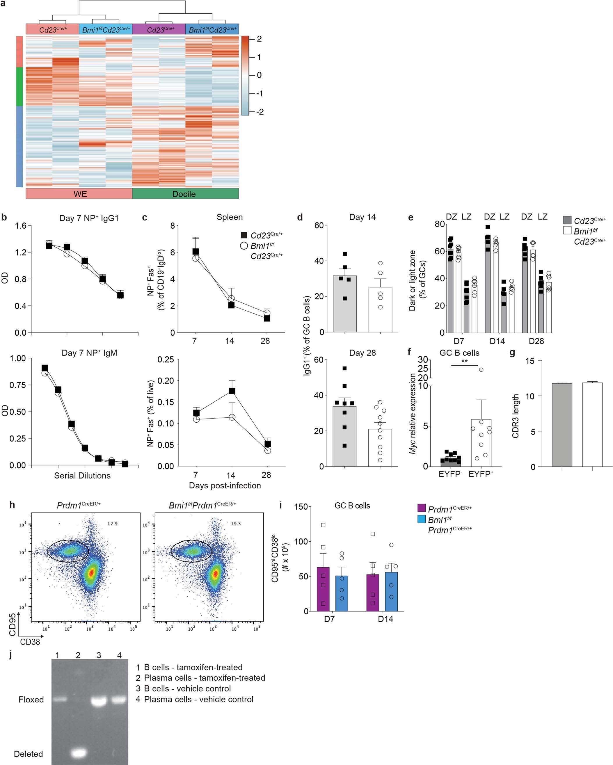
Extended Data Fig. 6: GC B cells are unaffected in Bmi1f/fPrdm1CreERT2 mice.

a, Cd23Cre/+ and Bmi1f/fCd23Cre/+ mice were infected with either LCMV-WE or LCMV-Docile, GC B cells sort-purified 14d post-infection, and gene expression assessed by RNA-seq. Shown are DEGs identified across the four groups. b, Cd23Cre/+ and Bmi1f/fCd23Cre/+ mice were immunized with NP−KLH in alum and serum NP-binding IgG1 and IgM assessed at d7 post-immunization; n = 8 Cd23Cre/+ and n = 7 Bmi1f/fCd23Cre/+ mice, combined from two independent experiments. c, Antigen-specific GC B cells were assessed over time; d7: n = 8 Cd23Cre/+ and n = 7 Bmi1f/fCd23Cre/+ mice, d14: n = 5 mice per group, d28: n = 9 Cd23Cre/+ and n = 10 Bmi1f/fCd23Cre/+ mice; combined from at least two experiments per time point. d, Frequency of IgG1+ within the GC B cell population at d14 and d28 post-immunization; d14: n = 5 mice per group, d28: n = 9 Cd23Cre/+ and n = 10 Bmi1f/fCd23Cre/+ mice. e, DZ and LZ GC B cell frequencies were assessed in immunized Cd23Cre/+ and Bmi1f/fCd23Cre/+ mice; d7: n = 8 Cd23Cre/+ and n = 7 Bmi1f/fCd23Cre/+ mice, d14: n = 5 mice per group, d28: n = 6 mice per group. Data represent mean ± SEM. f, Bmi1CreERT2Rosa26EYFP reporter mice and wild-type controls were immunized and treated as per schematic in Extended Data Fig. 2. EYFP- and EYFP+ GC B cells were isolated and assessed for Myc as per Fig. 4; n = 9 mice per group, combined from two independent experiments (**P = 0.0019, Mann-Whitney U test, two-tailed p-value). g, CDR3 length of VH186.2 sequences from GC B cells; n = 42 cells from Cd23Cre/+ and n = 44 cell from Bmi1f/fCd23Cre/+ mice, combined from n = 3 mice per group. h, Naïve Bmi1f/fPrdm1CreER/+ and controls were administered tamoxifen as per schematic in Fig. 6a. Representative flow cytometric plots of GC B cells in mesenteric lymph nodes. i, Assessment of GC B cell number by flow cytometry; n = 5 mice per group, combined from two independent experiments per time point. Data represent mean ± SEM. j, Deletion analysis within B220loCD138hi ASC in Bmi1f/fPrdm1CreER/+ mice; representative of two independent experiments.