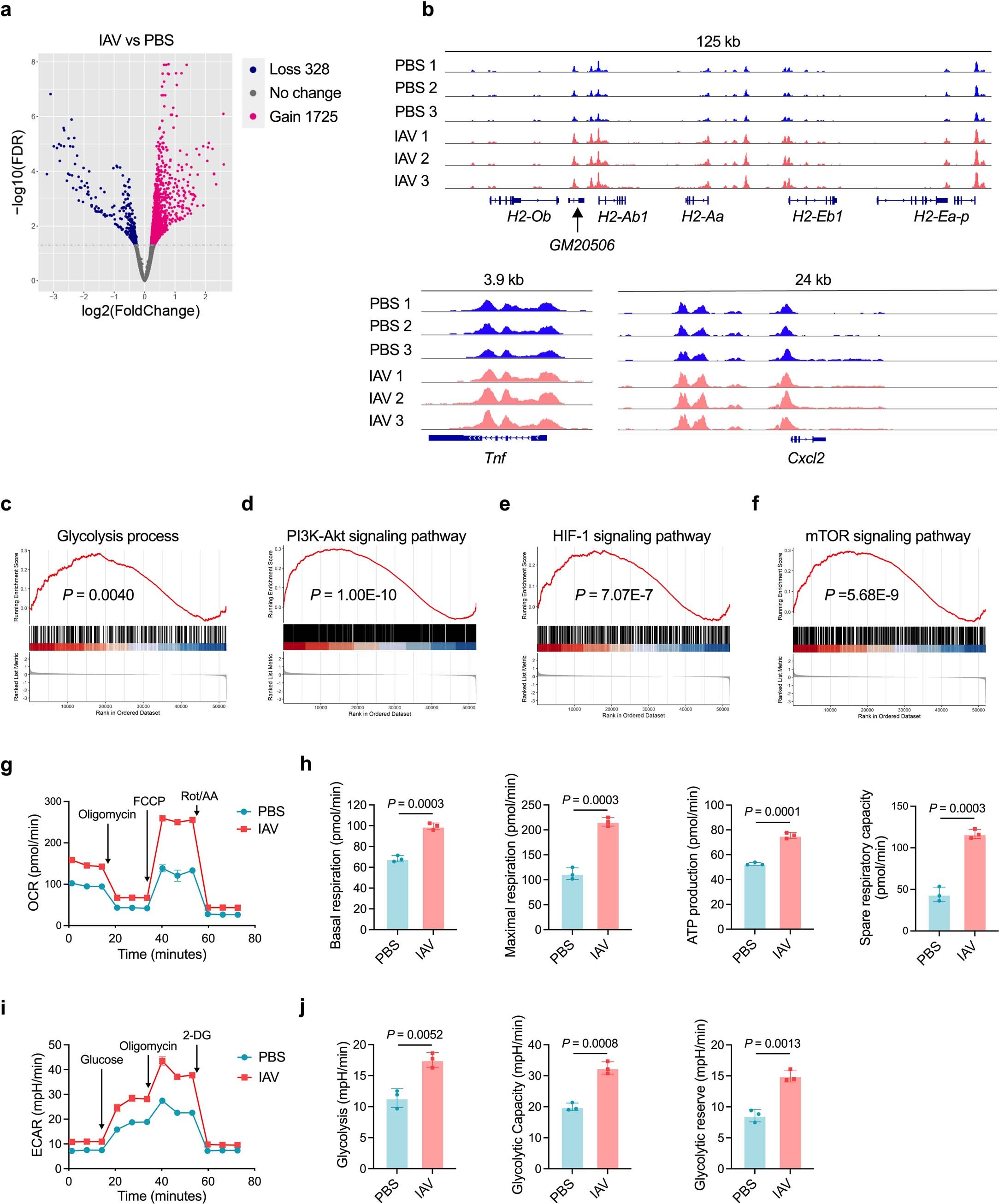
Extended Data Fig. 4: IAV induces long-term epigenetic and metabolic changes in AMs.

(a) ATAC-seq volcano plots showing genes with significant gain or loss (FDR < 0.05) of chromatin accessibility in AMs from day 30 IAV-infected mice as compared to those from uninfected (PBS) mice. (b) ATAC-seq signals for genes encoding MHC II (top), TNF (lower left), and CXCL2 (lower right) in AMs from IAV versus PBS mice. All tracks were group-autoscaled to enable comparison. (c-f) GSEA of ATAC-seq signals of genes related to glycolysis process (c), PI3K-Akt signaling pathway (d), HIF-1 signaling pathway (e), and mTOR signaling pathway (f), in AMs from IAV versus PBS mice. (g) Real-time oxygen consumption rate (OCR) in PBS versus day 30 IAV AMs. (h) Basal respiration, maximal respiration, ATP production, and spare respiratory capacity in AMs shown in (g). (i) Real-time extracellular acidification rate (ECAR) in PBS versus day 30 IAV AMs. (j) Glycolysis, glycolytic capacity and glycolytic reserve in AMs shown in (i). Data are presented as mean ± SD. Data in a-f are from one experiment with n = 3 mice per group. Data in g-j are representatives of three independent experiments with n = 3 replicate culture wells per group. Two-tailed Student t test was performed for comparisons between two groups.