Abstract
Respiratory viral infections reprogram pulmonary macrophages with altered anti-infectious functions. However, the potential function of virus-trained macrophages in antitumor immunity in the lung, a preferential target of both primary and metastatic malignancies, is not well understood. Using mouse models of influenza and lung metastatic tumors, we show here that influenza trains respiratory mucosal-resident alveolar macrophages (AMs) to exert long-lasting and tissue-specific antitumor immunity. Trained AMs infiltrate tumor lesions and have enhanced phagocytic and tumor cell cytotoxic functions, which are associated with epigenetic, transcriptional and metabolic resistance to tumor-induced immune suppression. Generation of antitumor trained immunity in AMs is dependent on interferon-γ and natural killer cells. Notably, human AMs with trained immunity traits in non-small cell lung cancer tissue are associated with a favorable immune microenvironment. These data reveal a function for trained resident macrophages in pulmonary mucosal antitumor immune surveillance. Induction of trained immunity in tissue-resident macrophages might thereby be a potential antitumor strategy.
This is a preview of subscription content, access via your institution
Access options
Access Nature and 54 other Nature Portfolio journals
Get Nature+, our best-value online-access subscription
$32.99 / 30 days
cancel any time
Subscribe to this journal
Receive 12 print issues and online access
$259.00 per year
only $21.58 per issue
Buy this article
- Purchase on SpringerLink
- Instant access to the full article PDF.
USD 39.95
Prices may be subject to local taxes which are calculated during checkout








Similar content being viewed by others
Data availability
RNA-seq data and ATAC-seq data have been deposited in the NCBI’s GEO under accession code GSE222150. Human scRNA-seq data were previously published37 and can be accessed under accession code GSE154826. Source data are provided with this paper.
Code availability
Code was generated using publicly available R (v4.1.2) packages, including DESeq2, ggplot2, dplyr, pheatmap, clusterProfiler, Seurat, SingleR, tidyverse, patchwork, DiffBind, ChiPseeker, corrplot, ggridges and enrichplot. No custom software was used or developed in this study. Analysis scripts will be provided upon request.
References
Mitroulis, I. et al. Modulation of myelopoiesis progenitors is an integral component of trained immunity. Cell 172, 147–161 (2018).
Cheng, S. -C. et al. mTOR- and HIF-1α-mediated aerobic glycolysis as metabolic basis for trained immunity. Science 345, 1250684 (2014).
Kaufmann, E. et al. BCG educates hematopoietic stem cells to generate protective innate immunity against tuberculosis. Cell 172, 176–190 (2018).
Chen, F. et al. Neutrophils prime a long-lived effector macrophage phenotype that mediates accelerated helminth expulsion. Nat. Immunol. 15, 938–946 (2014).
Dai, H. et al. PIRs mediate innate myeloid cell memory to nonself MHC molecules. Science 368, 1122–1127 (2020).
Hole, C. R. et al. Induction of memory-like dendritic cell responses in vivo. Nat. Commun. 10, 2955 (2019).
Jeyanathan, M. et al. Parenteral BCG vaccine induces lung-resident memory macrophages and trained immunity via the gut–lung axis. Nat. Immunol. 23, 1687–1702 (2022).
Netea, M. G. et al. Trained immunity: a program of innate immune memory in health and disease. Science 352, aaf1098 (2016).
Divangahi, M. et al. Trained immunity, tolerance, priming and differentiation: distinct immunological processes. Nat. Immunol. 22, 2–6 (2021).
Netea, M. G. & Joosten, L. A. B. Trained immunity and local innate immune memory in the lung. Cell 175, 1463–1465 (2018).
Yao, Y. et al. Induction of autonomous memory alveolar macrophages requires T cell help and is critical to trained immunity. Cell 175, 1634–1650 (2018).
Lérias, J. R. et al. Trained immunity for personalized cancer immunotherapy: current knowledge and future opportunities. Front. Microbiol. 10, 2924 (2019).
Giamarellos-Bourboulis, E. J. et al. Activate: randomized clinical trial of BCG vaccination against infection in the elderly. Cell 183, 315–323 (2020).
Priem, B. et al. Trained immunity-promoting nanobiologic therapy suppresses tumor growth and potentiates checkpoint inhibition. Cell 183, 786–801 (2020).
Kalafati, L. et al. Innate immune training of granulopoiesis promotes anti-tumor activity. Cell 183, 771–785 (2020).
Zhu, Y. et al. Tissue-resident macrophages in pancreatic ductal adenocarcinoma originate from embryonic hematopoiesis and promote tumor progression. Immunity 47, 323–338 (2017).
Casanova-Acebes, M. et al. Tissue-resident macrophages provide a pro-tumorigenic niche to early NSCLC cells. Nature 595, 578–584 (2021).
Sharma, S. K. et al. Pulmonary alveolar macrophages contribute to the premetastatic niche by suppressing antitumor T cell responses in the lungs. J. Immunol. 194, 5529–5538 (2015).
Sheng, J. et al. Topological analysis of hepatocellular carcinoma tumour microenvironment based on imaging mass cytometry reveals cellular neighbourhood regulated reversely by macrophages with different ontogeny. Gut 71, 1176–1191 (2021).
Altorki, N. K. et al. The lung microenvironment: an important regulator of tumour growth and metastasis. Nat. Rev. Cancer 19, 9–31 (2019).
Feng, M. et al. Phagocytosis checkpoints as new targets for cancer immunotherapy. Nat. Rev. Cancer 19, 568–586 (2019).
Jaynes, J. M. et al. Mannose receptor (CD206) activation in tumor-associated macrophages enhances adaptive and innate antitumor immune responses. Sci. Transl. Med. 12, eaax6337 (2020).
Ingram, J. R. et al. Localized CD47 blockade enhances immunotherapy for murine melanoma. Proc. Natl Acad. Sci. USA 114, 10184–10189 (2017).
Liu, M. et al. Metabolic rewiring of macrophages by CpG potentiates clearance of cancer cells and overcomes tumor-expressed CD47-mediated ‘don’t-eat-me’ signal. Nat. Immunol. 20, 265–275 (2019).
Zhou, Y. et al. Blockade of the phagocytic receptor MerTK on tumor-associated macrophages enhances P2X7R-dependent STING activation by tumor-derived cGAMP. Immunity 52, 357–373 (2020).
Hirsch, F. R. et al. Lung cancer: current therapies and new targeted treatments. Lancet 389, 299–311 (2017).
Headley, M. B. et al. Visualization of immediate immune responses to pioneer metastatic cells in the lung. Nature 531, 513–517 (2016).
Nguyen, D. X., Bos, P. D. & Massagué, J. Metastasis: from dissemination to organ-specific colonization. Nat. Rev. Cancer 9, 274–284 (2009).
Kopf, M., Schneider, C. & Nobs, S. P. The development and function of lung-resident macrophages and dendritic cells. Nat. Immunol. 16, 36–44 (2015).
Jeyanathan, M. et al. Immunological considerations for COVID-19 vaccine strategies. Nat. Rev. Immunol. 20, 615–632 (2020).
Alon, R. et al. Leukocyte trafficking to the lungs and beyond: lessons from influenza for COVID-19. Nat. Rev. Immunol. 21, 49–64 (2021).
Aegerter, H. et al. Influenza-induced monocyte-derived alveolar macrophages confer prolonged antibacterial protection. Nat. Immunol. 21, 145–157 (2020).
Damjanovic, D. et al. Negative regulation of lung inflammation and immunopathology by TNF-α during acute influenza infection. Am. J. Pathol. 179, 2963–2976 (2011).
Shibuya, T. et al. Immunoregulatory monocyte subset promotes metastasis associated with therapeutic intervention for primary tumor. Front. Immunol. 12, 663115 (2021).
Huh, S. J., Liang, S., Sharma, A., Dong, C. & Robertson, G. P. Transiently entrapped circulating tumor cells interact with neutrophils to facilitate lung metastasis development. Cancer Res. 70, 6071–6082 (2010).
Machiels, B. et al. A gammaherpesvirus provides protection against allergic asthma by inducing the replacement of resident alveolar macrophages with regulatory monocytes. Nat. Immunol. 18, 1310–1320 (2017).
Leader, A. M. et al. Single-cell analysis of human non-small cell lung cancer lesions refines tumor classification and patient stratification. Cancer Cell 39, 1594–1609 (2021).
Geller, A. E. et al. The induction of peripheral trained immunity in the pancreas incites anti-tumor activity to control pancreatic cancer progression. Nat. Commun. 13, 759 (2022).
Hashimoto, D. et al. Tissue-resident macrophages self-maintain locally throughout adult life with minimal contribution from circulating monocytes. Immunity 38, 792–804 (2013).
Hubbard, L. L. N., Ballinger, M. N., Wilke, C. A. & Moore, B. B. Comparison of conditioning regimens for alveolar macrophage reconstitution and innate immune function post bone marrow transplant. Exp. Lung Res. 34, 263–275 (2008).
Califano, D., Furuya, Y. & Metzger, D. W. Effects of influenza on alveolar macrophage viability are dependent on mouse genetic strain. J. Immunol. 201, 134–144 (2018).
DeNardo, D. G. & Ruffell, B. Macrophages as regulators of tumour immunity and immunotherapy. Nat. Rev. Immunol. 19, 369–382 (2019).
Zheng, X. et al. Spatial density and distribution of tumor-associated macrophages predict survival in non-small cell lung carcinoma. Cancer Res. 80, 4414–4425 (2020).
Movahedi, K. et al. Different tumor microenvironments contain functionally distinct subsets of macrophages derived from Ly6Chigh monocytes. Cancer Res. 70, 5728–5739 (2010).
Doak, G. R., Schwertfeger, K. L. & Wood, D. K. Distant relations: macrophage functions in the metastatic niche. Trends Cancer 4, 445–459 (2018).
Netea, M. G., Joosten, L. A. B. & van der Meer, J. W. M. Hypothesis: stimulation of trained immunity as adjunctive immunotherapy in cancer. J. Leukoc. Biol. 102, 1323–1332 (2017).
Jeyanathan, M. et al. Aerosol delivery, but not intramuscular injection, of adenovirus-vectored tuberculosis vaccine induces respiratory-mucosal immunity in humans. JCI Insight 7, e155655 (2022).
Acknowledgements
This work was supported by National Natural Science Foundation of China (31970861 and 32170893 to Y. Yao and 32100714 to Y.W.) and Natural Science Foundation of Zhejiang Province (LR20H100001 to Y. Yao). We thank Z. Xing (McMaster University) and Q. Wang (Zhejiang University) for proofreading the manuscript and helpful discussion. We thank X. Cao and Z. Guo (National Key Laboratory of Medical Immunology), J. Wang, Q. Wang, F. Xu, X. Wang, Z. Cai, S. Zhu and W. Lin (Zhejiang University), H. Tang (Shandong First Medical University), X. Wang (Soochow University) and J. Wang (Shanghai Jiao Tong University) for providing experimental materials or technical assistance. We thank C. Zhang, F. Wang and Y. Pan (all from Zhejiang University) for technical assistance. We thank Y. Li and Y. Xing from the Core Facilities of Zhejiang University School of Medicine for technical assistance.
Author information
Authors and Affiliations
Contributions
T.W. and Y. Yao conceived and designed the study. T.W., J.Z., Y.W., Y.L., L.W., Y. Yu and Y. Yao performed experiments. T.W. and Y. Yao analyzed the data and wrote the paper.
Corresponding author
Ethics declarations
Competing interests
The authors declare no competing interests.
Peer review
Peer review information
Nature Immunology thanks Maziar Divangahi and the other, anonymous, reviewer(s) for their contribution to the peer review of this work. Primary Handling Editor: N. Bernard, in collaboration with the Nature Immunology team. Peer reviewer reports are available.
Additional information
Publisher’s note Springer Nature remains neutral with regard to jurisdictional claims in published maps and institutional affiliations.
Extended data
Extended Data Fig. 1 IAV infection induces acute respiratory inflammation.
(a) Representative flow cytometry dot plots showing gating strategy of leukocyte subsets including neutrophils, T and B lymphocytes, NK cells, monocytes (Mo), dendritic cells (DCs), eosinophils (Eos), alveolar macrophages (AMs), interstitial macrophages (IMs), and monocyte-derived macrophages (MDMs), in lung tissues of IAV-infected mice. (b) Representative UMAP plots on kinetic changes in leukocyte subsets in bronchoalveolar lavage fluid (BAL) from before to 30 days (d0 to d30) post IAV infection. (c) Kinetic changes in absolute numbers of selected leukocyte subsets in BAL post IAV infection. (d) Kinetic changes in IFNβ and IFNγ in BAL supernatant post IAV infection. (e) Kinetic body weight change in IAV-infected mice. Data are presented as mean ± SD. Data are representative of three independent experiments with n = 3 mice per group in a–c, n = 3 or 4 mice per group in d, and n = 2 mice per group in e.
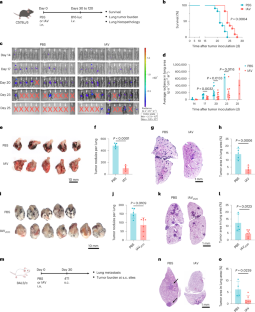
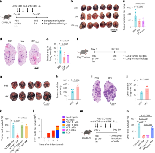
Extended Data Fig. 2 Respiratory viral infections induce pulmonary anti-tumor immunity.
(a) Quantification of B16 tumor burdens in PBS or IAV-infected mice. (b) Representative Masson’s trichrome staining images of B16 tumor-bearing lungs from PBS or IAV-infected mice. Quantification of B16 cells based on RT-PCR (c) or flow cytometry (d) analysis in the lungs of PBS or IAV mice early post i.v. inoculation of B16-luc expressing GFP. (e) Macroscopy of lungs and (f) number of B16 tumor nodules on the lung surface in PBS and day 60 IAV-infected (IAVd60) mice. (g) Representative lung histopathology images and (h) percentage of lung area occupied by tumor lesions in mice shown in (e). (i) Macroscopy of lungs and (j) number of B16 tumor nodules on the lung surface in PBS and day 30 IAV- or AdV-infected mice. (k) Representative lung histopathology and (l) percentage of lung area occupied by tumor lesions in mice shown in (i). (m) Schema of subcutaneous (s.c.) B16 tumor model. (n) Kinetic changes in subcutaneous B16 tumor size at the injection site. (o) Macroscopy and (p) weight of subcutaneous B16 tumors at endpoint. (q) Kinetics of subcutaneous tumor volume after inoculation of 4T1 cells in PBS or IAV-infected mice (*p = 0.0336). (r) Schema of bone marrow transplantation (BMT). (s) Percentage of donor-derived peripheral blood myeloid cells at 35 days post BMT. (t) average radiance of luciferin signals in the lung area and (u) number of B16 tumor nodules on the lung surface in mice shown in (r). Bar graphs are presented as mean ± SD. Data are representatives of two independent experiments (n = 3 mice per group in a,c,d; n = 5 mice per group in b,f,h; n = 6 mice in PBS and IAV groups and n = 4 mice in AdV group in j,l; n = 4 mice per group in n,p,q; n = 6 mice per group in s,t,u). Two-tailed Student t test was performed for comparisons between two groups. One-way ANOVA followed by a Tukey test was performed to compare more than two groups.
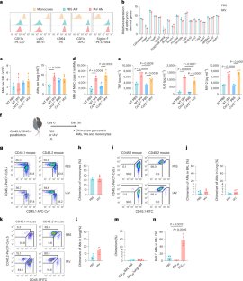
Extended Data Fig. 3 Depletion of T cells and AMs in lung tissues.
(a,b) Absolute numbers of CD4+ T cells (a) and CD8+ T cells (b) in BAL and lung tissues in uninfected (PBS) or IAV-infected mice, or IAV-infected mice with i.p. injection of anti-CD4 and anti-CD8 depleting antibodies (IAVTdepl). (c) Relative numbers of AMs in BAL and lung tissues in PBS or IAV mice at 48 hours following i.t. administration of either control liposomes (ctrl) or clodronate liposomes. Bar graphs are presented as mean ± SD. Data are representatives of two independent experiments with number of mice per group as indicated (n = 3 mice per group in a,b; n = 4 mice in PBS ctrl group, n = 3 mice in IAV ctrl group, and n = 2 mice per group in PBS clodronate and IAV clodronate groups in c).
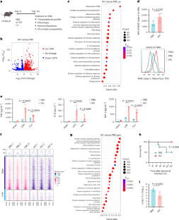
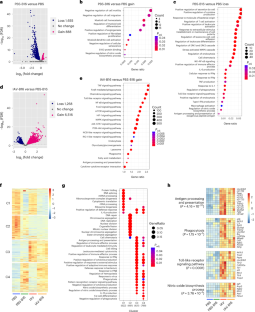
Extended Data Fig. 4 IAV induces long-term epigenetic and metabolic changes in AMs.
(a) ATAC-seq volcano plots showing genes with significant gain or loss (FDR < 0.05) of chromatin accessibility in AMs from day 30 IAV-infected mice as compared to those from uninfected (PBS) mice. (b) ATAC-seq signals for genes encoding MHC II (top), TNF (lower left), and CXCL2 (lower right) in AMs from IAV versus PBS mice. All tracks were group-autoscaled to enable comparison. (c-f) GSEA of ATAC-seq signals of genes related to glycolysis process (c), PI3K-Akt signaling pathway (d), HIF-1 signaling pathway (e), and mTOR signaling pathway (f), in AMs from IAV versus PBS mice. (g) Real-time oxygen consumption rate (OCR) in PBS versus day 30 IAV AMs. (h) Basal respiration, maximal respiration, ATP production, and spare respiratory capacity in AMs shown in (g). (i) Real-time extracellular acidification rate (ECAR) in PBS versus day 30 IAV AMs. (j) Glycolysis, glycolytic capacity and glycolytic reserve in AMs shown in (i). Data are presented as mean ± SD. Data in a-f are from one experiment with n = 3 mice per group. Data in g-j are representatives of three independent experiments with n = 3 replicate culture wells per group. Two-tailed Student t test was performed for comparisons between two groups.
Extended Data Fig. 5 Acute phase of IAV infection is related to bacterial super-infection.
(a) Schema of respiratory IAV infection followed by challenge with Streptococcal pneumoniae (S.p.) i.t. at 2 × 107 cfu per mouse on day 7 post viral infection. (b-d) Body weight change (b), illness score (c), and survival (d) of mice after bacterial challenge. Data are presented as mean ± SEM, and are representatives of two independent experiments with n = 6 mice per group. Two-tailed Student t test was performed for comparisons between two groups. Log-rank (Mantel-Cox) test was used for comparison of survival curves.
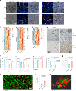
Extended Data Fig. 6 Anti-tumor trained AMs depend on enhanced mitochondrial oxidation.
(a) Representative microscopic images on B16-GFP melanoma cells co-cultured with AMs isolated from PBS or day 30 IAV-infected mice and labeled with fluorescence dye. Cells were co-cultured for 72 hours at an AM:B16 (E:T) ratio of 20:1. (b) Flow cytometry analysis on Annexin V and PI in PBS or IAV AMs cultured alone or co-cultured with B16 melanoma cells for 48 hours. (c) Real-time oxygen consumption rate (OCR) in PBS versus IAV AMs cultured alone or co-cultured with B16 melanoma cells for 48 hours. (d) Basal respiration, maximal respiration, ATP production, and spare respiratory capacity in AMs shown in (c). (e) Real-time oxygen consumption rate (OCR) in PBS versus IAV AMs cultured ex vivo with Etomoxir (Eto) and/or UK5099. (f) Basal respiration, maximal respiration, ATP production, and spare respiratory capacity in AMs shown in (e). (g) Survival of B16-luc melanoma cells co-cultured with PBS or IAV AMs for 72 hours in the presence of Etomoxir and/or UK5099. (h) Relative number of live B16-luc cells after culture alone for 72 hours in the presence of Etomoxir and/or UK5099. Data are presented as mean ± SD and are representatives of three independent experiments with 3 replicate culture wells per group in a, or two independent experiments with the number of replicate culture wells per group as indicated in b-h (n = 7 wells in IAV AM + B16 group and n = 4 in other groups in b; n = 3 wells per group in c,d; n = 3 wells in PBS AM and IAV AM groups and n = 4 wells in other groups in e,f,g; n = 4 wells per group in h). One-way ANOVA followed by a Tukey test was performed to compare more than two groups.
Extended Data Fig. 7 Trained AMs are resistant to tumor immunosuppression in the lung.
(a) Luciferin-based in vivo tumor imaging and (b) average radiance of luciferin signals in the lung area in PBS and day 30 IAV-infected mice used for AM purification. (c-f) GSEA of ATAC-seq signals of genes related to phagocytosis (c), cell killing (d), glycolysis process (e), and reactive NO species metabolic process (f), in AMs from tumor bearing IAV-infected (IAV-B16) versus uninfected (PBS-B16) mice on day 9 post tumor inoculation. (g) Correlation analysis of transcriptional profiles of AMs from PBS, PBS-B16, IAV and IAV-B16 mice. Hierarchical clustering of RNA-seq data using Pearson dissimilarity (one-correlation) of the sample rlog values was generated by DESeq2.Bar graphs in b are presented as mean ± SD. Data in a,b are representatives of three independent experiments with n = 5 mice per group as indicated. Data in c-f are from one experiment with n = 3 mice per group. Data in g are representatives of two independent experiments with number of mice per group as indicated. Two-tailed Student t test was performed for comparisons between two groups.
Extended Data Fig. 8 Generation of anti-tumor trained immunity in AMs depends on IFNγ.
(a) Quantification of IAV based on RT-PCR of NS1 gene transcripts in the lungs of wild type (WT) mice with or without depletion of CD4+ and CD8+ T cells in vivo, or IFNγ knockout mice (IFNγ−/−). ND = not detected. (b) Survival of B16-luc melanoma cells co-cultured for 72 hours with AMs from day 30 IAV-infected WT or IFNγ−/− mice with either standard IAV infection dose (120 pfu per mouse) or high infection dose (360 pfu per mouse). (c) Representative microscopic images on B16 melanoma cells co-cultured with AMs isolated from PBS or day 30 IAV-infected WT or IFNγ receptor knockout (IFNγR−/−) mice. Arrows indicate cellular clusters composed of B16 tumor cells and AMs. Bar graphs in a,b are presented as mean ± SD. Data are representatives of two independent experiments with number of mice or replicate culture wells per group as indicated (n = 3 mice per group in a; n = 4 wells in IFNγ−/− IAVhi dose AM group and n = 3 wells in other groups in b; n = 3 or 4 wells per group in c). One-way ANOVA followed by a Tukey test was performed to compare more than two groups.
Extended Data Fig. 9 Identification of AM subpopulations in human NSCLC tissues.
(a) scRNA-seq violin plots showing a total of forty-two cell populations in human NSCLC tumor tissues. Macrophages (clusters 1, 2, 4, 5, 10, 11, 12, 20, 23, 29, 36, 41) are characterized by co-expression of CD14, CD68, and MRC1, with or without VSIG4 and CD163 expression, after exclusion of monocyte populations. AMs (clusters 1, 2, 4, 5, 10, 11, 12, 20) are defined as macrophages that express resident AM markers including PPARG and SERPINA1.
Supplementary information
Source data
Source Data Fig. 1 (download XLSX )
Statistical source data Fig. 1.
Source Data Fig. 2 (download XLSX )
Statistical source data Fig. 2.
Source Data Fig. 3 (download XLSX )
Statistical source data Fig. 3.
Source Data Fig. 4 (download XLSX )
Statistical source data Fig. 4.
Source Data Fig. 5 (download XLSX )
Statistical source data Fig. 5.
Source Data Fig. 7 (download XLSX )
Statistical source data Fig. 7.
Source Data Fig. 8 (download XLSX )
Statistical source data Fig. 8.
Source Data Extended Data Fig. 1 (download XLSX )
Statistical source data Extended Data Fig. 1.
Source Data Extended Data Fig. 2 (download XLSX )
Statistical source data Extended Data Fig. 2.
Source Data Extended Data Fig. 3 (download XLSX )
Statistical source data Extended Data Fig. 3.
Source Data Extended Data Fig. 4 (download XLSX )
Statistical source data Extended Data Fig. 4.
Source Data Extended Data Fig. 5 (download XLSX )
Statistical source data Extended Data Fig. 5.
Source Data Extended Data Fig. 6 (download XLSX )
Statistical source data Extended Data Fig. 6.
Source Data Extended Data Fig. 7 (download XLSX )
Statistical source data Extended Data Fig. 7.
Source Data Extended Data Fig. 8 (download XLSX )
Statistical source data Extended Data Fig. 8.
Rights and permissions
Springer Nature or its licensor (e.g. a society or other partner) holds exclusive rights to this article under a publishing agreement with the author(s) or other rightsholder(s); author self-archiving of the accepted manuscript version of this article is solely governed by the terms of such publishing agreement and applicable law.
About this article
Cite this article
Wang, T., Zhang, J., Wang, Y. et al. Influenza-trained mucosal-resident alveolar macrophages confer long-term antitumor immunity in the lungs. Nat Immunol 24, 423–438 (2023). https://doi.org/10.1038/s41590-023-01428-x
Received:
Accepted:
Published:
Version of record:
Issue date:
DOI: https://doi.org/10.1038/s41590-023-01428-x
This article is cited by
-
Recent perspectives on macrophage memory: types, mechanisms, and characteristics in pulmonary diseases
Cell Communication and Signaling (2026)
-
Targeting metabolic-epigenetic-immune axis in cancer: molecular mechanisms and therapeutic implications
Signal Transduction and Targeted Therapy (2026)
-
Microbiota-induced EI24 improves homeostasis but impedes function of alveolar macrophages via metabolic regulation
Nature Communications (2026)
-
Heterogeneous tissue-specific macrophages orchestrate metastatic organotropism of breast cancer: implications for promising therapeutics
Journal of Translational Medicine (2025)
-
Trained immunity attenuated acute lung injury by activating alveolar macrophages via AKT2-PDK1 axis-mediated metabolic reprogramming
Journal of Translational Medicine (2025)


