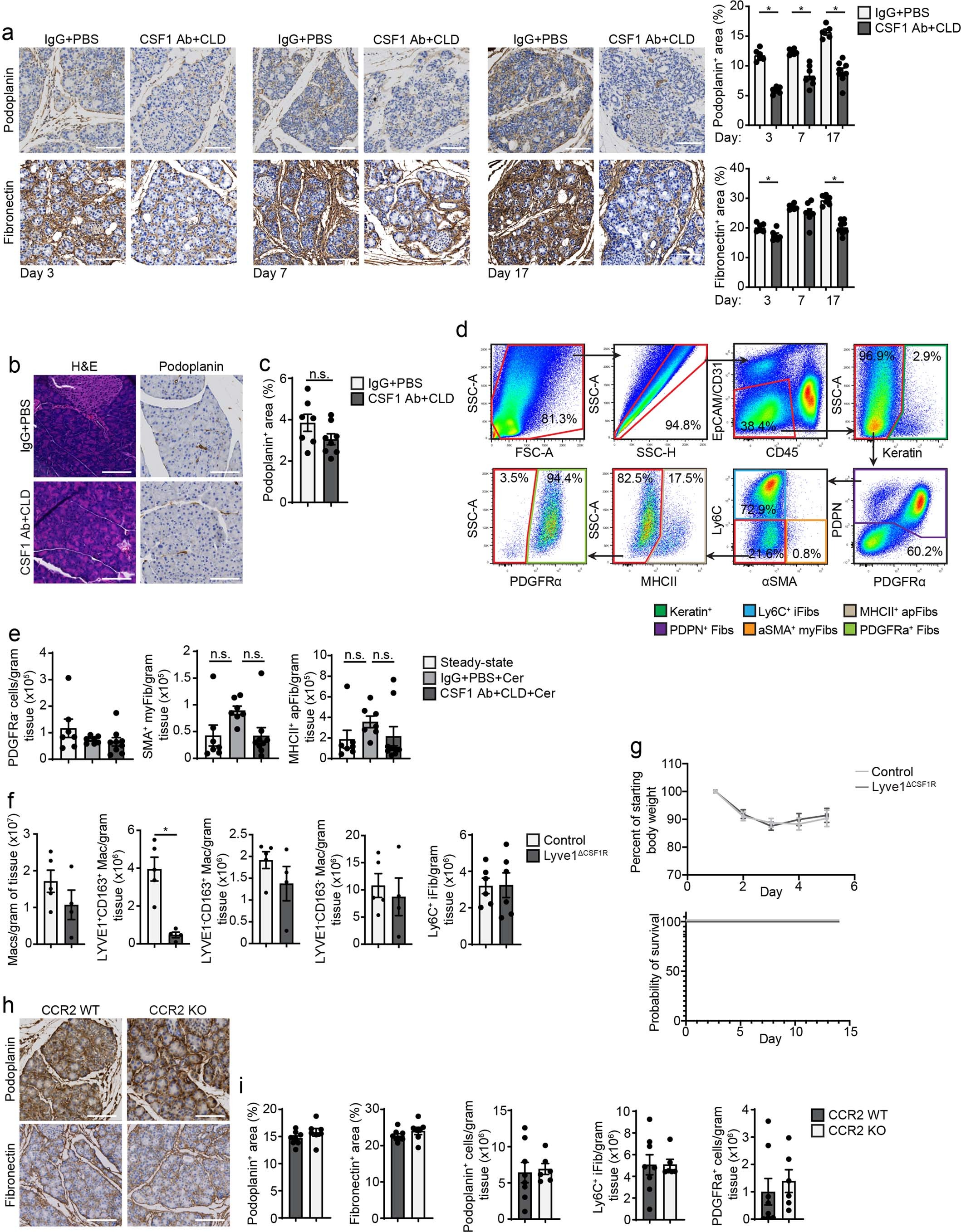
Extended Data Fig. 8: Depletion of TRMs attenuates fibrotic responses.

a. IHC staining and quantification for podoplanin and fibronectin on pancreas tissue from mice treated with CSF1Ab+CLD or IgG+PBS, then a 10-day recovery period, then cerulein (cer) treatment by 6 hourly i.p. injections every other day for 3, 7, or 17 days, scale bars, 100 µM, IgG+PBS, CSF1Ab+CLD day 3, and IgG+PBS day 7, n = 6mice; CSF1Ab+CLD day 7, n = 7mice; IgG+PBS day 17, n = 5mice; CSF1Ab+CLD day 17, n = 8mice; podoplanin left to right, *P = 0.0022, *P = 0.0012, and *P = 0.0016; fibronectin left to right, *P = 0.0130 and *P = 0.0007. b. H&E and podoplanin stained pancreas tissue from mice treated as in a, with no cerulein treatment, scale bars, 100 µM. c. Podoplanin IHC quantification on pancreas tissue of mice treated as in b; IgG+PBS, n = 7mice; CSF1Ab+CLD, n = 8mice. d. Flow cytometry gating for pancreas fibroblast subsets. e. Density of pancreas PDGFRα-, α-SMA+, and MHCII+ fibroblasts from mice treated with IgG+PBS followed by vehicle (steady-state), IgG+PBS followed by cerulein (IgG+PBS+Cer), and CSF1Ab+CLD followed by cerulein (CSF1 AB+CLD+Cer) as in a; steady-state and IgG+PBS+Cer, n = 7mice, and CSF1Ab+CLD+Cer, n = 9mice. f. Density of pancreas F4/80+MHCIIhi/lo, LYVE1+CD163+, LYVE1−CD163+, LYVE1−CD163− macrophages, and Ly6C+ iFibs in Lyve1-Cre- littermate controls (control), or Lyve1ΔCSF1R mice treated with cerulein by i.p. injections every other day for one week; control, n = 5mice; Lyve1ΔCSF1R, n = 4mice; LYVE1+CD163+, *P = 0.0159, and Ly6C+ iFib, n = 6mice/group. g. Mouse body weight measurement and Kaplan-Meier survival curve following implantation of osmotic pump for delivery of 10 µg/day cerulein in control or Lyve1ΔCSF1R mice; n = 9 mice in control and n = 8 mice in Lyve1ΔCSF1R group. h. Podoplanin and fibronectin IHC staining on pancreas tissue of CCR2-WT and CCR2-KO mice treated with cerulein as in f; scale bars, 100 µM. i. Quantification of podoplanin and fibronectin IHC stains and density of podoplanin+ fibroblasts, Ly6C+ iFibs, and PDGFRα+ fibroblasts in pancreas tissue of CCR2-WT and CCR2-KO mice treated with cerulein as in f; CCR2-WT, n = 8mice; CCR2-KO, n = 7mice for podoplanin and fibronectin IHC analyses, and CCR2-WT, n = 8mice; CCR2-KO, n = 6mice for fibroblast flow cytometry analyses. Data are presented as mean ± SEM unless otherwise indicated. n.s., not significant; *p < 0.05. For comparisons between two groups, Student’s two-tailed t-test was used.