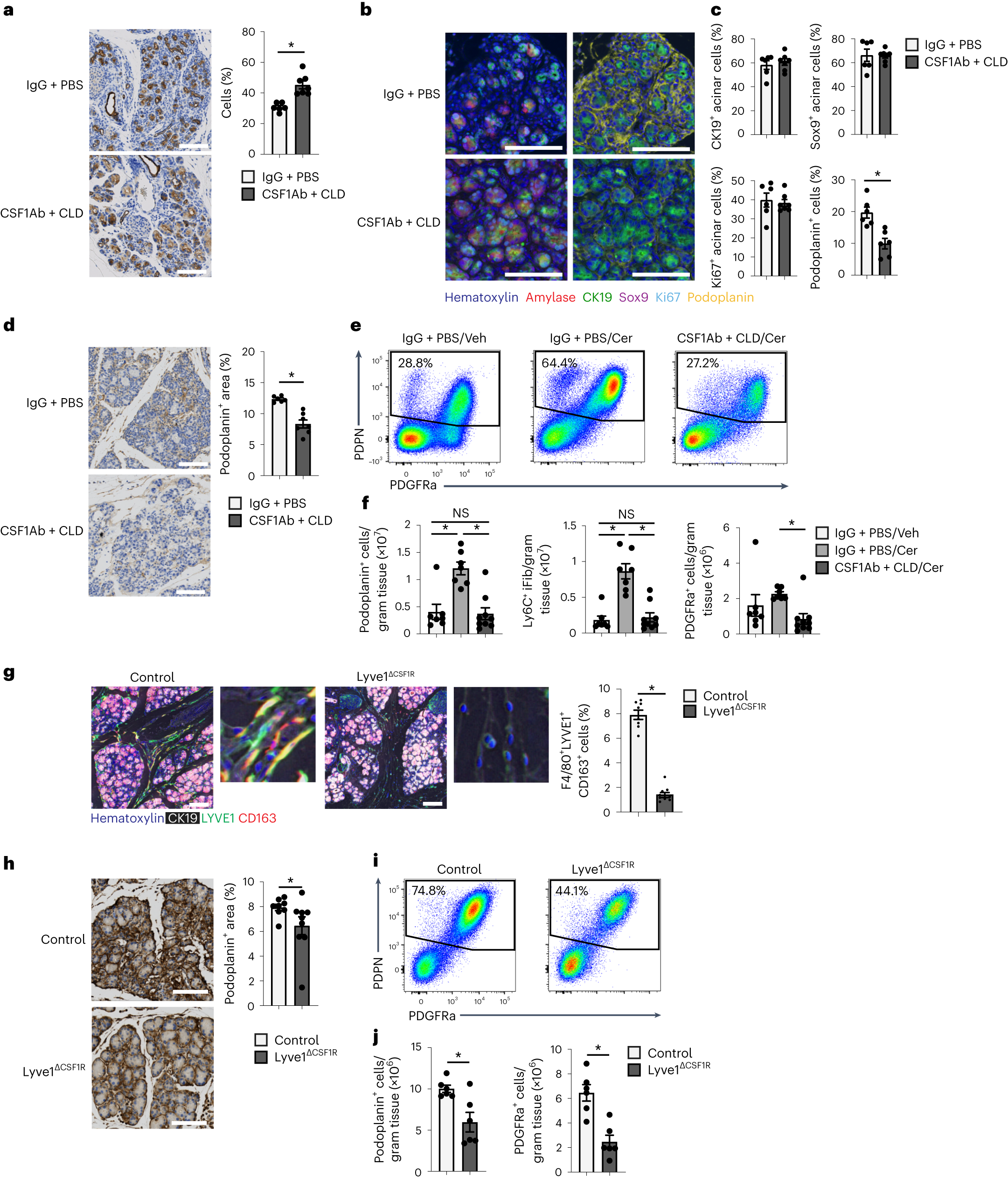
Fig. 6: Depletion of tissue-resident macrophages attenuates fibrotic responses.

a, Representative images and quantification of CK19 IHC stain on pancreas tissue of mice treated with IgG + PBS or CSF1Ab + CLD, followed by a 10-d recovery period, then six hourly i.p. injections with Cer every other day for 1 week; IgG + PBS, n = 6 mice; CSF1Ab + CLD, n = 7 mice and *P = 0.0012. b, Representative mIHC images of pancreas tissue from mice treated as in a, stained for hematoxylin, amylase, CK19, Sox9, Ki67 and podoplanin, Scale bars, 100 µm. c, Quantification of amylase+ acinar cells expressing CK19, Sox9 or Ki67, displayed as the percentage of acinar cells, and podoplanin+ cells, displayed as the percentage of total cells; IgG + PBS, n = 6 mice; CSF1Ab + CLD, n = 7 mice; and *P = 0.0022 for podoplanin analysis. d, Representative images of pancreas tissue stained for podoplanin and quantification of podoplanin+ area in pancreas from mice treated as in a; IgG + PBS, n = 6 mice; CSF1Ab + CLD, n = 7 mice and *P = 0.0012. e, Flow cytometry plots of IgG + PBS + pancreas fibroblasts from IgG + PBS-treated mice injected i.p. with Veh (IgG + PBS/Veh), or IgG + PBS-treated or CSF1Ab + CLD-treated mice injected i.p. with Cer (IgG + PBS/Cer or CSF1Ab + CLD/Cer), as in a. f, Density of pancreas IgG + PBS+ fibroblasts, Ly6C+ iFibs and PDGFRa+ fibroblasts from IgG + PBS/Veh, IgG + PBS/Cer or CSF1Ab + CLD/Cer mice as in e; IgG + PBS/Veh, n = 7 mice; IgG + PBS/Cer, n = 7 mice; CSF1Ab + CLD/Cer, n = 9 mice; top to bottom and left to right, *P = 0.0005 and *P = 0.0003 in podoplanin analysis, *P < 0.0001 and *P < 0.0001 in Ly6C+ iFib analysis, and *P = 0.0409 in PDGFRa analysis. g, Representative mIHC images of pancreas tissue from Lyve1-Cre− mice (control) or Lyve1-CreCSF1Rflox/flox mice (Lyve1ΔCSF1R) treated with six hourly i.p. injections of Cer every other day for 1 week, stained for hematoxylin, CK19, F4/80, LYVE1 and CD163 and quantification of F4/80+LYVE1+CD163+ pancreas macrophages from control or Lyve1ΔCSF1R mice treated with Cer, displayed as the percentage of cells; Control, n = 8 mice; Lyve1ΔCSF1R, n = 9; *P < 0.0001. Scale bar, 100 µm. h, Representative images of podoplanin-stained pancreas tissue and quantification of podoplanin+ area from control or Lyve1ΔCSF1R mice as in g; control, n = 8 mice; Lyve1ΔCSF1R, n = 9, *P < 0.0360. i, Flow cytometry plots of podoplanin+ pancreas fibroblasts from control and Lyve1ΔCSF1R mice as in g. j, Density of pancreas podoplanin+ fibroblasts and PDGFRa+ fibroblasts from control and Lyve1ΔCSF1R mice as in g; n = 6 mice per group, *P = 0.0411 in podoplanin analysis and *P = 0.0043 in PDGFRa analysis. Data are presented as the mean ± s.e.m. unless otherwise indicated. NS, not significant; *P < 0.05. For comparisons between two groups, Student’s two-tailed t-test was used.