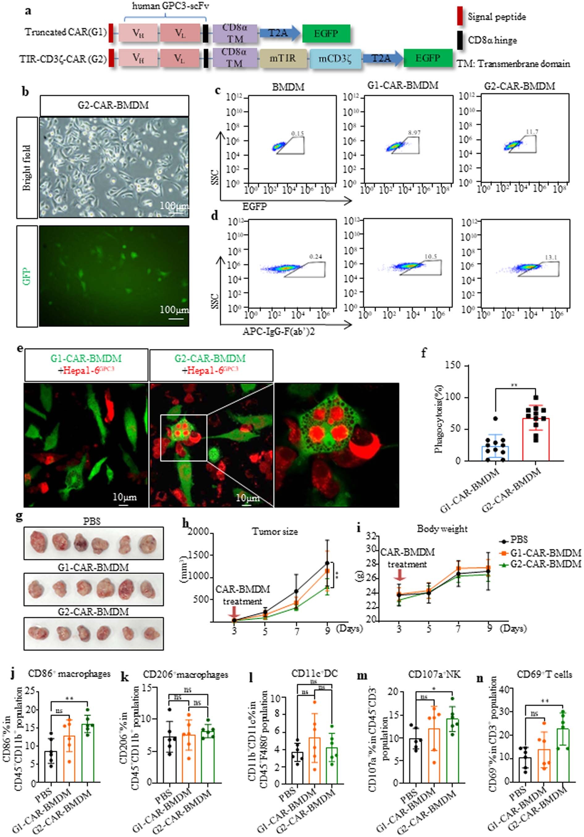
Extended Data Fig. 5: The second-generation CAR improved the TME.
From: A second-generation M1-polarized CAR macrophage with antitumor efficacy

a, The schematic diagram of constructs of GPC3-targeting CARs specific to mouse cells. Compared to the human-specific second-generation CAR, we replaced the intracellular signal transduction domain with mouse-specific TIR and CD3ζ domains in tandem, and then named the new CAR G2-CAR. The truncated CAR (G1-CAR) without an intracellular signal domain was designed as a negative control. b, The imaging by fluorescence microscope showed the successful transduction of G2-CAR into mouse BMDMs. c and d, The flow cytometry analysis was performed to detect the expression level of the EGFP protein (c) and the expression level of the CAR (d). The results were from one experiment and were processed using FlowJo e, Confocal imaging showed the phagocytosis of EGFP-labeled CAR-BMDMs against tdTomato+ Hepa1-6 cells expressing human GPC3 (Hepa1-6GPC3) in vitro. The experiment was performed for three times. f, The statistic of CAR-BMDMs that have phagocytized the tumor cells from e (n = 11 BMDM samples per group from three independent experiments). g, The solid tumors were harvested nine days after subcutaneous injection of Hepa1-6GPC3 cells in C57BL/6 mice and six days after intratumoral CAR-BMDM treatment. The PBS treatment group was designed as a negative control. h and i, The change of tumor size (h) and body weight (i) were recorded from day 3 (CAR-BMDM treatment) to day 9 (n = 6 samples from PBS group, n = 6 samples from G1-CAR-BMDM group, n = 6 samples from G2-CAR-BMDM group). The data was shown by GraphPad Prism 8.2.1. The significance was calculated with a two-way ANOVA analysis with multiple comparisons and are presented as mean±s.e.m. p-value: **P < 0.01. j–n, The population of CD86-positive macrophages (j), CD206-positive macrophages (k), DC cells (l), NK cells (m), and CD69-positive T cells (n) were detected respectively by flow cytometry analysis from tumor samples in g (n = 6 independent samples per group). The data was shown by GraphPad Prism 8.2.1. The significance was calculated with a two-tailed/non-paired t-test and are presented as mean±s.e.m. p-value: ns, not significant, *P < 0.05, **P < 0.01.