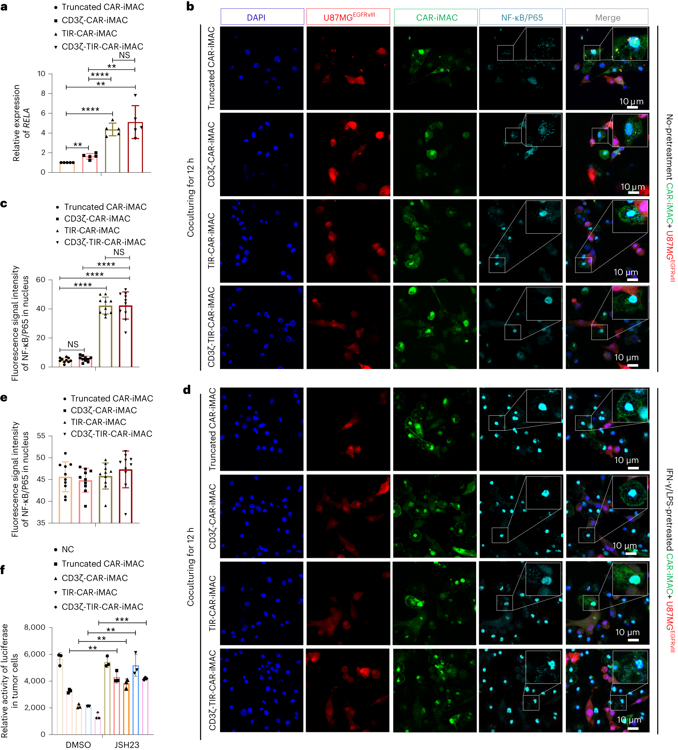
Fig. 5: NF-κB/P65-mediated immune activation initiated by TIR-based CARs.
From: A second-generation M1-polarized CAR macrophage with antitumor efficacy

a, qRT–PCR analysis showing the expression level of NF-κB/P65 encoding gene RELA in EGFRvIII-targeting truncated CAR-iMACs, CD3ζ-CAR-iMACs, TIR-CAR-iMACs and CD3ζ-TIR-CAR-iMACs after incubating the four different types of CAR-iMACs with U87MGEGFRvIII cells for 12 h without IFN-γ/LPS pretreatment (n = 5 biologically independent samples per group). b, IF staining indicating the expression of NF-κB/P65 protein in nuclei of the four CAR-iMACs that were incubated with U87MGEGFRvIII cells for 12 h in vitro without IFN-γ/LPS pretreatment. c, Statistical analysis of NF-κB/P65 protein expression level in nuclei of the four CAR-iMACs as in b (n = 10 samples in the random visual field from three independent experiments). The expression level of NF-κB/P65 protein in nuclei was detected with ImageJ software. d, IF staining showing the expression of NF-κB/P65 protein in nuclei of the four CAR-iMACs which were pretreated with IFN-γ/LPS and then incubated with U87MGEGFRvIII cells in vitro for 12 h. e, Statistical analysis of NF-κB/P65 protein expression level in nuclei of the four CAR-iMACs as in d (n = 10 samples in random visual field from three independent experiments). f, The residual luciferase-transduced tumor cells were determined by luciferase activity after 24 h of coculturing with CAR-iMACs (without IFN-γ/LPS pretreatment) in the presence of JSH23 or DMSO (n = 3 biologically independent samples per group). All the above data was shown by GraphPad Prism 8.2.1. Significance was calculated with two-tailed multiple t tests analysis and is presented as mean ± s.e.m. NS, not significant; *P < 0.05; **P < 0.01; ***P < 0.001; ****P < 0.0001.