Extended Data Fig. 1: Examining phagocytosis of CAR-iMACs against the antigen-expressing cancer cells.
From: A second-generation M1-polarized CAR macrophage with antitumor efficacy

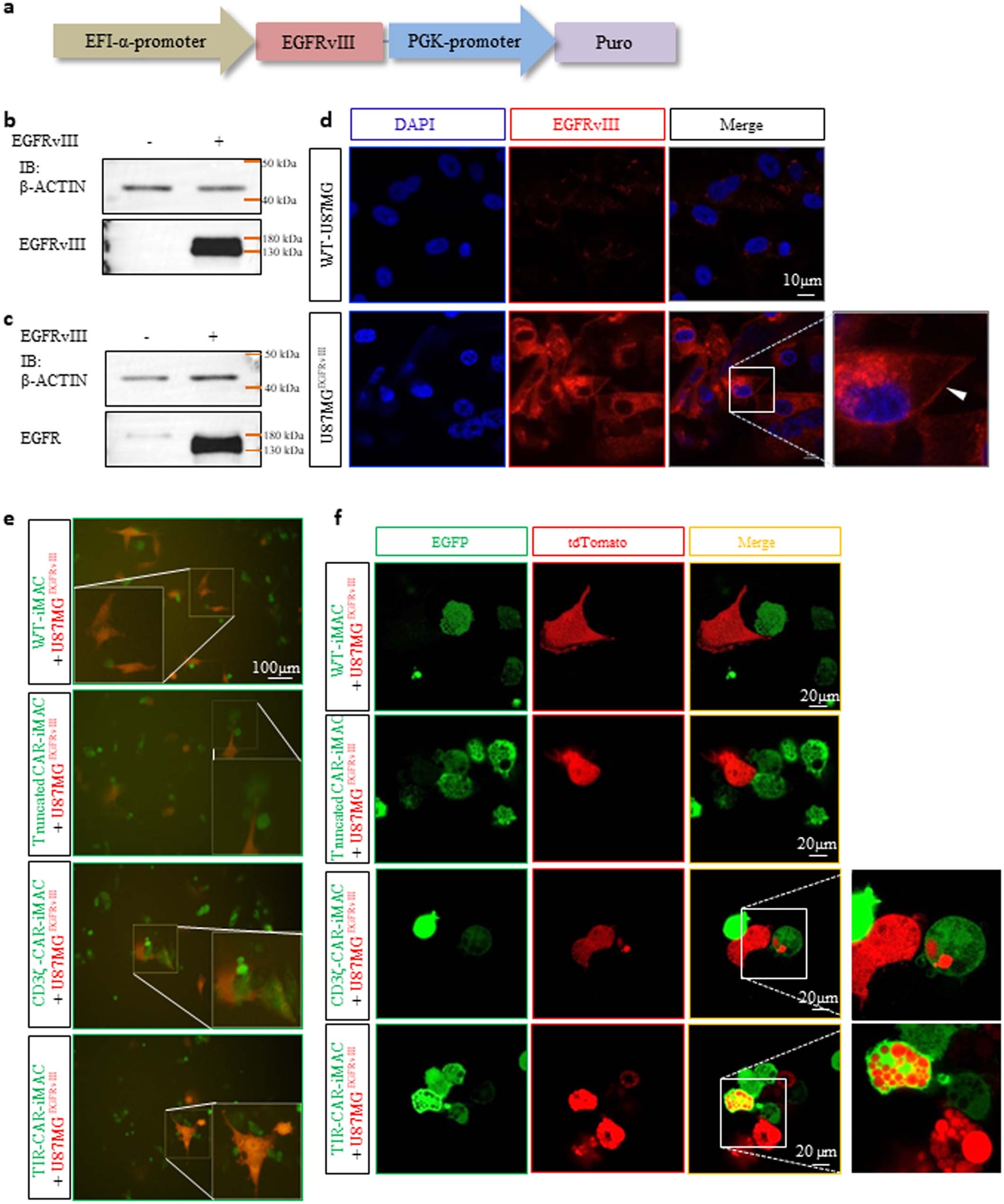
a, Diagrammatic drawing for an EGFRvIII-expressing lentivirus vector. b, Western blotting showing the expression of EGFRvIII in wild-type U87MG (WT-U87MG) cells and lentivirus-infected U87MG cells (U87MGEGFRvIII). c, Western blotting showing the expression of the total EGFR in wild-type U87MG cells and lentivirus-infected U87MG cells. d, Immunofluorescence showing expression and localization of EGFRvIII in U87MGEGFRvIII cells. EGFRvIII exhibited prominently high expression and evident localization on the membrane of cells (indicated by the white arrows) of U87MGEGFRvIII. e, Co-incubating experiment showing that EGFP-marked EGFRvIII-targeting CAR-iMACs (truncated, CD3ζ- and TIR-CAR-iMACs) adhered to the tdTomato-expressed U87MGEGFRvIII cells more closely than EGFP-marked WT-iMACs after co-culturing for 4 hours. f, Both CD3ζ-CAR-iMACs and TIR-CAR-iMACs showed enhanced cancer cell phagocytosis activity against U87MGEGFRvIII cells compared to truncated CAR-iMACs and WT-iMACs after co-culturing for 12 hours.