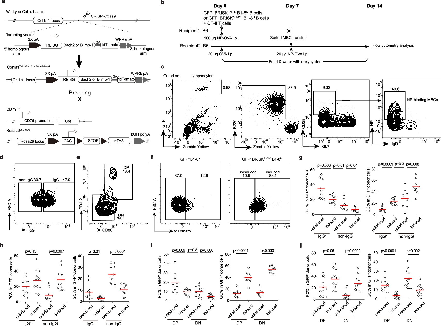
Extended Data Fig. 6: Reporter mouse lines for BACH2 and BLIMP-1 induction in MBCs.

a, Schematic diagram of the BRISKBACH2 and BRISKBLIMP-1 mouse systems. Col1a1Teton-Bach2 or Teton-Blimp-1 alleles were generated by knocking-in the expression cassette into the Col1a1 safe locus with CRISPR/Cas9. BRISKBACH2 and BRISKBLIMP-1 mice were obtained by further breeding with Cd79Cre and Rosa26LSL-rtTA3 mice. b, The experimental design. c-e, Gating strategies for identifying NP-binding MBCs (c), IgG+ or non-IgG MBCs (d), PDL2+CD80+ DP or PDL2-CD80- DN MBCs (e). f, Representative FACS plots showing gates for the uninduced and induced GFP+ B1-8hi cells from donor mice of a BRISKBACH2 genotype. GFP+ B1-8hi cells from donor mice of a CD79Cre;Rosa26LSL-rtTA3 genotype without the tet-inducible apparatus were used as control. g, Summary data of secondary PCs or GCs derived from uninduced IgG+, induced IgG+, uninduced non-IgG, and induced non-IgG B1-8hi MBCs of a BRISKBACH2 genotype. h, Summary data of secondary PCs or GCs derived from uninduced IgG+, induced IgG+, uninduced non-IgG, and induced non-IgG B1-8hi MBCs of a BRISKBLIMP-1 genotype. i, Summary data of secondary PCs or GCs derived from uninduced DP (PDL2+CD80+), induced DP, uninduced DN (PDL2-CD80-), and induced DN B1-8hi MBCs of a BRISKBACH2 genotype. j, Summary data of secondary PCs or GCs derived from uninduced DP (PDL2+CD80+), induced DP, uninduced DN (PDL2-CD80-), and induced DN B1-8hi MBCs of a BRISKBLIMP-1 genotype. g-j, Data pooled from 3 independent experiments. Each symbol indicates one mouse (n=11 for IgG+, DP and DN; n=10 for non-IgG), and lines denoting means. P-values by two-sided unpaired student t tests.